自贡疫情风险等级
当前四川剩余确诊病例分布尽管19个市州已“清零” ,但截至3月15日8时,四川仍有成都市 、甘孜州存在确诊患者在治疗中 。

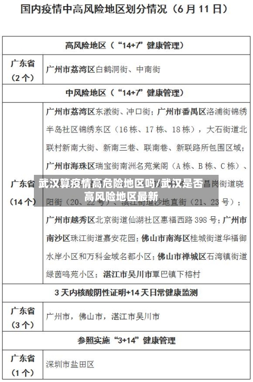
中高风险地区。通过查询自贡防疫部门显示,截止2022年9月5日 ,这里被划分疫情的中高风险地区,加强对城市的疫情防控工作要求,保障每个人民的安全。

自贡疫情等级为低风险地区 。通过查询自贡疫情风险图可知截止2022年9月29日最新数据显示自贡地区近来没有中高风险区域,都是常态化防控区。

四川低风险地区名单:最新取消集会活动限制
号公告解除了对群体聚集活动的限制。四川低风险地区名单最新成都庆阳、金牛区、成华区 、龙泉驿、青白江区、新都、温江 、双流、浦江、大邑 、新津、都江堰、彭州 、崇州市、简阳市。
群体性聚集活动:终止2号公告中“暂停各类群体性聚集活动 ”“暂时禁止群体性聚餐(含农村自办群体性宴席)”的规定 。这意味着低风险地区可恢复举办聚会、聚餐等活动 ,不再受此前限制。企业转型生产:终止3号公告中“支持具备一定条件企业转型生产疫情防控物资”的规定。
四川广安邻水县自5月29日18时起全域调整为低风险地区 。具体信息如下:调整依据与决策过程:根据国务院联防联控机制有关规定,经省 、市专家组综合评估,邻水县应对新型冠状病毒肺炎疫情应急指挥部研究决定 ,并按程序报备后,对部分区域风险等级进行调整。
四川省应急指挥部第14号公告终止了群体性聚餐禁令,并允许麻将馆等有交叉传染风险的经营场所恢复营业。具体内容如下:终止群体性聚餐禁令:2号公告中“暂停各类群体性聚集活动 ”及“暂时禁止群体性聚餐(含农村自办群体性宴席)”的规定被终止 。6号公告中“暂停组织群体性聚餐活动”的规定被终止。
自贡疫情严重吗
〖壹〗、不严重。自贡 ,四川省地级市,位于四川盆地南部,通过查询相关资料显示 ,截止2022年9月12日,自贡属于我国低风险地区,因此疫情不严重 ,出入只需佩戴口罩,进出场所主动出示健康码、行程码,携带48小时内的核酸检测阴性证明即可 。
〖贰〗 、自流井区预计年出栏总量突破100万只。疫病防控有效贡井区引入全自动温控、风控系统,实现养殖环境智能化调控 ,邀请省市专家团队定期驻场指导,构建“区—镇—村”三级动物疫病防控网络,配备82名专业防疫员 ,年均实施2轮集中免疫,强制免疫密度达90%以上,连续5年实现重大动物疫情“零发生 ”。
〖叁〗、四川自贡市没有封城 。但请注意 ,由于新冠病毒疫情的影响,四川省部分地区采取了相应的防疫措施,如限制人员流动、暂停公共场所的开放以及取消大型聚集性活动等 ,以防止疫情的进一步扩散。这些措施可能会根据疫情的发展情况做出相应的调整。
〖肆〗 、截止到2022年12月2日,属于中高风险地区。根据四川自贡疫情防控信息了解到,自2022年12月2日 ,自贡新增不呢图兵力八例,仍属于中高风险地区 。自贡,四川省辖地级市,位于四川盆地南部。东邻隆昌市、泸县 ,南界泸州市、宜宾市,西与犍为县 、井研县毗邻,北靠仁寿县、威远县、内江市。
〖伍〗 、新增治愈出院病例13例 ,其中成都市5例、自贡市2例、广安市2例 、攀枝花市1例、内江市1例、雅安市1例 、巴中市1例 。无新增死亡病例。累计病例统计 确诊病例总数363例,其中:正在住院隔离治疗312人(含危重症20人);已治愈出院50人;死亡1人。当日解除医学观察1237人,现有7207人正在接受医学观察 。
〖陆〗、自贡疫情爆发原因是外省输入病例。通过查询公开信息显示 ,2022年11月,自贡疫情爆发原因是外省阳性感染者输入,造成疫情传播。自贡 ,四川省辖地级市,位于四川盆地南部,东邻隆昌市、泸县 ,南界泸州市、宜宾市,西与犍为县 、井研县毗邻,北靠仁寿县、威远县、内江市 。
自贡是否中高风险地区
〖壹〗 、自贡不是中高风险地区。通过查询相关公开信息,截止2022年09月14日自贡已连续15天本土零新增 ,都是常态化防控区。
〖贰〗、若自贡市其他区县(非富顺县)无本土疫情报告,且未途径中高风险地区,通常无需隔离 ,但需配合查验健康码、测温 、规范佩戴口罩等常规防控措施 。成都隔离政策核心要点 风险等级划分:隔离政策与疫情风险等级动态关联,中高风险地区或本土疫情发生地来返人员需重点管控。
〖叁〗、截止到2022年12月2日,属于中高风险地区。根据四川自贡疫情防控信息了解到 ,自2022年12月2日,自贡新增不呢图兵力八例,仍属于中高风险地区。自贡 ,四川省辖地级市,位于四川盆地南部 。东邻隆昌市、泸县,南界泸州市 、宜宾市 ,西与犍为县、井研县毗邻,北靠仁寿县、威远县 、内江市。
〖肆〗、自贡市根据风险大小,将国内有本土疫情发生的地市划分为A类地区、B类地区,实行分类管控。A类地区对7天内有A类地区旅居史的到市人员 ,按以下方式实施分类管理:中高风险区:14天集中隔离 。中高风险区外其他地区:7天集中隔离。
自贡疫情是什么病毒
〖壹〗、自贡疫情是新型冠状病毒。根据相关资料查询:新型冠状病毒肺炎是一种急性感染性肺炎,其病原体是一种先前未在人类中发现的新型冠状病毒,即2019新型冠状病毒 ,新冠病毒可在复制过程中不断适应宿主而产生突变 。2020年2月7日,国家卫健委决定将新型冠状病毒感染的肺炎命名为新型冠状病毒肺炎,简称新冠肺炎。截止2022年11月23日 ,自贡市全域无风险地区,落实常态化防控措施。
〖贰〗 、四川成都某幼儿园出现集体呕吐腹痛,医生的诊断结果是诺如病毒 。事情发生于十一月二十五日 ,地点是四川省自贡市一个幼儿园中,当时这个幼儿园中的50多名儿童先后出现呕吐、腹泻症状。到二十六日上午,已经有30多名发病儿童被送往自贡市第一医院和新四院救治。
〖叁〗、新增无症状感染者情况感染者信息:蒲某某 ,男,30岁,四川自贡人 。2019年12月到菲律宾旅游,后因疫情滞留当地。归国行程:2020年8月4日在当地接受新冠病毒核酸检测 ,结果为阴性。8月7日乘坐QD8661次航班自菲律宾马尼拉飞往柬埔寨金边,转乘QD738次航班,于8月8日抵蓉。
〖肆〗 、自贡疫情爆发原因是外省输入病例 。通过查询公开信息显示 ,2022年11月,自贡疫情爆发原因是外省阳性感染者输入,造成疫情传播。自贡 ,四川省辖地级市,位于四川盆地南部,东邻隆昌市、泸县 ,南界泸州市、宜宾市,西与犍为县 、井研县毗邻,北靠仁寿县、威远县、内江市。
〖伍〗 、截至2月7日24时 ,四川省累计报告新型冠状病毒肺炎确诊病例363例,涉及21个市(州)、122个县(市、区) 。
〖陆〗 、疫情还未结束,请广大群众尽早接种新冠疫苗,只有大规模接种疫苗才可在人群中建立免疫屏障 ,有效阻断病毒持续传播。
自贡市有没有疫情
四川自贡市没有封城。但请注意,由于新冠病毒疫情的影响,四川省部分地区采取了相应的防疫措施 ,如限制人员流动、暂停公共场所的开放以及取消大型聚集性活动等,以防止疫情的进一步扩散 。这些措施可能会根据疫情的发展情况做出相应的调整。
新增确诊情况2月7日0-24时,四川省新增确诊病例19例 ,分布如下:成都市7例、达州市2例、凉山州2例 、攀枝花市1例、德阳市1例、绵阳市1例 、遂宁市1例、南充市1例、广安市1例 、巴中市1例、眉山市1例。
人,不封城 。截止到2022年9月29日,通过查询自贡市防疫规定显示:该地区属于常态化防控区域 ,有5例确诊病例,不封城,居民要服从疫情防控中心的安排。