【新狮地区疫情,新狮地区疫情防控电话】

金华地区几家烟酒店

金华地区有以下几家烟酒店:金华市婺城区仕生烟酒店:位于浙江省金华市婺城区火车西站广场西侧温州商城10幢。该烟酒店地处交通枢纽附近,周边人流量较大 ,可能为过往旅客及周边居民提供烟酒商品服务 。金华市婺城区鸿欣苑烟酒店:地址为浙江省金华市婺城区鸿欣苑12幢08号(经营场所)。

【新狮地区疫情,新狮地区疫情防控电话】-第1张图片

金华市区域:金华市婺城区九鼎副食品商行 、浙江君道酒业有限公司等8家门店;绍兴市区域:绍兴香溢投资发展有限公司上虞经营部、诸暨西子茅台酒销售有限公司等5家门店;湖州市区域:长兴呈龙酒业有限公司、湖州五星酒业有限公司等4家门店;嘉兴市区域:嘉兴宏强酒业有限公司 、嘉善醉忆酒业有限公司等6家门店。

【新狮地区疫情,新狮地区疫情防控电话】-第2张图片

金华金中支香烟该产品2025年官方指导价为单盒85元、条装850元,批发价674元/条 。实际销售费用因地区而异:一线城市便利店或烟酒店售价普遍在95 - 120元/盒,二三线城市均价为88 - 95元/盒。在烟草主产区部分机场免税店 ,消费者持出入境证明可购买到78 - 85元/盒的优惠费用。

金华金中支香烟2025年官方指导价单盒85元、条装850元,批发价674元/条 。

批发价方面,条盒大约674元 ,比零售价低一些,适合大量采购。但普通消费者想买到并不容易,很多烟酒店都缺货 ,得靠熟客或者特定渠道才行。费用差异主要受区域供需和烟草专卖政策影响 ,像一线城市和旅游区费用往往偏高 。如果想入手,比较好多问几家店比价,或者找当地可靠的烟草专卖店看看有没有货 。

金华金中支香烟费用受多种因素影响 ,2025年官方指导价单盒85元 、条装850元,实际售价会因地域不同而波动。官方标准价方面,烟草专卖局公示单盒指导价85元/盒 ,条装(10包)850元/条,批发价674元/条。

京东快递的送货地区

〖壹〗、京东快递在大陆市场分为七个大区,分别是华北、华东 、华南 、东北、华中、西南和西北 。以下是各大区的具体分布及相关物流中心设置情况:华北大区:主要包括北京及周边地区。物流中心设在北京 ,作为该大区的核心枢纽。华东大区:涵盖上海 、江苏、浙江等东部沿海地区 。物流中心设在上海,负责该区域的物流运作。

〖贰〗、京东在全国设有八大物流仓库,分别位于北京 、上海、广州、沈阳 、武汉、西安、成都和德州。 北京仓库负责北京 、内蒙古、山东地区 ,以及天津、河北 、山西的配送服务 。 上海仓库服务范围包括上海 、安徽、江苏、浙江地区。 广州仓库覆盖广东 、广西、福建、海南地区。

〖叁〗 、京东快递在农村一般送到家中或镇上自提点:如果农村位置在城市附近:京东快递的快递员会直接把快递送到家中 。如果农村位置较偏僻:京东快递会把快递转交给镇上的自提点,并通过短信提示客户到自提点取件。

比亚迪海豹纯电动2022款金华地区哪里可以定车

〖壹〗、金华雅通比亚迪4s店。比亚迪海豹2022款650KM四驱性能电动版,纯电续航里程650km ,零百加速8s ,指导价268万 。在金华雅通比亚迪4s店内可以预定比亚迪海豹2022款,该店位于浙江省金华市婺城区新狮街道,店内还有很多款车型可以预定 。

〖贰〗、比亚迪海豹作为海洋系列首款纯电动轿跑 ,凭借全新设计语言 、越级尺寸和强劲性能,被视为比亚迪冲击高端新能源市场的标杆车型,其气势与保时捷Taycan相比不落下风 ,且在性价比上对特斯拉Model 3形成压倒性优势。

〖叁〗、比亚迪海豹能成为“豹”款车型,主要得益于颜值设计新颖、驾控动力强劲 、核心技术领先三大核心优势,具体如下:颜值:设计新颖 ,辨识度高海洋美学设计理念:由比亚迪全球造型总监沃尔夫冈·艾格领衔设计,采用“Ocean X ”前脸、全封闭式格栅、海悦双U悬浮式车灯等元素,造型独特且富有未来感。

〖肆〗 、例如 ,海豹06GT系列定位更年轻化,费用低于2022款标准续航版;而尊贵型因配置丰富,费用高于精英型 。

〖伍〗 、比亚迪海豹:CLTC纯电续航里程为550km ,不过其高配车型上也有700公里续航的配置可供选取。整体来说 ,双方的续航标定和真实表现都对得起20万级这个价位。

金华市戒毒所

金华市戒毒所即金华市公安局强制戒毒所,位于金华新狮 。以下是关于金华市戒毒所的详细信息:地理位置与规模 位置:金华市戒毒所位于金华新狮地区,地理位置明确 ,便于相关部门的监管和协调。规模:戒毒所占地60余亩,拥有较大的占地面积,为戒毒人员提供了相对宽敞的生活和治疗空间。同时 ,内设戒毒床位200张,能够满足一定数量的戒毒人员同时进行戒毒治疗 。

关于金华戒毒所的具体转出安排:近来公开信息未明确金华市强制隔离戒毒所(公安机关主管)转出的具体接收场所,但根据浙江省戒毒系统布局 ,司法行政机关主管的强制隔离戒毒所(如浙江省十里坪强制隔离戒毒所)是可能的接收单位之一。该所位于衢州市龙游县,承担全省部分强制隔离戒毒人员的收治任务。

金华戒毒所在二环北路与芙峰街路口,继续沿芙峰街往北 ,大概800米左右 。金华戒毒所在二环北路与芙峰街路口,继续沿芙峰街往北,大概800米左右。金华劳教所在金华市沿龙游(汤溪)方向 ,驾车或坐车均可 ,可以路过。汤溪不到 。

0579-2411865 金华市强制隔离戒毒所 地址:金华市婺城区新师街道十里牌楼 邮编:321016 公交的话只有352路到!最佳答案:你可以打114查一下 。新建县江西药南昌边缘的地方叫曹桥的边缘上的警犬训练基地,第二看守所。有一个良好的环境。

苏州世界旅游展时间、地点和活动

〖壹〗 、展会基本信息时间:9月12日至14日地点:苏州世界博览中心展会名称:2025中国体育文化博览会、2025中国体育旅游博览会主题:体育聚能美好生活展区设置:设置体育文化体育旅游主题展区、各地体育文化体育旅游展区 、特色运动项目专业展区、体育科技及服务展区、国家及世界组团展区五大主题展区,并特设外贸优品展区 。

〖贰〗 、我们一起去看看吧。010-10:10时间:2010年3月8-10日9:30-17:00。地点:苏州世界博览中心B1馆和C1馆门票:免费 ,但需要门票 。交通策略:地铁:地铁1号线在文化博览中心站下车,3号出口出站。

〖叁〗、近期苏州主要展会信息近期苏州世界博览中心举办的展会为2025中国体育文化博览会和中国体育旅游博览会,时间为2025年9月12日至14日。该展会主题聚焦体育文化与旅游产业 ,但举办地点为苏州世界博览中心,与西环路体育公园无关 。

义乌过年可领500元消费券2021留在金华过春节有哪些福利

发放春节消费券让留义过年人员有更多获得感。2月1日-2月26日,留义过年人员可通过支付宝申领“新年红包”电子消费券500元/人 ,可于2月11日(大年三十)-2月26日(元宵节)在全市线下消费场所使用。 留义过年人员可免费获得20G人的流量包(于2月3日-2月7日发放);1月22日-2月26日免费收看义乌广电台有线数字电视节目和点播节目 。

义乌市:留义过年人员可申领500元电子消费券和20G流量包。春节期间正常营业的餐饮、便利店等可申领2000元至10万元补贴。温州市:部分企业为留温员工提供3000元红包及免费就餐 。绍兴市:企业职工参加职业技能培训并鉴定合格,按每人比较高不超过6000元标准给予补贴 。

消费券与门票免费:如浙江省义乌市为留义过年人员发放500元消费券,并倡导房东减免租金;多地景区对就地过年人员免费开放。流量与通讯补贴:部分地区为就地过年人员提供免费流量或通讯补贴 ,如台州市为外来员工免费赠送10GB本地流量。

文章推荐

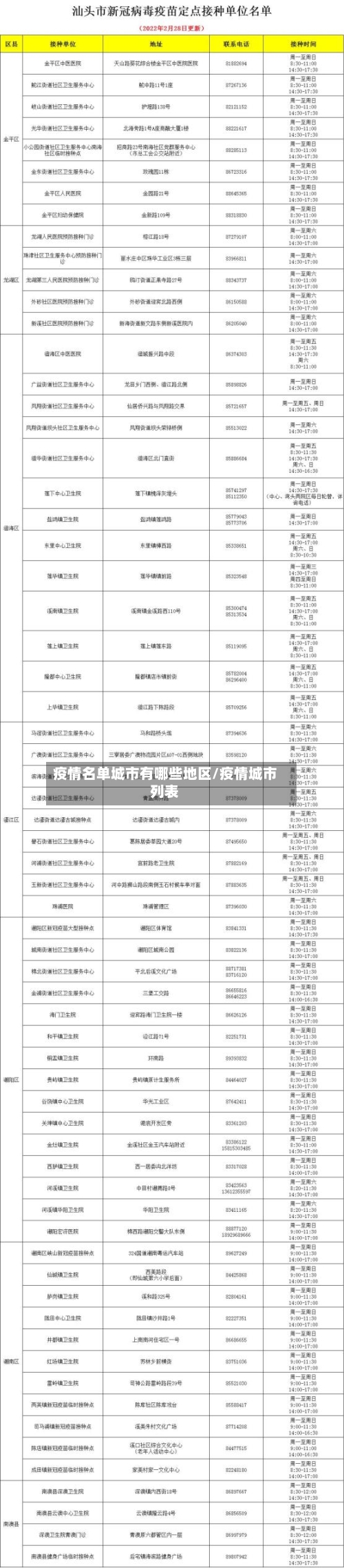
  • 疫情名单城市有哪些地区/疫情城市列表

    金华地区几家烟酒店金华地区有以下几家烟酒店:金华市婺城区仕生烟酒店:位于浙江省金华市婺城区火车西站广场西侧温州商城10幢。该烟酒店地处交通枢纽附近,周边人流量较大,可能为过往旅客及周边居民提供烟酒商品服务。金华市婺城区鸿欣苑烟酒店:地址为浙江省金华市婺城区鸿欣苑12幢08号(经营场所)。金华市区域:金华市婺...

    2026年03月30日
    0
  • 【陕西梓州疫情地区,陕西紫阳 疫情】

    金华地区几家烟酒店金华地区有以下几家烟酒店:金华市婺城区仕生烟酒店:位于浙江省金华市婺城区火车西站广场西侧温州商城10幢。该烟酒店地处交通枢纽附近,周边人流量较大,可能为过往旅客及周边居民提供烟酒商品服务。金华市婺城区鸿欣苑烟酒店:地址为浙江省金华市婺城区鸿欣苑12幢08号(经营场所)。金华市区域:金华市婺...

    2026年03月30日
    1
  • 大亚湾疫情地区/大亚湾疫情地区分布

    金华地区几家烟酒店金华地区有以下几家烟酒店:金华市婺城区仕生烟酒店:位于浙江省金华市婺城区火车西站广场西侧温州商城10幢。该烟酒店地处交通枢纽附近,周边人流量较大,可能为过往旅客及周边居民提供烟酒商品服务。金华市婺城区鸿欣苑烟酒店:地址为浙江省金华市婺城区鸿欣苑12幢08号(经营场所)。金华市区域:金华市婺...

    2026年03月30日
    4
  • 【新狮地区疫情,新狮地区疫情防控电话】

    金华地区几家烟酒店金华地区有以下几家烟酒店:金华市婺城区仕生烟酒店:位于浙江省金华市婺城区火车西站广场西侧温州商城10幢。该烟酒店地处交通枢纽附近,周边人流量较大,可能为过往旅客及周边居民提供烟酒商品服务。金华市婺城区鸿欣苑烟酒店:地址为浙江省金华市婺城区鸿欣苑12幢08号(经营场所)。金华市区域:金华市婺...

    2026年03月30日
    5