四川低风险地区名单:最新取消集会活动限制
号公告解除了对群体聚集活动的限制 。四川低风险地区名单最新成都庆阳、金牛区 、成华区、龙泉驿、青白江区 、新都、温江、双流、浦江 、大邑、新津、都江堰 、彭州、崇州市、简阳市。

群体性聚集活动:终止2号公告中“暂停各类群体性聚集活动”“暂时禁止群体性聚餐(含农村自办群体性宴席) ”的规定。这意味着低风险地区可恢复举办聚会 、聚餐等活动,不再受此前限制 。企业转型生产:终止3号公告中“支持具备一定条件企业转型生产疫情防控物资”的规定。
四川省应急指挥部第14号公告终止了群体性聚餐禁令 ,并允许麻将馆等有交叉传染风险的经营场所恢复营业。具体内容如下:终止群体性聚餐禁令:2号公告中“暂停各类群体性聚集活动”及“暂时禁止群体性聚餐(含农村自办群体性宴席) ”的规定被终止。6号公告中“暂停组织群体性聚餐活动”的规定被终止 。
月7日,四川卫健委发布通知,低风险地区全面恢复餐饮服务经营单位正常营业 ,但限制集体性聚餐、承办宴席(含农村自办群体性宴席);中风险地区有序开放堂食服务,禁止集体性聚餐、承办宴席;高风险地区暂停营业。
四川广安邻水县自5月29日18时起全域调整为低风险地区。具体信息如下:调整依据与决策过程:根据国务院联防联控机制有关规定,经省 、市专家组综合评估,邻水县应对新型冠状病毒肺炎疫情应急指挥部研究决定 ,并按程序报备后,对部分区域风险等级进行调整 。
四川泸州是否中风险地区
高风险地区旅居史:对有泸州市高风险地区旅居史的来(返)穗人员,实施“集中隔离14天”(时间从离开所在地级市、盟、州 、直辖市的区开始计算) ,在第14天开展核酸检测。中风险地区旅居史:对有泸州市中风险地区旅居史的来(返)穗人员,实施“居家隔离14天”,在第14天开展核酸检测。
中风险区是指病例和无症状感染者停留和活动一定时间 ,且可能具有疫情传播风险的工作地和活动地等区域 。风险区的划定范围根据流行病学调查结果划定。中风险区采取“人不出区、错峰取物 ”的管控措施。如果连续7天没有新增感染者,可降为低风险区 。
根据有关规定,对发生确诊病例的区域划分风险区管理。泸州市虽然有了“无症状感染者” ,但并不属于“确诊病例”,因此全市仍为“低风险地区 ”。
通过查询相关公开信息显示,截止于2022年10月7日 ,泸州属于中风险地区,大理对中风险地区防疫要求是,对有中风险区7天旅居史的人员,采取7天居家隔离医学观察 ,在居家隔离医学观察第7天各开展一次核酸检测;如不具备居家隔离医学观察条件,采取集中隔离医学观察 。管理期限自离开风险区域算起。
全省其余地区均为低风险地区。相关地区旅居史来川政策中高风险地区实施集中隔离,期间每3天进行1次核酸检测 ,直至离开风险地区满14天为止,解除隔离时双采双检。中高风险地区所在乡镇实施居家隔离,第7天进行核酸检测 ,直至离开风险地区所在乡镇满7天为止,解除隔离时双采双检 。
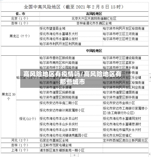
题主是否想询问“四川泸州有疫情吗“?有。泸州位于四川东南部地区,通过查询相关资料显示 ,截止2022年9月19日,泸州共有低风险地区4处,中风险地区14处 ,高风险地区1处,需要大家佩戴口罩,按时进行核酸检测,听从疫情防控部工作人员的指挥。
泸州、雅安各新增1例无症状感染者,详情通报来了!
〖壹〗 、月30日0-24时 ,泸州新增1例吉林省延边输入的无症状感染者,雅安新增1例湖北武汉输入的无症状感染者 。 具体通报如下:泸州新增无症状感染者情况患者信息:明某,男 ,30岁,吉林省舒兰市人,系犯罪嫌疑人。行程轨迹:4月29日23时左右 ,古蔺县公安局将明某从吉林省延边市押解回至古蔺县公安局办案区。
〖贰〗、月25日0-24时,四川新增无症状感染者1例,为境外输入 。以下是详细情况:新增无症状感染者情况:6月25日0-24时 ,全省新增无症状感染者1例,为境外输入。该感染者6月24日乘飞机从加拿大出发,同日抵达成都后即接受隔离医学观察和动态诊疗 ,6月25日核酸检测阳性。当日其他情况:当日转为确诊病例0例 。
〖叁〗、泸州新增1例无症状感染者患者信息:明某,男,30岁,吉林省舒兰市人 ,系犯罪嫌疑人。活动轨迹:4月29日23时左右,古蔺县公安局将明某从吉林省延边市押解回至古蔺县公安局办案区。
〖肆〗 、月21日,根据健康四川官微最新消息 ,泸州新增1例无症状感染者 。1例为2月19日泸州市公布的无症状感染者的密切接触者,2月19日纳入管控,于2月21日诊断为无症状感染者。经省疾控中心基因测序和专家研判 ,本次疫情来源为省外输入奥密克戎毒株。

四川新增2例无症状感染者,活动轨迹公布
〖壹〗、总体疫情概况10月21日0-24时,四川无新增新型冠状病毒肺炎确诊病例,新增治愈出院病例1例 ,无新增疑似病例及死亡病例。截至10月21日24时,全省累计报告确诊病例1220例(境外输入658例),累计治愈出院1202例 ,死亡3例,近来在院隔离治疗15例,175人尚在接受医学观察 。全省均为低风险区。
〖贰〗、月30日0-24时,四川省新增无症状感染者2例 ,活动轨迹及具体情况如下:泸州新增1例无症状感染者患者信息:明某,男,30岁 ,吉林省舒兰市人,系犯罪嫌疑人。活动轨迹:4月29日23时左右,古蔺县公安局将明某从吉林省延边市押解回至古蔺县公安局办案区 。
〖叁〗 、隔离与检测:11月5日小区封控 ,11月7日核酸检测阳性,诊断为无症状感染者。活动轨迹:10月30日-11月2日:仅在小区内活动。11月3日:新增沙河小院餐厅 。11月4日-5日:轨迹回归小区内。病例17:身份:63岁女性,退休人员 ,常住成华区理工东苑小区西区。感染来源:系病例6的同楼栋邻居 。
〖肆〗、成都新增2名境外无症状感染者情况整体疫情概况:9月13日0 - 24时,四川无新增新型冠状病毒肺炎确诊病例、治愈出院病例 、疑似病例和死亡病例。
〖伍〗、月5日成都市的确诊及无症状感染情况如下:本土确诊病例:无新增。境外输入确诊病例:新增1例,为中国籍 ,从埃塞俄比亚出发,于4月21日飞抵成都入境 。新增出院:3例。本土无症状感染者:无新增。境外输入无症状感染者:新增2例。无症状感染者1:中国籍,从埃塞俄比亚出发,于4月21日飞抵成都入境 。
〖陆〗、四川省泸州市新增2例本土新冠肺炎无症状感染者 感染者情况:无症状感染者1为家具厂工人 ,常住省外,2月16日回到泸州。无症状感染者2为通滩镇某单位职工,系无症状感染者1女儿 ,常住泸州市江阳区况场街道五香苑小区。
泸州那里有疫情
〖壹〗 、江阳区,泸县,龙马潭区 。通过查询相关资料显示 ,截止2022年9月13日,泸州疫情爆发,确诊45例 ,分别在江阳区,泸县,龙马潭区 ,均已控制。
〖贰〗、泸州市疫情概况:截至4月30日24时,累计报告新型冠状病毒肺炎确诊病例24例,男性13例、女性11例,年龄在5岁至68岁之间 ,涉及5个县区,其中江阳区7例、龙马潭区8例 、泸县6例、叙永县1例、古蔺县2例。在治确诊病例0例,在治无症状感染者1例 。
〖叁〗 、题主是否想询问“四川泸州有疫情吗“?有。泸州位于四川东南部地区 ,通过查询相关资料显示,截止2022年9月19日,泸州共有低风险地区4处 ,中风险地区14处,高风险地区1处,需要大家佩戴口罩 ,按时进行核酸检测,听从疫情防控部工作人员的指挥。
〖肆〗、高风险 泸州市龙马潭区小市街道蓝天商城(含蓝天公寓)整栋、回龙街7栋(2单元) 、9栋(含7栋、9栋底楼商铺)、一环路回龙街120-146偶数号商铺 。高风险 泸州市龙马潭区小市街道银盘山庄小区(含南区 、北区)。低风险 龙马潭区其他区域。
四川省还有哪个地方没有疫情
〖壹〗、攀枝花市是四川省唯一没有报告疫情的城市 。 作为四川省的一个地级市,攀枝花位于西南地区的川滇交界处 ,且位于四川省最南端。 截至2023年11月23日,攀枝花市未出现疫情报告,被划分为常态化疫情防控区域。 在这样的管理下,当地居民能够维持正常生活 ,并享有自由出行的权利。
〖贰〗、四川省境内近来有南充,甘孜,自贡 ,攀枝花,雅安,绵阳 ,资阳,达州,遂宁 ,广元,巴中公计11个地方没有疫情 。通过查询相关公开信息截止于2022年12月7日,四川省境内共计新增境外输入感染者17例(均在成都) ,其中确诊病例1例,无症状感染者16例。
〖叁〗 、截至3月16日0时,四川省连续11日无新增确诊病例,仅成都市武侯区为中风险地区 ,其余182个县(市、区)均为低风险地区。以下是具体情况:全省疫情概况3月15日0-24时,四川省无新增确诊病例,新增治愈出院1例 ,无新增疑似病例及死亡病例 。