【榆林疫情现象有哪些地区,榆林疫情属于什么风险地区】

11月20日榆林疫情最新消息榆林疫情最新消息今天

月20日0-24时 ,榆林新增报告本土确诊病例6例;新增报告本土无症状感染者365例。本土确诊病例情况:7-12:榆林市报告 ,其中5例为无症状感染者转确诊、1例为集中隔离发现 。本土无症状感染者情况:1-365:榆林市报告,其中207例为高风险区筛查发现 、134例为集中隔离发现 、23例为社区筛查发现、1例为居家隔离发现 。

【榆林疫情现象有哪些地区,榆林疫情属于什么风险地区】-第1张图片

月19日、20日,榆林榆阳区23例新冠肺炎本土感染者轨迹公布 ,经市级专家组诊断,均为无症状感染者。

【榆林疫情现象有哪些地区,榆林疫情属于什么风险地区】-第2张图片

月30日0-24时,榆林新增报告本土确诊病例1例;新增报告本土无症状感染者163例。本土确诊病例情况:46:榆林市报告 ,为居家隔离发现 。本土无症状感染者情况:286-448:榆林市报告,其中114例为集中隔离发现 、47例为居家隔离发现、1例为高风险区筛查发现、1例为闭环管理重点人员筛查发现。

2022榆林榆阳区疫情防控最新消息

022年1月20日榆林榆阳区疫情防控最新消息如下:非必要不外出:近期中高风险地区调整频繁,建议密切关注国内疫情变化 ,非必要不外出,尽量留在本地过节。如确需外出,需关注目的地疫情动态 ,旅途中做好个人防护,出现发热 、咳嗽等症状时及时到当地医疗机构发热门诊就诊 。

022年榆林疫情期间进出政策如下:出榆林:当时榆林地区暂无特殊疫情防控措施。进榆林:入境来榆返榆人员:实施“点对点”闭环转运,落实补足14天集中隔离、7天居家隔离、7天居家健康监测以及核酸检测等措施。

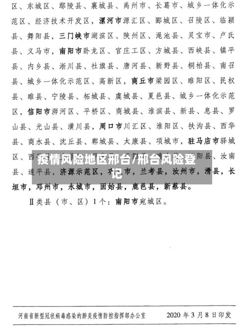
榆林市新冠肺炎疫情联防联控工作领导小组22日发布通告 ,决定自2022年11月22日18时起 ,新增划定高风险区榆阳区8个区域为高风险区,高风险区降为低风险区5个 。

已经解封。通过查询榆林榆阳区疫情防控政策可知,2022年12月10日10点该地区已经解封了。榆阳区 ,陕西省榆林市市辖区,是榆林市政治 、经济、文化的中心,位于陕西省北部、榆林市中部 。

低风险区 榆阳区除上述高 、中风险区之外的区域。请点击输入图片描述(比较多18字)出榆林 近来 ,榆林地区暂无特殊疫情防控措施 进榆林 对入境来榆返榆人员“点对点 ”闭环转运,落实补足14天集中隔离+7天居家隔离+7天居家健康监测和核酸检测等措施。

榆林移动榆阳区分公司在疫情期间积极承担社会责任,通过多项举措保障通信畅通、强化应急保障、支撑抗疫工作 ,并主动担当社会责任,为疫情防控贡献移动力量 。扛牢疫情防控责任提高政治站位:深刻认识疫情防控形势的严峻性与复杂性,坚决扛起责任 。

11月19日榆林疫情最新消息(榆林疫情最新消息29号)

月19日0-24时 ,榆林新增报告本土确诊病例9例;新增报告本土无症状感染者510例。本土确诊病例情况:12-20:榆林市报告,其中4例为无症状感染者转确诊 、3例为临时管控筛查发现 、1例为高风险区筛查发现、1例为集中隔离发现。

榆林市新冠肺炎疫情联防联控工作领导小组发布通告,决定自2022年11月29日19时起 ,新增划定榆阳区10个区域为高风险区 。

月19日、20日 ,榆林榆阳区23例新冠肺炎本土感染者轨迹公布,经市级专家组诊断,均为无症状感染者。

月19日0-24时 ,新增报告本土确诊病例33例,其中安康11例 、榆林9例、渭南6例、西安4例 、汉中2例、咸阳1例;新增报告本土无症状感染者750例,其中榆林510例、西安140例 、咸阳45例、安康31例、商洛8例 、渭南7例、延安4例、宝鸡2例 、铜川1例 、杨凌1例、韩城1例。出院11例、解除隔离医学观察11例 。

做好通信保障 助力支撑疫情防控7*24小时应急值守:榆林移动公司工作人员开始7*24小时应急值守 ,做好现场支撑和服务工作,定时定点对监控业务全面巡查 、巡检,同时对突发情况提前预警 ,统筹做好防疫保障和客户服务工作。

11月16日17时起榆林榆阳区新增11个高风险区

〖壹〗、月16日0-24时,榆林新增报告本土确诊病例94例;新增报告本土无症状感染者111例。本土确诊病例情况:1-94:榆林市报告,其中79例为集中隔离发现、11例为社区筛查发现 、2例为居家隔离发现、1例为省外输入集中隔离发现、1例为主动就检发现 。

〖贰〗 、榆林市新冠肺炎疫情联防联控工作领导小组发布通告 ,决定自2022年11月29日19时起,新增划定榆阳区10个区域为高风险区。

〖叁〗、榆林市新冠肺炎疫情联防联控工作领导小组22日发布通告,决定自2022年11月22日18时起 ,新增划定高风险区榆阳区8个区域为高风险区 ,高风险区降为低风险区5个。

〖肆〗、榆林子洲县新冠肺炎疫情联防联控工作领导小组决定,自2022年11月17日6时起,划定子洲县高风险区点位2个 。划定高风险区马岔镇中心小学。马岔镇马岔村移民搬迁点第6-9排。子洲县除高风险区之外的其他区域为低风险区 ,风险区域范围将根据疫情形势变化适时调整 。

〖伍〗 、是 。据查询相关公开信息显示,榆林市决定自2022年12月6日18时起,新增划定榆阳区4个区域为高风险区 ,11个高风险区降为低风险区。榆林,始于春秋战国,兴于明清。榆林市位于陕西省最北部 。

〖陆〗、022年1月20日榆林榆阳区疫情防控最新消息如下:非必要不外出:近期中高风险地区调整频繁 ,建议密切关注国内疫情变化,非必要不外出,尽量留在本地过节。如确需外出 ,需关注目的地疫情动态,旅途中做好个人防护,出现发热、咳嗽等症状时及时到当地医疗机构发热门诊就诊。

11月30日榆林疫情最新消息疫情最新消息今天榆林

月30日0-24时 ,榆林新增报告本土确诊病例1例;新增报告本土无症状感染者163例 。本土确诊病例情况:46:榆林市报告 ,为居家隔离发现。本土无症状感染者情况:286-448:榆林市报告,其中114例为集中隔离发现 、47例为居家隔离发现 、1例为高风险区筛查发现、1例为闭环管理重点人员筛查发现。

月30日0-24时,陕西新增报告本土确诊病例46例 ,其中渭南25例、汉中8例 、西安4例、安康2例、韩城2例 、铜川2例、杨凌2例、榆林1例;新增报告本土无症状感染者686例,其中西安285例 、榆林163例、安康52例、宝鸡52例 、咸阳43例、渭南28例、商洛28例 、延安18例 、汉中13例、铜川2例、杨凌2例 。

月20日0-24时,榆林新增报告本土确诊病例6例;新增报告本土无症状感染者365例。本土确诊病例情况:7-12:榆林市报告 ,其中5例为无症状感染者转确诊 、1例为集中隔离发现。

做好通信保障 助力支撑疫情防控7*24小时应急值守:榆林移动公司工作人员开始7*24小时应急值守,做好现场支撑和服务工作,定时定点对监控业务全面巡查、巡检 ,同时对突发情况提前预警,统筹做好防疫保障和客户服务工作 。

月14日0-24时,榆林新增报告本土确诊病例5例;新增报告本土无症状感染者44例。本土确诊病例情况:29-33:榆林市报告 ,均为隔离中发现。本土无症状感染者情况:132-175:榆林市报告,其中非闭环管理重点人员筛查发现1例、社区筛查发现4例 、隔离中发现39例 。

11月27日榆林疫情最新情况(榆林公布最新疫情)

月27日0-24时,榆林新增报告本土确诊病例2例 ,新增报告本土无症状感染者309例 。本土确诊病例情况:51-52:榆林市报告 ,其中1例为集中隔离发现、1例为居家隔离发现。本土无症状感染者情况:394-702:榆林市报告,其中203例为集中隔离发现、104例为居家隔离发现 、2例为高风险区筛查发现。

月27日0-24时,陕西新增报告本土确诊病例54例 ,其中安康20例、渭南15例、延安6例 、汉中5例、西安4例、榆林2例 、铜川1例 、韩城1例;新增报告本土无症状感染者988例,其中西安393例、榆林309例、宝鸡86例 、咸阳59例、安康59例、渭南33例 、商洛32例、延安12例、汉中3例 、杨凌2例 。

月26日0-24时,陕西新增报告本土确诊病例51例 ,其中安康28例、渭南7例、西安5例 、汉中4例、延安4例、榆林2例 、铜川1例;新增报告本土无症状感染者902例,其中西安428例 、榆林250例、咸阳61例、宝鸡49例 、商洛40例、安康31例、延安18例 、渭南17例、韩城4例、汉中3例 、铜川1例。

文章推荐

  • 玩家必知“熊猫麻将开挂神器下载安装”附开挂脚本详细教程-知乎

    11月20日榆林疫情最新消息榆林疫情最新消息今天月20日0-24时,榆林新增报告本土确诊病例6例;新增报告本土无症状感染者365例。本土确诊病例情况:7-12:榆林市报告,其中5例为无症状感染者转确诊、1例为集中隔离发现。本土无症状感染者情况:1-365:榆林市报告,其中207例为高风险区筛查发现...

    2026年04月10日
    3
  • 无疫情的地区进京(没有疫情地区进京)

    11月20日榆林疫情最新消息榆林疫情最新消息今天月20日0-24时,榆林新增报告本土确诊病例6例;新增报告本土无症状感染者365例。本土确诊病例情况:7-12:榆林市报告,其中5例为无症状感染者转确诊、1例为集中隔离发现。本土无症状感染者情况:1-365:榆林市报告,其中207例为高风险区筛查发现...

    2026年04月10日
    6
  • 疫情地区景色描述作文怎么写/写疫情的景物描写

    11月20日榆林疫情最新消息榆林疫情最新消息今天月20日0-24时,榆林新增报告本土确诊病例6例;新增报告本土无症状感染者365例。本土确诊病例情况:7-12:榆林市报告,其中5例为无症状感染者转确诊、1例为集中隔离发现。本土无症状感染者情况:1-365:榆林市报告,其中207例为高风险区筛查发现...

    2026年04月10日
    3
  • 必备科技“微乐斗地主透视软件免费下载”作弊(透视)透视辅助

    11月20日榆林疫情最新消息榆林疫情最新消息今天月20日0-24时,榆林新增报告本土确诊病例6例;新增报告本土无症状感染者365例。本土确诊病例情况:7-12:榆林市报告,其中5例为无症状感染者转确诊、1例为集中隔离发现。本土无症状感染者情况:1-365:榆林市报告,其中207例为高风险区筛查发现...

    2026年04月10日
    4