怎么在地图上看疫情风险地区
进入“我的 ”页面打开高德地图APP ,在首页底部导航栏中点击【我的】,进入个人中心页面。打开“更多工具”在“我的”页面中,向下滑动找到【更多工具】选项并点击 ,进入功能集合页面 。选取“疫情地图 ”在“更多工具”页面中,找到【疫情地图】功能并点击,系统将自动加载当前区域的疫情风险分布信息。

进入“我的”页面:打开高德地图APP,在首页点击底部导航栏的【我的】。打开工具箱:在“我的”页面中 ,找到并点击【更多工具】选项 。查看疫情地图:在工具列表中,选取【疫情地图】功能,即可显示当前所在区域及周边的疫情风险等级分布。注意事项:确保高德地图APP为最新版本 ,避免因版本过低导致功能缺失。

在高德地图上查看疫况风险地区,可通过其“新冠肺炎疫情地图 ”功能实现,具体步骤如下:打开高德地图APP:确保手机已安装高德地图应用(如华为mate30pro鸿蒙0系统下的高德地图0版本) ,打开后进入首页。进入搜索框:在首页下方或最上方找到搜索框,点击以输入查找内容 。

进入疫情地图:打开手机高德地图软件,在首页下方功能栏中找到并点击“疫情地图”选项。选取目标区域:进入疫情地图后 ,地图会以不同颜色标记风险地区(通常高风险地区用深色或特定颜色标注,如红色;中风险地区可能用黄色标记)。
定位或选取目标区域:若当前定位在需查询的城市,地图会自动显示该区域的疫情信息;若需查看其他地区 ,可通过搜索框输入城市名或手动拖动地图定位 。

怎么查看自己在不在疫情三区
查看自己在不在疫情三区的步骤如下:『1』首先,打开我们的手机微信;『2』进入“国务院客户端”小程序;『3』点击“疫情防控 ”;『4』点击“疫情风险查询”;『5』选取要查询的地区;『6』我们就可以看到查询的地区是否划分为风险区了。
随申办市民云App查询查询入口:随申办市民云App(需提前下载安装)操作流程:进入闵行旗舰店:登录“随申办”App,点击首页搜索栏,输入“闵行旗舰店 ”并进入。找到抗疫专栏:在闵行旗舰店首页找到【抗疫专栏】 ,点击【“三区”划分查询】服务 。
可以通过支付宝中的风控地区查询功能来查看自己所在区域是否为中高风险地区,具体操作如下:工具/原料 华为P50HarmonyOS0.0支付宝80方法/步骤 第一步:打开手机进入支付宝,在首页点击国内新增。第二步:点击风险区域菜单。第三步:在疫情风险等级查询页面选取自己所在区域查看风险等级 。
查看方式:打开手机“随申办市民云”软件 ,点击下方“发现 ”业务,搜索所属城市区域旗舰店页面,进入所属区域页面后 ,点击“三区划分”项目,即可查看具体划分标准。划分标准:封控区:7日内有阳性病例,实行“足不出户”等严格管控措施。管控区:7日内无阳性病例 ,实行“人不出小区 ”等管控措施 。
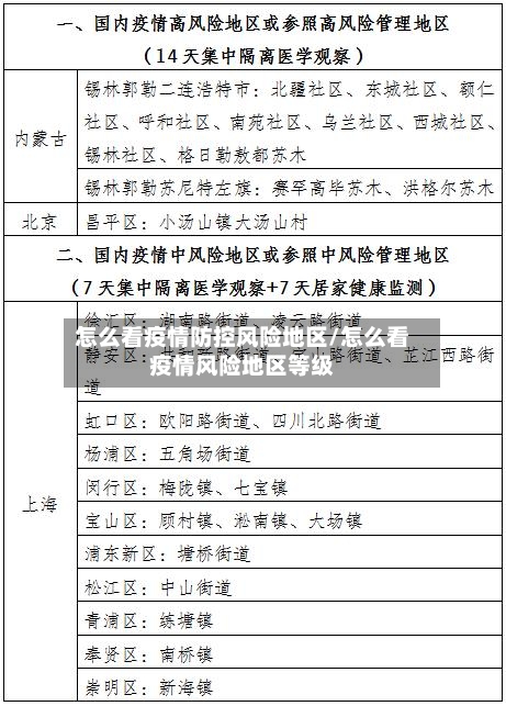
疫情风险怎么看?
进入风险地区查询界面在疫情信息页面中,向下滑动屏幕,找到“风险地区”入口并点击 ,系统将展示风险地区查询功能。查询具体地区风险等级在风险地区页面中,可通过两种方式查询:定位所在地区:系统自动识别当前定位,直接显示所在地区的风险等级(如低风险、中风险或高风险)。
进入小程序入口打开微信,点击底部导航栏的“发现”选项 ,选取“小程序”功能。搜索政务平台在小程序搜索框中输入“国家政务服务平台 ”,或通过历史记录找到该小程序并进入 。选取风险查询功能在小程序首页找到“各地疫情风险等级查询”入口,点击进入查询页面。
打开微信并进入小程序界面启动微信后 ,点击底部导航栏的“发现”选项,在发现页中选取“小程序 ”功能入口。搜索并进入国家政务服务平台在小程序搜索框中输入“国家政务服务平台”,点击搜索结果中的官方小程序进入 。选取疫情风险等级查询功能进入平台后 ,找到“各地疫情风险等级查询”服务模块并点击。
在百度APP中查询全国疫情风险等级,可按以下步骤操作:步骤一:打开百度APP确保已安装百度APP(版本1210及以上),点击图标启动应用。步骤二:进入“我的 ”页面并滑动服务栏在APP首页右下角点击【我的】 ,进入个人中心页面 。在【精选服务】栏下方,向左滑动页面,直到找到【城市服务】入口。
进入疫情区域页面在粤省事首页点击“疫情区域”选项 ,进入风险地区查询页面。查看风险地区名单页面会直接显示全国高风险和中风险地区列表,用户可滑动查看完整信息 。分享功能(可选)点击页面右上角“···”图标,可将名单分享至微信好友或朋友圈。
在微信中查看自己所在地区的疫情风险度,可通过以下步骤实现:步骤1:进入搜索页面在手机中打开微信APP ,点击顶部搜索框进入搜索页面。步骤2:进入粤省事小程序在搜索框输入“粤省事 ”,点击搜索结果中的粤省事小程序进入 。
微信怎么查疫情风险等级-微信查询全国各地风险等级方法分享
首先打开微信,点击右下角的“我”。然后点击“支付”。接着点击“城市服务 ”。然后点击底部的“国务院”进入 。然后点击“国务院客户端”。然后点击“疫情风险查询”。进入后 ,就可以看到所在地区的风险等级,点击上面的倒三角形可以切换城市,从而查询全国各地的风险等级 。
通过微信“小程序 ”查询:除了上述方法 ,用户还可以通过微信“发现页”进行查询。打开微信后,点击底部的“发现”选项,进入发现页。在发现页中 ,找到并点击“小程序 ” 。进入小程序页面后,在搜索框中输入“国务院客户端”,搜索并进入该小程序。
第一步:启动搜索功能打开微信APP ,点击界面右上角的“搜索”图标,进入全局搜索页面。第二步:输入关键词并进入查询入口在搜索框中输入“疫情风险等级 ”等关键词,点击下方“搜一搜”返回的搜索结果,选取带有官方标识的查询入口进入 。
打开微信搜索功能启动微信应用 ,点击顶部导航栏的“搜索”图标(放大镜形状)。输入关键词搜索在搜索框中输入“疫情风险等级 ”,点击键盘确认或搜索按钮。选取官方渠道在搜索结果中,找到“中国政府网”提供的服务入口(通常带有官方标识) ,点击进入 。
疫情风险等级可以通过微信“中国政府网”公众号中的“疫情风险等级查询 ”功能进行查询,具体操作如下:打开微信:确保手机已安装微信(版本号 0.1 及以上),登录账号后进入主界面。进入“搜一搜”:在微信顶部搜索栏点击“搜一搜” ,输入关键词“中国政府网”。