石家庄疫情高危地区查询(石家庄高危区域)

石家庄高风险地区名单附各省市高风险地区隔离政策

高风险地区来沪集中隔离14天 上海进一步加强对国内疫情中高风险地区来沪返沪人员健康管理:对所有来自或途经国内疫情高风险地区的来沪返沪人员 ,一律实施14天集中隔离健康观察,实行2次新冠病毒核酸检测;对所有来自或途经国内疫情中风险地区的来沪返沪人员,一律实施14天严格的社区健康管理 ,实行2次新冠病毒核酸检测。

石家庄疫情高危地区查询(石家庄高危区域)-第1张图片

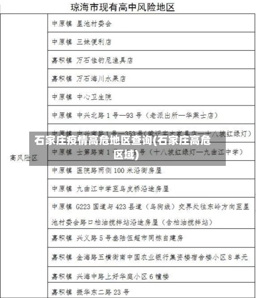
调整依据:根据国务院应对新冠肺炎联防联控机制关于科学划分、精准防控等工作要求,对石家庄市藁城区进行了风险等级调整 。其他地区风险等级情况:邢台市南宫市天地名城小区 、邢台市南宫市天一和院小区、邢台市南宫市凤岗街道办事处为中风险地区。全省其他地区均为低风险地区。

石家庄疫情高危地区查询(石家庄高危区域)-第2张图片

山西太原:从河北低风险地区返回,需携带7日内核酸检测阴性报告和14天自我监测;从其他地区低风险提供绿色健康码和行程码 ,还需向各城区报备;中风险地区返回需要14天居家隔离和2次核酸检测;从高风险区返回 ,实行14天集中隔离和2次核酸检测 。

石家庄疫情高危地区查询(石家庄高危区域)-第3张图片

全国中高风险地区最新名单附实时查询入口

最新全国风险地区名单可通过本地宝——全国疫情中高风险地区名单查询器实时查询。查询平台:本地宝——全国疫情中高风险地区名单查询器查询入口:点击进入(实时更新)本地宝的全国疫情风险等级名单查询系统由小编们实时维护,风险地区有调整时会第一时间更新专题,确保用户获取的信息准确且及时。

要出远门查询全国中高风险地区 ,可通过微信的国务院客户端小程序完成,具体步骤如下:进入微信小程序页面打开微信,点击底部导航栏的“发现”选项 ,选取“小程序 ”进入页面 。搜索“国务院客户端”在小程序页面右上角点击放大镜图标,输入“国务院客户端”并搜索,选取官方小程序进入 。

全国中高风险地区名单可通过以下方式实时查询:国务院官方微信小程序:查询方式:直接点击进入该小程序 ,即可获取最新的全国风险等级信息。信息来源:数据来源于各地政府和卫健委的官方发布,确保信息的权威性和准确性。

通过国务院官方微信小程序,直接点击进入获取最新风险等级信息 。 上海本地宝也提供风险专题服务 ,同样点击进入获取全面数据。请注意,以上数据仅限于中国大陆地区,不包括港澳台。信息权威来源于各地政府和卫健委的官方发布 ,确保准确性 。

本地宝全国疫情风险等级查询入口 网址链接:m.sh.bendibao.com/news/yqdengji/(请将此链接复制到浏览器中打开)使用方法:打开链接后 ,进入本地宝全国疫情风险等级查询系统。在系统中切换至您想查询的城市,即可获取该城市的疫情风险等级信息。

通过微信查看全国中高风险疫情地区的具体操作步骤如下:打开微信并进入小程序界面启动微信后,点击底部导航栏的“发现 ”选项 ,在发现页中选取“小程序”功能入口 。搜索并进入国家政务服务平台在小程序搜索框中输入“国家政务服务平台”,点击搜索结果中的官方小程序进入。

石家庄都哪些地方有疫情

〖壹〗、事件背景:河北石家庄市公安局9月24日通报,裕华区近期连续发生疫情且源头不明 ,石家庄市卫健委 、市公安局等部门抽调专家对全市核酸检测机构进行督查检查。

〖贰〗、021年1月3日,石家庄市因新增本地新冠肺炎确诊病例进入战时状态,南宫市同步实施严格管控措施 。以下是具体信息梳理:石家庄市进入战时状态2021年1月3日 ,石家庄市应对新冠肺炎疫情工作会议决定,全市迅速进入战时状态,启动疫情防控各项工作制度机制。

〖叁〗、石家庄鹿泉区新增的4例确诊病例主要分布在鹿泉区山尹村镇普兴电子搬迁项目工地宿舍。具体信息如下:确诊病例1:刘某某 ,女,44岁,现住鹿泉区山尹村镇普兴电子工地宿舍 。

〖肆〗 、疫情背景与传播特点 疫情起源:2021年初石家庄疫情因正定机场防控疏漏及婚宴等聚集活动 ,导致藁城区某村首先爆发 ,病例总量较多,最终采取全城封控措施 。 传播特征:石家庄主城区与周边县城人口分布分散,居民活动范围多局限于生活区 ,全城爆发的风险低于人口密集的武汉。

〖伍〗 、具体包括桥西区的铁路三〖Fourteen〗、宿舍、建国路友东嘉苑 、塔谈佳农市场、胜美家园,以及鹿泉区铜冶镇永壁东街。这些区域被划定为高风险区后,采取了“足不出户、上门服务 ”的严格封控措施 ,居民需严格遵守居家隔离要求,由社区或相关部门提供必要的生活物资和医疗服务 。

〖陆〗 、高风险 裕华区裕翔街道栗源新佳农综合批发市场 栾城区楼底镇东尹村 裕华区裕翔街道新基业小区 裕华区建通街道盛邦花园一区 裕华区裕华路街道青园小区 低风险 栾城区(除高风险以外的区域)裕华区(除高风险以外的区域)上面就是石家庄疫情现在哪些地方封了?石家庄最新封控区范围介绍。

文章推荐

  • 【无疫情地区发货什么意思,无疫情地区发货什么意思啊】

    石家庄高风险地区名单附各省市高风险地区隔离政策高风险地区来沪集中隔离14天上海进一步加强对国内疫情中高风险地区来沪返沪人员健康管理:对所有来自或途经国内疫情高风险地区的来沪返沪人员,一律实施14天集中隔离健康观察,实行2次新冠病毒核酸检测;对所有来自或途经国内疫情中风险地区的来沪返沪人员,一律实施14天严格的社区健康管理...

    2026年04月08日
    0
  • 软件分享“微乐山西扣点点麻将开挂神器下载”开挂辅助详细步骤

    石家庄高风险地区名单附各省市高风险地区隔离政策高风险地区来沪集中隔离14天上海进一步加强对国内疫情中高风险地区来沪返沪人员健康管理:对所有来自或途经国内疫情高风险地区的来沪返沪人员,一律实施14天集中隔离健康观察,实行2次新冠病毒核酸检测;对所有来自或途经国内疫情中风险地区的来沪返沪人员,一律实施14天严格的社区健康管理...

    2026年04月08日
    3
  • 必看教程“雀神广东麻将开挂器”详细外挂透视辅助软件教程

    石家庄高风险地区名单附各省市高风险地区隔离政策高风险地区来沪集中隔离14天上海进一步加强对国内疫情中高风险地区来沪返沪人员健康管理:对所有来自或途经国内疫情高风险地区的来沪返沪人员,一律实施14天集中隔离健康观察,实行2次新冠病毒核酸检测;对所有来自或途经国内疫情中风险地区的来沪返沪人员,一律实施14天严格的社区健康管理...

    2026年04月08日
    3
  • 疫情非严重地区是指(非疫情重点地区是指)

    石家庄高风险地区名单附各省市高风险地区隔离政策高风险地区来沪集中隔离14天上海进一步加强对国内疫情中高风险地区来沪返沪人员健康管理:对所有来自或途经国内疫情高风险地区的来沪返沪人员,一律实施14天集中隔离健康观察,实行2次新冠病毒核酸检测;对所有来自或途经国内疫情中风险地区的来沪返沪人员,一律实施14天严格的社区健康管理...

    2026年04月08日
    1