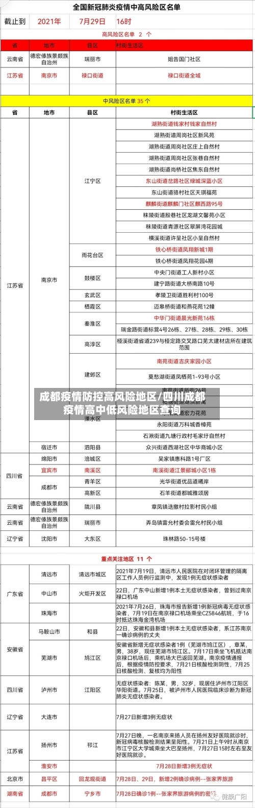
现在成都疫情高风险地区有哪些
〖壹〗、现在成都疫情高风险地区有双流区 、大邑县、天府新区、彭州市等。通过查询相关公开信息显示截止2022年11月22日21时,成都共有高风险地区315处 。11月22日 ,成都市政府新闻办举行疫情防控工作新闻发布会。新都区副区长胡蓝介绍,本轮新都区疫情多点散发,部分感染来源不明 、传播链条不清 ,疫情防控形势复杂。

〖贰〗、上海市:成都中风险地区来沪返沪人员需第一时间向所在社区、村委 、单位、酒店等报备,一律进行为期14天严格社区健康管理措施(可能包含居家隔离) 。贵阳市:中风险地区人员来贵阳需提供7日内核酸检测证明,否则进行14天隔离医学观察。

〖叁〗、成都没有中高风险地区。截止2022-04-24 08:14:28 最新数据显示 ,成都地区近来没有中高风险区域,都是低风险地区 。日常防护 不麻痹,不松懈 ,不大意,坚持做好个人防护。科学佩戴口罩,尤其是前去公共场所 ,密闭空间,乘坐公共交通工具时务必正确佩戴口罩。

〖肆〗 、重庆市1例(九龙坡区);四川省1例(成都市金牛区) 。新增核酸检测阳性:青海省西宁市报告3例。全国高中风险地区分布截至11月2日19时:高风险地区:3个,分布在黑龙江省(黑河市)。中风险地区:43个,分布在内蒙古、北京、甘肃 、贵州、宁夏、山东、黑龙江 、江西、河北九地 。
〖伍〗、个。成都地处中国西南地区 、四川盆地西部、成都平原腹地 ,境内地势平坦、河网纵横 、物产丰富。截止至2022年10月11日成都有5个高风险地区有锦江区、龙泉驿区等。出行需持有48小时核酸记录 。
〖陆〗、个。通过查询新都疫情防控中心显示:截止2022年12月12日,该地有7个高风险地区,属于高风险地区。新都区 ,隶属于四川省成都市,地处成都北部,是成都市中心城区之一 。

成都解封了吗2021
021年11月16日 ,成都市金牛区顶峰水岸汇景小区(一期 、二期)解除封控管理,但全市其他区域仍有中高风险地区,未完全解封。 以下是详细情况:部分区域解封情况 2021年11月16日 ,成都市金牛区顶峰水岸汇景小区(一期、二期)因连续14天无新增本土确诊病例,经专家评估和防控指挥部批复,解除封控区、管控区圈层管理。
顶峰水岸汇景小区(一期 、二期)于2021年11月16日正式解封 ,但解封不等于解防,疫情防控仍需保持警惕 。解封依据与背景截至11月15日,顶峰水岸汇景小区(一期、二期)已连续14天无新增本土确诊病例。
021年成都市部分区域解封时间为11月16日6时,解封条件为连续14天无新增本土确诊病例。具体说明如下:解封时间 金牛区顶峰水岸汇景小区(一期、二期)于2021年11月16日6时正式解除封控管理 。其他封控区在11月16日时暂未解封 ,需根据后续疫情防控情况确定解封时间。
月25日。2021年8月11日四川成都开始封城,在封控14天后也就是8月25日疫情无新增正式解除封控 。封控区及管控区解封时间标准为:近14天区域内无新增病例或无症状感染者。区域内最后一名密切接触者自末次暴露超过14天,核酸检测为阴性。解封前2天区域内所有人员完成一轮核酸筛查。
根据省、市专家评估意见和成都市新冠肺炎疫情防控指挥部专业疫情防控组批复 ,自2021年11月20日起,将草池街道金鸡村1社安顺街354号至裕民街14号区域的风险等级由中风险调整为低风险,相关封控区 、管控区全部解除圈层管理 。调整后 ,成都东部新区全域均为低风险地区。
率先恢复会展业具备条件:自8月12日21时起,成都市将高新区石羊街道美洲花园68栋由中风险地区调整为低风险地区,周边封控区全部解封 ,至此成都市中风险地区全部清零,全市均为低风险地区,城市运行和生产生活全面恢复正常 ,这为会展活动的恢复举办提供了基础条件。
全国疫情“中高风险”地区一览
高风险地区 津南区辛庄镇林锦花园 津南区辛庄镇林绣花园 津南区咸水沽镇丰达园以上3个区域因疫情形势严峻被划定为高风险地区,需严格落实封控措施,包括人员足不出户、服务上门等 。
截至近来,国内共有2个高风险地区 ,76个中风险地区,主要分布在陕西省、河南省 、浙江省等地,以下为详细信息(数据不包括港澳台地区):高风险地区:具体地区名单会随疫情形势动态调整 ,可通过权威渠道实时查询。
查询方式:点击进入上海本地宝的风险专题页面,可获取全面的风险地区数据。附加功能:关注微信公众号“上海本地宝 ”,在对话框搜索【风险】 ,即可便捷获取实时更新的全国疫情风险等级和中高风险地区名单 。注意:以上数据仅限于中国大陆地区,不包括港澳台。
中风险地区:以县市区为单位,存在以下两种情况之一的地区:14天内有新增确诊病例 ,且累计确诊病例不超过50例;或累计确诊病例超过50例,但14天内未发生聚集性疫情。低风险地区:以县市区为单位,无确诊病例或连续14天无新增确诊病例的地区 。
通过全国疫情风险等级查询小程序进行查询。
成都共划定高风险区9个、中风险区10个,当地市民的生活会受到哪些影响...
成都共划定高风险区9个 、中风险区10个 ,当地市民的生活,会因为疫情出现,以及风险地区划定,受到一定程度影响。划定风险地区群众 ,工作、生活和出行,都会受到影响 。因为疫情防控需要,可能还需要居家隔离管控 ,并参加多轮核酸检测。新冠疫情出现区域,被划定为风险区域后,人们的工作、生活 ,也就会因此被打乱。
近来成都高新南区 、锦江区、青羊区、金牛区 、武侯区、成华区、双流区、龙泉驿区 、新都区, 9区仍处于严格管控社会流动状态,所有市民必须严格居家 ,除就近购买必备生活物资外,不可外出。
如果自己不上班的话,很有可能也要面临着车贷、房贷的催款 ,对于一些年轻人来说,就会觉得在家里面待着是十分的愁人的 。因为自己没有收入,所以对于自己来说也是一个比较大的打击。并且这对于很多的居民来说,也会产生心理上面的冲击。
全区全面加强社会面管控以来 ,在全区广大市民群众的共同努力之下,疫情社会面传播风险已经得到有效控制,对高风险区域的人员实行足不出户上门服务管控措施 ,桃溪社区高中风险以外的小区居民,原则上居家人不出区,错峰取物 。
减少对群众生活影响:缩小中风险区划定区域 ,可使未受疫情直接影响的区域居民生活和工作基本不受干扰,维持正常社会秩序。
欧美国家的民众,直到现如今都深受疫情的影响 ,国家的经济以及居民的日常生活,都由于疫情的出现,而有所下滑。除此之外 ,国外的感染人数以及死亡人数都要远远超过我国地区 。成都9个区域仍执行严格社会面管控。由于全国各地区都受到了变异病毒的影响,直接导致我国各地区普遍出现了疫情扩散。