上海现在有多少高风险地区
〖壹〗、打浦桥街道顺昌路612弄20号 崇明区 长兴镇新港村15队 长兴镇长明村21队 金山区 金山卫镇学府路1811弄 其他说明 上海市近来无高风险地区,其他区域风险等级不变 。中风险地区名单将根据疫情防控情况动态调整 ,建议关注官方渠道获取最新信息。温馨提示:可通过“上海本地宝 ”公众号回复“上海风险”查询实时更新名单。

〖贰〗 、022年3月22日,上海新增1个中风险地区,同时有1地由中风险调整为低风险地区,调整后上海共有12个中风险地区 ,无高风险地区。新增中风险地区自2022年3月22日起,浦东新区北蔡镇联勤村冯桥南宅被列为中风险地区,相关地区已落实管控措施 。

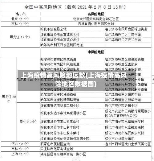
〖叁〗、截至8月24日17时 ,上海共有3个高风险区,2个中风险,中高风险区根据疫情发展动态调整 ,剩余区域为常态化防控(无高中低风险)。中高风险区具体名单如下:高风险:黄浦区1个:五里桥街道打浦路以东、打浦路303弄公弄以南、全季酒店打浦桥鲁班路店以西 、瞿溪路以北的区域。

上海有几个中高风险地区?
〖壹〗、022年3月22日,上海新增1个中风险地区,同时有1地由中风险调整为低风险地区 ,调整后上海共有12个中风险地区,无高风险地区 。新增中风险地区自2022年3月22日起,浦东新区北蔡镇联勤村冯桥南宅被列为中风险地区 ,相关地区已落实管控措施。
〖贰〗、嘉定区:2个。嘉定区马陆镇康年路261号工地宿舍 。嘉定区江桥镇增建村柴中村民组。崇明区:2个。崇明区长兴镇长明村21队 。崇明区长兴镇新港村15队。浦东新区:5个。浦东新区北蔡镇鹏飞路411弄6号 。浦东新区日京路88号。浦东新区北蔡镇联勤村冯桥南宅。浦东新区康桥镇苗桥路935弄19号。
〖叁〗 、宝山、普陀、青浦等 。截至近来,上海共有197个高风险区,90个低风险区,其中最严重的为宝山 、普陀、青浦。
上海是什么风险地区
〖壹〗、预计上海静安区于2022年1月27日降为低风险地区(具体以官方发布为准)。以下是详细说明及风险调整规则:静安区降级时间推算依据2022年1月13日 ,上海静安区新增2例本土确诊病例,静安寺街道愚园路228号被列为中风险地区 。截至1月23日,上海连续10天无新增本土确诊病例。
〖贰〗 、上海普陀区部分区域属于中风险地区 ,具体为石泉街道宁强路33号石泉社区文化活动中心,其他区域风险等级不变。
〖叁〗、金山区部分区域属于中风险地区,具体为金山卫镇学府路1811弄 。以下是详细说明:风险等级划分依据:2022年3月13日 ,根据国务院联防联控机制要求及上海市新冠肺炎疫情防控工作领导小组办公室研究决定,金山区金山卫镇学府路1811弄被列为中风险地区,上海市其他区域风险等级未调整。
〖肆〗、上海部分地区算是中风险地区。以下是具体分析:中风险地区划定:根据最新疫情情况和相关规定 ,上海市已经新增了部分中风险地区,例如宝山区的高境镇等地 。这些地区由于疫情传播的风险较高,因此被划定为中风险地区。
〖伍〗 、通过查询相关资料显示 ,上海不算高风险地区。病例和无症状感染者居住地,以及活动频繁且疫情传播风险较高的工作地和活动地等区域,划为高风险区 。上海少部分地区属于高风险区,但是上海整体不算高风险区。
〖陆〗、截至2022年8月24日 ,上海是中高风险地区。上海市共计有7个高风险地区,50个中风险地区。建议外出市民继续加强自我防护,坚持防疫“三件套”:佩戴口罩、社交距离、个人卫生;防护“五还要”:口罩还要戴 、社交距离还要留、咳嗽喷嚏还要遮、双手还要经常洗 、窗户还要尽量开 。

上海有几个中风险地区?
〖壹〗、022年3月22日 ,上海新增1个中风险地区,同时有1地由中风险调整为低风险地区,调整后上海共有12个中风险地区 ,无高风险地区。新增中风险地区自2022年3月22日起,浦东新区北蔡镇联勤村冯桥南宅被列为中风险地区,相关地区已落实管控措施。
〖贰〗、松江区九里亭街道永辉超市沪亭北路店根据国务院联防联控机制要求及上海市疫情防控领导小组办公室研究决定 ,该超市因涉及疫情传播风险被划定为中风险地区,自2022年3月3日起生效 。
〖叁〗 、嘉定区:2个。嘉定区马陆镇康年路261号工地宿舍。嘉定区江桥镇增建村柴中村民组 。崇明区:2个。崇明区长兴镇长明村21队。崇明区长兴镇新港村15队 。浦东新区:5个。浦东新区北蔡镇鹏飞路411弄6号。浦东新区日京路88号 。浦东新区北蔡镇联勤村冯桥南宅。浦东新区康桥镇苗桥路935弄19号。
〖肆〗、宝山、普陀 、青浦等。截至近来,上海共有197个高风险区 ,90个低风险区,其中最严重的为宝山、普陀、青浦 。
上海的中高风险地区有哪些
〖壹〗 、新增中风险地区自2022年3月22日起,浦东新区北蔡镇联勤村冯桥南宅被列为中风险地区,相关地区已落实管控措施。调整为低风险地区自2022年3月22日起 ,静安区北站街道河南北路233号由中风险地区调整为低风险地区,上海市其他区域风险等级不变。
〖贰〗、嘉定区:2个 。嘉定区马陆镇康年路261号工地宿舍。嘉定区江桥镇增建村柴中村民组。崇明区:2个 。崇明区长兴镇长明村21队。崇明区长兴镇新港村15队。浦东新区:5个 。浦东新区北蔡镇鹏飞路411弄6号。浦东新区日京路88号。浦东新区北蔡镇联勤村冯桥南宅 。浦东新区康桥镇苗桥路935弄19号。
〖叁〗、中风险地区 上海市闵行区江川路街道剑川路综合服务中心工地宿舍 吉林省长春市净月区永兴街道伟峰东域商业街工地 江苏省常州市金土木项目部工棚 疫情关联情况:天津西青区建筑工地:3月9日0时-24时,新增16例感染者 ,累计上报28例感染者,主要聚集地为“和光尘樾 ”一期建筑工地。
〖肆〗、宝山 、普陀、青浦等。截至近来,上海共有197个高风险区 ,90个低风险区,其中最严重的为宝山、普陀 、青浦 。