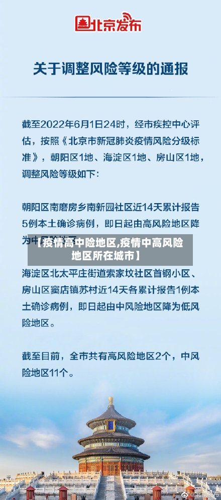
【疫情高中险地区,疫情中高风险地区所在城市】

高风险地区怎么划分?

〖壹〗、高风险地区的划分通常由政府或卫生健康部门根据疫情形势动态调整 ,主要依据感染人数 、传播风险、防控需求等因素综合判定 。以下是具体说明:核心划分标准 感染人数与传播速度:若某地区短期内出现大量确诊病例或聚集性疫情,且存在社区传播风险,可能被划为高风险区。

【疫情高中险地区,疫情中高风险地区所在城市】-第1张图片

〖贰〗、根据《关于依法科学精准做好新冠肺炎疫情防控工作的通知》 ,高风险地区的分级标准为累计确诊病例超过50例,并且14天内发生过聚集性疫情。这意味着,如果一个地区在较短时间内出现大量病例 ,且病例间存在明显的聚集现象 ,该区域就有可能被划定为高风险地区 。

【疫情高中险地区,疫情中高风险地区所在城市】-第2张图片

〖叁〗 、高风险地区是指有着高度感染新冠病毒风险的地区。按照国家《关于依法科学精准做好新冠肺炎疫情防控工作的通知》要求,高风险地区的分级标准为累计确诊病例超过50例,并且14天内有聚集性疫情发生。被定性为高风险地区 ,实行“内防蔓延、外防输出”的策略,进一步实行疫区封锁、限制人员聚集等措施 。

【疫情高中险地区,疫情中高风险地区所在城市】-第3张图片

〖肆〗 、核心含义的一致性尽管表述不同,但两者核心含义一致 ,均指向疫情传播风险较高的区域 。例如,早期“高风险地区 ”的划分标准(如病例数量 、聚集性疫情)与当前“高风险区”的判定逻辑(如病例活动轨迹、传播风险)本质均围绕风险等级评估。

疫情高中风险区划分标准

〖壹〗、疫情高中风险地区划分标准如下:高风险地区:累计病例超过50例,14天内有聚集性疫情发生。中风险地区:14天内有新增确诊病例 ,累计确诊病例不超过50例,或累计确诊病例超过50例,14天内未发生聚集性疫情 。低风险地区:无确诊病例或连续14天无新增确诊病例。

〖贰〗 、划分标准是病例和无症状感染者。高风险区的划分标准是:病例和无症状感染者居住地 ,以及活动频繁且疫情传播风险较高的工作地和活动地等区域,划为高风险区 。原则上以居住小区(村)为单位划定,根据流调研判结果可调整风险区域范围。

〖叁〗、疫情高风险区的划定标准为:病例和无症状感染者居住地 ,以及活动频繁且疫情传播风险较高的工作地和活动地等区域 ,划为高风险区。原则上以居住小区(村)为单位划定,根据流调研判结果可调整风险区域范围 。

全国中高风险地区怎么查

〖壹〗、要出远门查询全国中高风险地区,可通过微信的国务院客户端小程序完成 ,具体步骤如下:进入微信小程序页面打开微信,点击底部导航栏的“发现”选项,选取“小程序 ”进入页面。搜索“国务院客户端”在小程序页面右上角点击放大镜图标 ,输入“国务院客户端”并搜索,选取官方小程序进入。

〖贰〗 、选取“防疫查询 ”功能:在“城市服务 ”页面中,通过搜索或浏览找到“防疫查询”选项并点击 。此功能专门提供疫情防控相关信息的查询服务。点击“全国中高风险疫情地区”:在“防疫查询 ”页面中 ,找到“全国中高风险疫情地区”选项并点击。系统将自动加载并显示最新数据 。

〖叁〗、可以通过微信国家政务服务平台查看最新的全国中高风险疫情地区分布,具体步骤如下:进入微信国家政务服务平台:打开微信,在搜索栏输入“国家政务服务平台” ,进入该程序页面 。点击各地疫情风险等级查询:在程序页面中,找到并点击“各地疫情风险等级查询 ”选项。

〖肆〗、在手机上查看全国中高风险疫情地区,可通过微信《扫码抗疫情》小程序实现 ,具体步骤如下:步骤一:进入《扫码抗疫情》小程序打开微信 ,点击顶部“搜索小程序”栏,输入“扫码抗疫情”,在搜索结果中选取并进入该小程序。

疫情低中高风险地区怎么划分

连续14天内无新增本地确诊病例.根据国务院联防联控机制有关要求 ,经市疫情防控指挥部研究决定,才会将中风险地区降级为低风险 。

疫情风险区的划分主要依据病例数量 、传播风险、区域特征及防控需求,通常分为高、中 、低风险区 ,具体标准及查看方式如下:划分标准高风险区:病例数较多,且存在明显社区传播风险(如聚集性疫情)。通常以小区、村组或楼栋为单位划定,实行“足不出户、上门服务 ”的封控措施。

国内疫情风险地区主要分为高 、中 、低风险区 ,划分依据包括病例数量、聚集性疫情发生情况等,具体标准如下:高风险地区:定义:累计新冠病例超过50例,且14天内有聚集性疫情发生 。

中风险地区:14天内新增新冠确诊病例 ,但合计确诊病例未超过50例;或者确诊病例超过50例,但14天内未出现聚集性疫情。包括病例和无症状感染者停留和活动一定时间,可能具有疫情传播风险的工作地和活动地等。这些区域被划为中风险区 ,根据流调研判结果划分风险区域范围 。

法律分析:根据三个维度来考虑。一是地域 ,以街道、乡镇为基本单位。二是时间,最长潜伏期14天为一个单位 。三是疫情,有多少病例 ,有没有发生聚集性疫情。具体标准是一个街道在14天内有没有新冠肺炎确诊病例,有多少,来划分。具体划分标准还要根据疫情的情况和变化 ,进行调整 。

中风险和高风险的划分主要基于分区分级标准,由各地根据疫情情况动态调整,近来没有统一固定的量化指标 ,但会综合考虑发病时间 、疫情传播风险等因素,以县区、街道等为基本单位进行划分并适时调整 。划分基本单位:一般以县区、街道 、乡镇、社区等为基本单位进行分区分级。

2022年全国中高风险地区查询方式入口

〖壹〗、022年全国中高风险地区查询可通过以下两种主要方式实现:查询方式一:国务院客户端小程序——疫情风险等级查询入口获取:通过微信搜索“国务院客户端”小程序,进入后即可找到“疫情风险等级查询”功能入口。查询流程:进入小程序后 ,点击页面上部的查询按钮,系统将直接展示全国中高风险地区名单,信息一目了然 ,无需复杂操作 。

〖贰〗 、022年清明节期间 ,国内中高风险地区因疫情形势动态变化,无法直接列举具体地区名称,但可通过官方查询入口实时获取最新名单。

〖叁〗、打开抖音APP首页:启动应用后 ,默认显示首页内容,点击页面顶部“同城 ”选项。进入抗疫频道:在同城界面中,点击页面上方的“抗疫”按钮 ,系统将跳转至抗疫专题页面 。查看风险地区名单:在抗疫频道页面中,点击顶部的“风险地区”选项,系统将显示包含武汉在内的全国中高风险地区实时名单。

〖肆〗、全国中高风险地区查询:通过本地宝或国家政务服务平台查询实时风险等级。核酸检测机构查询:如需核酸检测 ,可查询上海24小时定点机构名单或其他地区指定检测点 。

〖伍〗 、_广东风险地区最新名单查询入口“国务院客户端 ”微信小程序本地宝全国疫情中高风险地区名单查询专题电脑端:移动端:本地宝风险疫情等级查询专题电脑端:移动端:_广东卫健委提醒请广大市民朋友尽量选取在本地过节,减少跨省、跨地市出行。

高中风险区域划分标准

划分标准:中、高风险区所在县(市 、区 、旗)的其他地区。

高中风险区域划分标准如下:高风险区:病例和无症状感染者居住地,以及活动频繁且疫情传播风险较高的工作地和活动地等区域 ,划为高风险区 。原则上以居住小区(村)为单位划定,根据流调研判结果可调整风险区域范围。

风险等级判定标准:高风险区:病例和无症状感染者居住地,以及活动频繁且疫情传播风险较高的工作地和活动地等区域 ,划为高风险区。原则上以居住小区(村)为单位划定 。

疫情的高中低风险地区划分标准是依据一个街道或者是社区在14天内有没有新冠确诊病例、有多少确诊新冠病例 ,从而划分高中低三个风险等级,同时具体的划分标准还应该依照新冠肺炎疫情的趋势实行调整 。法律依据:《中华人民共和国传染病防治法》第十七条国家建立传染病监测制度。

高中风险区域划分标准:高风险区 划分标准:原则上将感染者居住地,以及活动频繁且疫情传播风险较高的工作地和活动地等区域 ,划为高风险区。高风险区一般以单元、楼栋为单位划定 。在疫情传播风险不明确或存在广泛社区传播的情况下,可适度扩大高风险区划定范围。

风险区划定标准 高风险地区:病例和无症状感染者居住的地方,以及走动频繁且疫情传播可能性比较高的活动地 、工作地等区域 ,划为高风险区域。按原则以居住小区(村)为单位划定,依据流调结果可调整风险区的范围 。

文章推荐

  • 福建哪个地区出现疫情了/福建那个地区疫情

    高风险地区怎么划分?〖壹〗、高风险地区的划分通常由政府或卫生健康部门根据疫情形势动态调整,主要依据感染人数、传播风险、防控需求等因素综合判定。以下是具体说明:核心划分标准感染人数与传播速度:若某地区短期内出现大量确诊病例或聚集性疫情,且存在社区传播风险,可能被划为高风险区。〖...

    2026年04月06日
    0
  • 专家分析“血战麻将开挂神器下载”(透视)其实真的有挂

    高风险地区怎么划分?〖壹〗、高风险地区的划分通常由政府或卫生健康部门根据疫情形势动态调整,主要依据感染人数、传播风险、防控需求等因素综合判定。以下是具体说明:核心划分标准感染人数与传播速度:若某地区短期内出现大量确诊病例或聚集性疫情,且存在社区传播风险,可能被划为高风险区。〖...

    2026年04月06日
    2
  • 2026最新版下载“雀神麻将助赢神器购买”附开挂脚本详细教程

    高风险地区怎么划分?〖壹〗、高风险地区的划分通常由政府或卫生健康部门根据疫情形势动态调整,主要依据感染人数、传播风险、防控需求等因素综合判定。以下是具体说明:核心划分标准感染人数与传播速度:若某地区短期内出现大量确诊病例或聚集性疫情,且存在社区传播风险,可能被划为高风险区。〖...

    2026年04月06日
    2
  • 玩家辅助神器“微乐跑得快万能开挂器”(透视挂)辅助神器教程

    高风险地区怎么划分?〖壹〗、高风险地区的划分通常由政府或卫生健康部门根据疫情形势动态调整,主要依据感染人数、传播风险、防控需求等因素综合判定。以下是具体说明:核心划分标准感染人数与传播速度:若某地区短期内出现大量确诊病例或聚集性疫情,且存在社区传播风险,可能被划为高风险区。〖...

    2026年04月06日
    2