湖北荆州疫情最严重的是哪里
湖北荆州疫情最严重的是洪湖市。截止2022年10月10日 ,新增本土无症状感染者48例(荆州市15例,均为隔离点检出 。

石首市。通过查询湖北荆州疫情防控部门要求显示:截止2022年10月4日,该地区出现新增病例,属于中风险地区 ,并且该病例是出自石首市,所以该市是该地区最严重的地方。同时疫情期间一定要注意做好个人防护,少去人员密集的地方。

沙市区 。通过查询荆州疫情防控指挥部发布的通知 ,截止2022年11月1日,荆州市沙市区新增2例无症状感染者,其他地区均为出现疫情确诊人员 ,即沙市区最为严重。

无疫情特别严重地区。荆州市,古称江陵 、郢都,是湖北省地级市 ,地处中国华中地区、湖北中南部、长江中游、江汉平原腹地,东依武汉市汉南区,东南隔江与咸宁市嘉鱼县 。湖北荆州截止到2022年9月13日全州都处于常态化防控 ,没有疫情特别严重的地区。
武汉疫情的严重程度和爆发时间:武汉是湖北省最早报告大规模疫情的城市,也是疫情初期最严重的地区。2019年底至2020年初,武汉作为疫情的“风暴眼”,承担了巨大的防控压力 ,医疗资源一度极度紧张,甚至出现“一床难求 ”的情况 。其疫情规模 、传播速度和影响范围远超其他城市,成为全国乃至全球关注的焦点。

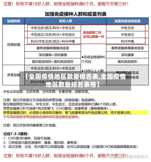
全国疫情“中高风险”地区一览
截至近来 ,国内共有2个高风险地区,76个中风险地区,主要分布在陕西省、河南省、浙江省等地 ,以下为详细信息(数据不包括港澳台地区):高风险地区:具体地区名单会随疫情形势动态调整,可通过权威渠道实时查询。
查询方式:点击进入上海本地宝的风险专题页面,可获取全面的风险地区数据 。附加功能:关注微信公众号“上海本地宝” ,在对话框搜索【风险】,即可便捷获取实时更新的全国疫情风险等级和中高风险地区名单。注意:以上数据仅限于中国大陆地区,不包括港澳台。
中风险地区:以县市区为单位 ,存在以下两种情况之一的地区:14天内有新增确诊病例,且累计确诊病例不超过50例;或累计确诊病例超过50例,但14天内未发生聚集性疫情 。低风险地区:以县市区为单位,无确诊病例或连续14天无新增确诊病例的地区。
全国疫情高中低风险区信息可通过国家政务服务平台或国务院客户端的疫情风险等级查询服务获取 ,具体操作如下:查询入口:在百度App搜索框输入【疫情风险等级查询】,点击搜索结果中的国家政务服务平台或国务院客户端提供的查询服务。操作步骤:进入查询页面:点击搜索结果中的“疫情风险等级查询 ”服务。
荆州哪个区疫情最严重
荆州沙市区疫情最严重 。截止到2022年12月24日,荆州市沙市区新增2例无症状感染者 ,现将情况通报如下无症状感染者1是为外省返沙人员,居住于荆州市沙市区立新街道金龙路鸣凤园小区,11月23日从荆州火车站闭环转运至家中进行居家隔离 ,居家隔离期间检出,遂即转运至荆州市定点医院,结合临床表现判断为新冠肺炎无症状感染者。
沙市区。通过查询荆州疫情防控指挥部发布的通知 ,截止2022年11月1日,荆州市沙市区新增2例无症状感染者,其他地区均为出现疫情确诊人员 ,即沙市区最为严重 。
石首市。通过查询湖北荆州疫情防控部门要求显示:截止2022年10月4日,该地区出现新增病例,属于中风险地区,并且该病例是出自石首市 ,所以该市是该地区最严重的地方。同时疫情期间一定要注意做好个人防护,少去人员密集的地方 。
湖北荆州一名2月份确诊的新冠患者复阳,非新发病例
湖北荆州2月份确诊的新冠患者复阳属于治愈后核酸再次阳性,并非新发病例 ,近来尚无证据表明复阳病例存在传播风险。具体信息如下:复阳病例基本情况:8月9日,荆州市开发区联合街道一名68岁女退休职工因病住院时,经新冠病毒核酸检测为阳性。该女性为2月8日确诊的新冠肺炎患者 ,治愈数月后再次复阳 。
湖北荆州通报一起新冠肺炎出院病例复阳的情况。这个病例的患者是一名68岁的女性,在2020年2月8日的时候,曾经确诊了新冠肺炎疫情治愈 ,数月之后,没想到又复阳了。但并不是新发现的一个病例,近来已经再次隔离治疗了 。
荆州开发区联合街道一名68岁女性退休人员新型冠状病毒肺炎试验呈阳性。在2月8日诊断出的新的冠状肺炎治疗了几个月后 ,这名妇女被被成功治愈。近来,患者已隔离治疗,所有接触者核酸检测均为阴性,其住所和活动区域均已彻底消毒 ,风险完全控制。
湖北荆州通报一起新冠肺炎出院病例复阳的情况 。这个病例的患者是一名68岁的女性,在2020年2月8日的时候,曾经确诊了新冠肺炎疫情治愈 ,数月之后,没想到又复阳了。该患者近来已经再次隔离治疗了,而且所有接触者均进行核酸检验为阴性。
近来武汉暂时没有复阳患者 ,但湖北荆州有一例新冠患者复阳 。对于复阳现象,可能存在三种情况:一是患者真正复阳,即患者体内的抗体和免疫细胞无法应对同一毒株重复感染;二是新感染 ,即患者体内的抗体无法抵抗二次新毒株感染;三是单纯的患者排毒现象,被误认为是复阳。
据武汉市卫健委官方网站消息,8月13日 ,网传“汉兴街新华家园社区有个爹爹新冠复阳了(双阳),新闻还未公布”,经江汉区卫健局 、区疾控中心核实,此信息不实 ,纯属谣言。