【上海闵行是啥疫情地区呀,上海闵行是啥疫情地区呀最新】

上海闵行区浦江镇属于什么风险

上海市闵行区浦江镇(中高风险除外)属于低风险区。高风险地区:如果在最后一例确诊病例后14天内,该地区没有新增本地确诊病例 ,则可以解除封锁 。在高危地区,要采取极其严格的措施应对疫情。果断采取停工、停业 、停课等管控措施。必要时可采取区域封锁,限制人员进出 。

【上海闵行是啥疫情地区呀,上海闵行是啥疫情地区呀最新】-第1张图片

浦江镇属于上海市闵行区。以下是关于浦江镇的详细介绍:地理位置:浦江镇地处黄浦江中游东岸 ,东边与浦东新区周浦镇、航头镇相邻,南边与奉贤区金汇镇接壤,西边与黄浦江毗邻 ,北部与浦东新区三林镇为邻。行政区域面积:行政区域总面积为751平方千米 。

【上海闵行是啥疫情地区呀,上海闵行是啥疫情地区呀最新】-第2张图片

经济社会因素影响 除了地理位置和历史原因,经济社会因素也对浦江镇的归属产生影响。闵行区的经济实力较强,拥有众多的高科技企业和教育机构。浦江镇作为这一区域的一部分 ,在经济和社会发展上受到闵行区的辐射和带动 ,因此与闵行区的联系更为紧密 。

【上海闵行是啥疫情地区呀,上海闵行是啥疫情地区呀最新】-第3张图片

闵行区浦江镇近来属于上海市闵行区管辖,并未划归浦东新区 。 浦江镇位于闵行区东南部,与浦东新区相邻 ,南部与奉贤区接壤。 浦江镇距离上海市中心人民广场约15公里,拥有丰富的自然资源和地理优势。 浦江镇气候宜人,属于亚热带季风性气候 ,年平均气温15℃,无霜期约248天 。

上海闵行封闭小区最新名单(持续更新)

近来无法直接提供上海闵行封闭小区最新名单,可通过“上海本地宝 ”公众号获取实时信息。以下是详细说明:信息获取渠道根据“今日闵行”微信公众号及上海本地宝的提示 ,上海封闭小区名单(含闵行区)由属地疾控部门动态管理并实时更新。

上海闵行三区名单可通过随申办市民云App或上海本地宝公众号查询,具体入口及流程如下:随申办市民云App查询查询入口:随申办市民云App(需提前下载安装)操作流程:进入闵行旗舰店:登录“随申办”App,点击首页搜索栏 ,输入“闵行旗舰店 ”并进入 。

上海封控最久的小区是闵行区梅陇镇的江南欣苑,其封控时间长达48天。以下是该小区封控历程的详细梳理:封控起始:3月1日,因超市女员工确诊(其丈夫后续也确诊 ,小区出现多例无症状) ,江南欣苑成为上海此轮疫情首批被封禁的小区之一,自3月2日起正式封控。

闵行徐汇疫情为什么严重

〖壹〗、疫情扩散与管理措施调整初期防控漏洞:2022年3月,上海精准防疫模式因部分社区(如跳舞聚集人群)出现聚集性感染被突破 ,普陀 、松江、嘉定等区率先受冲击,华庭宾馆成为闵行、徐汇疫情扩散的源头,病毒蔓延打破原有“九宫格”分区管理 。

〖贰〗 、出现确诊病例。闵行区 ,徐汇区均是上海市旗下的划分区,通过查询上海市疫情防控中心官方网站显示,2022年8月11日闵行区出现1名确诊病例 ,徐汇区出现1例本土无症状感染者。所以疫情十分严重,截止2022年9月6日,两区仍被上海疫情防控中心划分为中风险地区 ,两区内任何人员禁止随意外出 。

〖叁〗、疫情起源多点、分散 、多链条传播:3月1日以来,上海多个行政区出现疫情,呈现多点 、多行政区域暴发态势。例如 ,3月1日在普陀最早发现的“老年人舞蹈队” ,流行病学调查和病毒基因测序显示独立于后期松江、闵行、徐汇的疫情;松江 、嘉定区域则形成另一条传播链。

〖肆〗、疫情溯源与管理疏漏3月11日下午,上海市新冠肺炎疫情防控工作领导小组办公室发布消息称,近期松江、嘉定 、闵行、黄浦、徐汇 、宝山、浦东新区等区疫情存在明确流行病学关联 ,病毒基因测序高度同源,感染来源聚焦于境外输入病例携带的病毒污染环境,因管理疏漏引发本土感染并传播 。

〖伍〗、疫情存在明确流行病学关联及病毒高度同源:根据上海市新冠肺炎疫情防控工作领导小组办公室发布的消息 ,近期松江 、嘉定、闵行、黄浦 、徐汇 、宝山、浦东新区等区疫情中均存在明确的流行病学关联,且病毒基因测序显示高度同源 。

〖陆〗、造成严重不良影响,被党纪政务立案 ,并被免去闵行区地区办党组成员 、副主任职务。青浦区金泽镇商榻居民区党总支书记、居委会主任陈建国,落实疫情防控措施不担当不作为,导致社区防疫工作出现明显疏漏 ,造成严重不良影响。陈建国被免去商榻居民区党总支书记、委员职务,并按程序免去居委会主任职务 。

上海发布证实:管理疏漏导致疫情,六院发生院内感染!

〖壹〗 、上海发布证实,此次疫情系中风险地区华亭宾馆管理疏漏导致病毒污染环境引发本土感染并传播 ,上海市第六医院院内感染是在对住院病人风险排查中发现外省来沪住院病人核酸检测阳性后陆续发现的。

〖贰〗、上海今晚不会封城 ,网传不属实;市六医院发现外省来沪住院病人核酸检测阳性后全院封闭管控;普陀疫情病例感染的病毒与本市之前本土疫情、已有境外输入病例的病原不同源,与国内部分地区境外输入病例的病原高度同源。

〖叁〗 、上海六院临港院区已暂停医疗服务,因在常规筛查中发现阳性感染者 ,已采取全院封闭管控等措施,上海市卫健委组织专家组进入医院开展指导和帮助 。事件起因:3月11日,上海市第六人民医院在对住院病人进行风险排查时 ,发现一例由外省来沪住院的病人核酸检测呈阳性。在随后的排查中,又陆续发现其他阳性感染者。

〖肆〗、上海六院在常规筛查中发现了阳性感染者,并且在后续排查中又发现了感染者 。具体回应和情况如下:筛查情况:上海发布微信公众号回应 ,六院在常规筛查中发现了阳性感染者,并且在后续的排查工作中,继续发现了新的感染者。

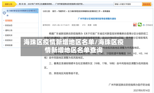
上海闵行三区名单查询方式(入口+流程)

上海闵行三区名单可通过随申办市民云App或上海本地宝公众号查询 ,具体入口及流程如下:随申办市民云App查询查询入口:随申办市民云App(需提前下载安装)操作流程:进入闵行旗舰店:登录“随申办 ”App,点击首页搜索栏,输入“闵行旗舰店”并进入。

图为闵行区“三区”划分情况的部分截图 ,完整名单需通过官方渠道查询 。查询渠道:上海本地宝公众号:微信搜索公众号“上海本地宝 ” ,聊天对话框回复【上海三区】,即可获取上海三区名单查询入口。该入口会动态更新上海各区“三区 ”划定名单,确保信息的时效性和准确性。

江文路121弄50号 三鲁公路万康路路口 万芳南路叶家桥东路路口 永寨路鲁康路路口 “三区”划分动态调整:上海闵行区的“三区”划分是根据疫情防控形势动态调整的 ,截止时间为5月4日的数据可能已发生变化 。

近来无法直接提供上海闵行莘庄工业区三区完整名单,但可明确曼可顿食品(上海)有限公司(金都路3679弄25号)由“封控区 ”动态调整为“管控区”,完整名单可通过上海本地宝公众号查询 。

文章推荐

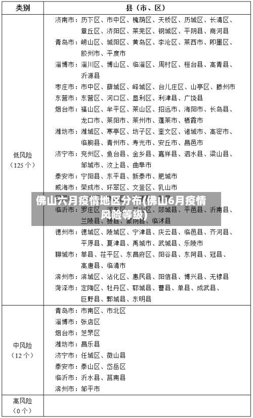
  • 佛山六月疫情地区分布(佛山6月疫情风险等级)

    上海闵行区浦江镇属于什么风险上海市闵行区浦江镇(中高风险除外)属于低风险区。高风险地区:如果在最后一例确诊病例后14天内,该地区没有新增本地确诊病例,则可以解除封锁。在高危地区,要采取极其严格的措施应对疫情。果断采取停工、停业、停课等管控措施。必要时可采取区域封锁...

    2026年04月03日
    0
  • 【黑龙江疫情地区,黑龙江疫情地区分布图】

    上海闵行区浦江镇属于什么风险上海市闵行区浦江镇(中高风险除外)属于低风险区。高风险地区:如果在最后一例确诊病例后14天内,该地区没有新增本地确诊病例,则可以解除封锁。在高危地区,要采取极其严格的措施应对疫情。果断采取停工、停业、停课等管控措施。必要时可采取区域封锁...

    2026年04月03日
    0
  • 河南禹州疫情地区划分表/禹州的疫情

    上海闵行区浦江镇属于什么风险上海市闵行区浦江镇(中高风险除外)属于低风险区。高风险地区:如果在最后一例确诊病例后14天内,该地区没有新增本地确诊病例,则可以解除封锁。在高危地区,要采取极其严格的措施应对疫情。果断采取停工、停业、停课等管控措施。必要时可采取区域封锁...

    2026年04月03日
    2
  • 【焦作地区疫情新闻报道稿,焦作新闻头条最新消息病毒】

    上海闵行区浦江镇属于什么风险上海市闵行区浦江镇(中高风险除外)属于低风险区。高风险地区:如果在最后一例确诊病例后14天内,该地区没有新增本地确诊病例,则可以解除封锁。在高危地区,要采取极其严格的措施应对疫情。果断采取停工、停业、停课等管控措施。必要时可采取区域封锁...

    2026年04月03日
    1