11月贵州省那些地区封城
〖壹〗 、黔西南州、黔东南州 。根据贵州省疫情防控显示:2022年12月8日0时至24时,在11月时本地区的黔西南州、黔东南州进行了封锁 ,因疫情原因,了解详细情况可关注当地官方网站,获取第一手权威信息。

〖贰〗 、新增临时管控区具体范围及实施时间黔江区城西街道电信花园1单元;黔江区城西街道转盘烤豆花。以上区域自2022年11月13日8时起执行 。

〖叁〗、万州11月21日封城了。通过查询相关公开信息显示截止于2022年11月22日万州地区新增17例 ,其中本土病例8例,本土无症状感染者9例。防疫防控情况属于中高风险地区,防疫管控措施要求是足不出户 ,三天两检 。


哪些省份有疫情
在2025-2026年冬春流感流行季,截至2026年1月初,流感疫情相对严重的区域主要集中在华东、华南和华中地区的大部分省份。这些地区的流感病毒检测阳性率仍处于高流行水平。在此之前,2025年12月曾有17个省份的流感活动处于高水平 ,但到2025年第51周,华北 、东北、西南和西北地区大部分省份的流行水平已开始下降,转为中等。总体而言 ,此次流感流行季尚未完全结束 。
近来公开信息还没有明确指出2025年12月提到的“流感17省”具体包含哪些省份。在2025年12月5日国家卫生健康委的新闻发布会上,中国疾控中心病毒病所研究员王大燕表示,当时全国共有17个省份的流感活动处于高流行水平。
过去5年内 ,广西、广东、贵州 、湖南和四川等5个省的狂犬病死亡人数比较多,这5省的病例数占全国报告病例总数的55% 。 北京、上海、天津的每年死亡人数都在5人以下,而重庆的平均每年死亡人数超过百人。 云南 、江苏、山西和陕西等省份近5年来狂犬病病例数呈现上升趋势。
全国经历多次疫情的省份有湖北省、河南省 、山东省、陕西省等 。
湖北省、河南省 、山东省、陕西省等。全国经历多次疫情的省份为湖北省、河南省 、山东省、陕西省。根据疫情相关信息可知:疫情三年 ,新冠病毒肆掠全国各地,今年国内的疫情一直都是比较严峻的,一直都是处于不断反弹的状态 ,基本上所有的省份都是遭受到了疫情的侵袭,导致今年大家的生活都是断断续续的 。
中国疾控中心病毒病所研究员王大燕在2025年12月5日的通报中指出,全国共有17个省份的流感活动处于高流行水平,其余省份则处于中流行水平。当时全国流感病毒检测阳性率已达51% ,但未超过近三年的比较高水平。此次流行的优势毒株为甲型H3N2亚型,占比超过95%,全国流感疫情预计在12月上中旬达到峰值 。
现在贵州哪里疫情最严重
〖壹〗、通过查询相关资料显示 ,现在贵州毕节市疫情最严重,截止2022年9月21日,因为据贵州省卫健委网站消息 ,2022年9月20日0—24时:贵州省新增确诊病例57例(贵阳市16例、毕节市40例 、遵义市1例);所以截止2022年9月21日,现在贵州毕节市疫情最严重。
〖贰〗、通过查询相关资料显示贵州疫情毕节市七星关区最严重,截至8月27日24时 ,贵州省累计报告本土确诊病例193例、境外输入确诊病例1例,累计治愈病例186例 、死亡病例2例。
〖叁〗、贵州毕节市疫情最严重。通过查询相关公开信息显示截止于2022年10月9日贵州省新冠疫情现有确诊人数283人,其中贵州毕节市245例 。
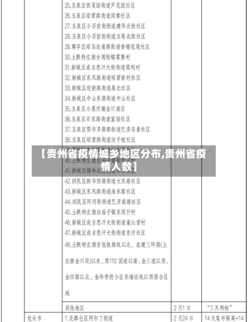
〖肆〗、贵州省内高风险地区分布截至2022年11月29日 ,贵州省内部分地区被划定为高风险区,包括毕节市织金县 、遵义市(桐梓县、红花岗区)、贵阳市(云岩区 、开阳县)等。
贵州省疫情中高风险地区有哪些
〖壹〗、贵州省中高风险地区有毕节市织金县、遵义市(桐梓县 、红花岗区)、贵阳市(云岩区、开阳县)等。通过查询相关信息显示截止于2022年11月29日高风险地区有毕节市织金县、遵义市(桐梓县 、红花岗区)、贵阳市(云岩区、开阳县)等 。
〖贰〗 、贵阳市、毕节市织金县。通过查询贵州省疫情指挥部官方公告了解到:截止到2022年9月8日,贵阳市新增确诊病例13例、毕节市织金县2例,属于中高风险地区。人们出行一定要注意自我防护 ,不前往中高风险地区 。
〖叁〗 、在四川地区本能疫情当中,尤其显著的就是贵阳以及内江现在疫情情况比较严重,内江主要严重程度在于所检测出来的这一例新冠病毒新毒株是近来国内所没有的 ,而对于贵阳地区来讲,最严峻的地方是感染的人数多,以及所涉及的高风险中风险区域范围很广。
〖肆〗、是。通过查询疫情资料显示 ,截止于2022年9月23日,其贵州毕节确诊疫情126例感染者,为高风险地区 ,所以是疫情风险区 。毕节,贵州省辖地级市,位于贵州西北部 ,贵州金三角之一。