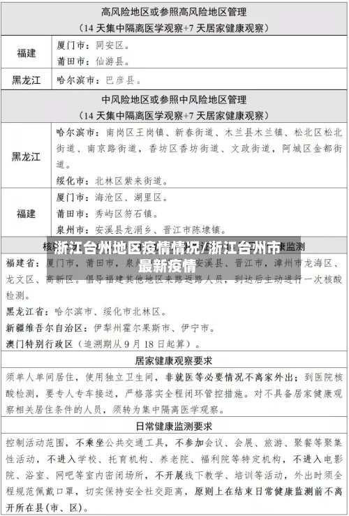
浙江台州地区疫情情况/浙江台州市最新疫情

台州有没有疫情

有 。台州温岭新增4例阳性感染者 11月18日0—18时 ,温岭市新增4例新冠肺炎阳性感染者,均为隔离人员检出。其中感染者2为11月15日阳性病例的密切接触者,已于11月15日被集中隔离;感染者3与11月17日13时51分报告的阳性病例相关联;感染者4系11月17日13时51分报告阳性病例的密切接触者。

浙江台州地区疫情情况/浙江台州市最新疫情-第1张图片

总之 ,当前浙江台州没有疫情 。但我们要保持警惕 ,继续采取预防措施,共同维护公共卫生安全 。

浙江台州地区疫情情况/浙江台州市最新疫情-第2张图片

通过查询相关资料显示,浙江台州不是疫情严重地区 ,截止9月3日,台州疫情最新消息:昨日新增本土确诊病例1例,台州现在是低风险区或无风险区域 ,是安全的,近来浙江全省包括杭州疫情风险都是低风险等级。所以浙江台州不是疫情严重地区。

没有疫情 。通过查询台州疫情防控公告显示,截止2022年9月22日 ,该地区无新增无症状感染者,属于常规化管控区域,没有疫情因此该地区学校不停课 ,继续实行常规化管理,各乡镇要进一步提高思想认识,全面压实各方责任 ,要抓紧抓严抓细各项疫情防控措施落实 ,扩围加密、提高质效,坚决打赢疫情防控阻击战。

台州市3月2日最新疫情:2020年3月2日0-24时,台州市无新增新型冠状病毒肺炎确诊病例 ,新增出院病例4例。其中:新增出院病例中,临海市2例 、仙居县2例 。截至3月2日24时,台州市累计报告新型冠状病毒肺炎确诊病例146例 ,累计出院病例112例。

浙江疫情台州城市最严重。通过查询相关公开信息,截止2022年12月13日,浙江疫情防控中心数据统计了解到 ,浙江现在只有台州有56例新增 。在杭期间除特殊场所外,乘坐地铁、公交车等公共交通工具,进入公共场所 ,不再查验核酸检测阴性证明、不再扫“场所码 ”。

浙江台州坎门有疫情吗好去吗

0月31号浙江台州昨日新增本土确诊病例1例,新增本土无症状感染者0例,所以不好去。通过查询相关资料显示 ,截止到2022年10月31日 ,根据浙江省台州市最新防控要求检测,台州疫情动态连续5天有本土新增病例,低风险地区出入 ,出示健康码 、行程卡绿码即可放行,由国内中高风险地区出入,在出示健康码 、行程卡绿码、提供核酸检测阴性证明的基础上 ,需集中隔离〖Fourteen〗、天 。

有疫情。截止到2022年10月12日,浙江台州坎门属于中风险地区,台州市有2例为此前的无症状感染者转为确诊 ,是有疫情的,人们需要戴好口罩积极配合好防疫部门工作。

综上所述,坎门是一个地理位置优越 、历史悠久、经济发展迅速的地方 ,是浙江省台州市玉环市的一个重要组成部分 。

这一名称逐渐沿用至今 。重要性:作为玉环市的一个重要组成部分,坎门在海上交通中占据重要地位,是渔船往来的必经之地。坎门的地理位置和自然条件使其具有丰富的海洋资源和一定的农业发展潜力。综上所述 ,坎门是浙江省台州市玉环市的一个下辖街道 ,具有独特的地理位置和历史背景,是海上交通的重要节点 。

当前浙江台州有疫情吗?

〖壹〗、总之,当前浙江台州没有疫情。但我们要保持警惕 ,继续采取预防措施,共同维护公共卫生安全。

〖贰〗 、是的不过台州现在是低风险区或无风险区域,是安全的 ,近来浙江全省包括杭州疫情风险都是低风险等级 。疫情的高中低风险等级地区的划分标准什么是疫情高中低风险地区高风险区域:是指总计新冠确诊病例超过50例,而且〖Fourteen〗、天内是有聚集性疫情出现。

〖叁〗、通过查询相关资料显示,浙江台州不是疫情严重地区 ,截止9月3日,台州疫情最新消息:昨日新增本土确诊病例1例,台州现在是低风险区或无风险区域 ,是安全的,近来浙江全省包括杭州疫情风险都是低风险等级。所以浙江台州不是疫情严重地区 。

文章推荐

  • 北京疫情中风险地区就医(北京疫情中风险区域可以上医院吗)

    台州有没有疫情有。台州温岭新增4例阳性感染者11月18日0—18时,温岭市新增4例新冠肺炎阳性感染者,均为隔离人员检出。其中感染者2为11月15日阳性病例的密切接触者,已于11月15日被集中隔离;感染者3与11月17日13时51分报告的阳性病例相关联;感染者4系11月17日13时51分报告阳性病例的密切接...

    2026年04月24日
    0
  • 疫情复杂地区查询软件(疫情地域查询)

    台州有没有疫情有。台州温岭新增4例阳性感染者11月18日0—18时,温岭市新增4例新冠肺炎阳性感染者,均为隔离人员检出。其中感染者2为11月15日阳性病例的密切接触者,已于11月15日被集中隔离;感染者3与11月17日13时51分报告的阳性病例相关联;感染者4系11月17日13时51分报告阳性病例的密切接...

    2026年04月24日
    0
  • 北京什么地区有疫情(北京哪些地区有疫情)

    台州有没有疫情有。台州温岭新增4例阳性感染者11月18日0—18时,温岭市新增4例新冠肺炎阳性感染者,均为隔离人员检出。其中感染者2为11月15日阳性病例的密切接触者,已于11月15日被集中隔离;感染者3与11月17日13时51分报告的阳性病例相关联;感染者4系11月17日13时51分报告阳性病例的密切接...

    2026年04月24日
    0
  • 河北下辖地区名单最新疫情(河北各市的疫情)

    台州有没有疫情有。台州温岭新增4例阳性感染者11月18日0—18时,温岭市新增4例新冠肺炎阳性感染者,均为隔离人员检出。其中感染者2为11月15日阳性病例的密切接触者,已于11月15日被集中隔离;感染者3与11月17日13时51分报告的阳性病例相关联;感染者4系11月17日13时51分报告阳性病例的密切接...

    2026年04月24日
    0