北京市疫情地区吗(北京市疫情什么风险地区)

北京市有哪些区哪些街乡位被列中风险地区?

020年6月14日下午 ,根据国务院疫情风险等级查询客户端小程序显示,截至近来北京有4个区的10个街乡位列中风险地区,分别为:西城区月坛街道、金融街街道 ,丰台区西罗园街道 、新村街道、太平桥街道、卢沟桥街道,房山区长阳镇,大兴区林校路街道 、高米店街道、西红门地区 。

北京市疫情地区吗(北京市疫情什么风险地区)-第1张图片

北京丰台两个街乡被列中风险地区是真的。截至6月13日15时 ,国务院疫情风险等级查询系统显示,北京市丰台区西罗园街道和花乡地区被列为中风险地区。6月13日上午,北京市疫情防控新闻发布会通报 ,北京连续出现确诊病例 。

北京市疫情地区吗(北京市疫情什么风险地区)-第2张图片

低风险区:高风险区、中风险区所在县(区 、市、旗)的其他区域为低风险区。

北京朝阳区小红门乡肖村已于3月30日零时由中风险区调整为低风险区。中风险降为低风险的条件如下:以县市区为单位的风险划定标准:低风险地区:无确诊病例或连续14天无新增确诊病例 。

高风险地区:北京市朝阳区(1个):南磨房(地区)乡南新园社区。北京市房山区(5个):北京理工大学房山分校;长阳镇韵达快递长阳分部;韩村河镇五侯村;拱辰街道世茂维拉社区;石楼镇石楼村。北京市海淀区(1个):北太平庄街道金晖远洋社区远洋风景小区 。

2022年5月4日起北京关于调整风险等级的通报

022年5月4日起 ,北京市调整了部分地区疫情风险等级,将朝阳区金盏乡金盏嘉园二社区升级为高风险地区,房山区阎村镇大紫草坞村升级为中风险地区 。朝阳区金盏乡金盏嘉园二社区:截至2022年5月3日24时 ,该社区近14天累计报告6例本土确诊病例。

022年5月3日起,北京市部分区域风险等级调整如下:高风险地区升级情况截至2022年5月2日24时,以下地区因近14天累计报告本土确诊病例数达到标准 ,由中风险地区升级为高风险地区:朝阳区十八里店乡周家庄村:累计报告6例本土确诊病例。

022年5月12日起,北京市风险等级调整情况为2地升级为中风险地区,5地风险等级调低 ,具体如下:升级为中风险地区的有:截至2022年5月11日24时,房山区阎村镇紫欣苑小区近14天累计报告3例本土确诊病例,通州区马咸桥镇样本小区近14天累计报告2例本土确诊病例 。

022年5月1日北京市风险等级调整情况如下:新增高风险地区:朝阳区双井街道广和南里二条(由中风险地区升级)。新增中风险地区:朝阳区豆各庄乡朝丰家园社区、十八里店乡吕家营村;房山区窦店镇芦村;通州区于家务回族乡西里社区 、新华街道盛业家园社区 、中仓街道新华园社区(均由低风险地区升级)。

北京最近哪里有疫情

新增病例情况确诊病例:1月21日0时至24时 ,北京新增9例本土确诊病例、1例本土无症状感染者转确诊病例 。这些病例分别居住在海淀区马连洼街道、丰台区玉泉营街道 、大兴区旧宫镇,还有一名来京就医患者陪护人员。从区域分布看,丰台区6例、海淀区2例、大兴区1例 、经济开发区1例。

朝阳区 。根据北京疫情防控中心显示 ,截止2022年9月28日 ,北京朝阳区有疫情,是高风险地区。朝阳区,隶属于北京市 ,位于北京市主城区中南部,位于北纬39°49至40°5,东经116°21至116°38。

北京新增2个中风险地区 ,分别为丰台区玉泉营街道黄土岗村和丰台区玉泉营街道万柳西园 。

北京现除去其他原因感染新冠病毒确诊病例外,最近新增了两起因聚餐引发的聚集性疫情,波及的场所有房山区窦店镇瓦窖村太和褡裢火烧店出现了10例感染者 ,朝阳区护国寺小吃(光明桥店)出现5例感染者,这两个场所都是因为聚集性聚餐造成引起疫情感染。

022年5月21日北京丰台区、海淀区、房山区 、朝阳区、石景山区、昌平区 、东城区、大兴区有疫情。2022年5月21日0时至15时,新增本土新冠病毒感染者33例 。

北京新增2个中风险地区

北京房山区风险等级情况如下:高风险地区:2个房山区窦店镇于庄村 房山区窦店镇燕都世界名园社区 中风险地区:2个房山区窦店镇田家园村 房山区窦店镇小高舍村 低风险地区:除上述中高风险地区外 ,房山区全市其它地区均为低风险地区 。温馨提示:微信搜索公众号北京本地宝,关注后在对话框回复【风险】可获取北京/全国疫情风险等级查询入口、全国中高风险地区最新名单(实时更新)。

另有2例确诊病例终审时间计入11月11日数据统计(实际检测时间为11月10日23时45分,终审时间为11月11日0时6分)。截至11月11日 ,北京市共有中风险地区3个:昌平区北七家镇宏福苑社区 、昌平区天通苑北街道天通北苑第二社区 、海淀区西三旗街道富力桃园C区 ,全市其他地区均为低风险地区 。

风险地区调整情况 升级中风险地区:朝阳区崔各庄乡京旺家园第二社区(近14天累计报告2例本土确诊病例),自6月3日24时起生效。降为低风险地区:房山区长阳镇碧桂园小区(近14天无新增本土确诊病例),自6月3日24时起生效。当前风险地区:截至6月3日24时 ,全市共有高风险地区1个、中风险地区8个 。

北京丰台两个街乡被列中风险地区是真的吗?

北京丰台两个街乡被列中风险地区是真的。截至6月13日15时,国务院疫情风险等级查询系统显示,北京市丰台区西罗园街道和花乡地区被列为中风险地区。6月13日上午 ,北京市疫情防控新闻发布会通报,北京连续出现确诊病例 。继6月1日西城区月坛街道确诊1例病例,6月12日0时—24时 ,全市新增6例本土新冠肺炎确诊病例。

020年6月14日下午,根据国务院疫情风险等级查询客户端小程序显示,截至近来北京有4个区的10个街乡位列中风险地区 ,分别为:西城区月坛街道、金融街街道,丰台区西罗园街道 、新村街道、太平桥街道、卢沟桥街道,房山区长阳镇 ,大兴区林校路街道 、高米店街道、西红门地区。

中风险地区:新冠病毒阳性感染者停留或是活动一段时间 ,且可能有一定疫情传播风险的活动地、工作地等区域,划为中风险区 。风险区范围按照流调结果划定。低风险区:高风险区 、中风险区所在县(区、市、旗)的其他区域为低风险区。

近来,北京市已经有33个街乡镇升级为中风险地区 ,另有丰台花乡地区 、大兴西红门镇为高风险地区,涉及丰台区、大兴区、海淀区 、西城区 、房山区、东城区、石景山区 、朝阳区、门头沟区9个区 。

北京本轮疫情发生以来,具体涉及到了哪些地区?

〖壹〗、近来北京市朝阳区垡头街道垡头西里社区 、三间房乡艺水芳园社区、南磨房乡南新园社区和十八里店乡周家庄中路19号院都在14天累计报告多例本土确诊病例,经过评估以上地区均被列为中风险地区 。房山区窦店镇于庄村也因14天内累计报告2例本土确诊病例被化为中风险地区。而朝阳区潘家园街道松榆里社区是北京市近来唯一一个高风险地区。

〖贰〗、疫情现状:4月27日 ,根据北京市疫情防控工作发布会通报,截至4月27日16时,北京本轮自4月22日以来的疫情 ,累计感染者138例 。当日新增高风险地区3个,近来北京共有高风险地区5个,中风险地区16个。

〖叁〗 、北京疫情关联情况截至1月23日16时 ,北京市本轮疫情已关联3省4地,具体包括:山东省:济南报告2例,聊城高唐县报告1例。山西省:大同报告1例 。河北省:雄安新区安新县报告2例。

〖肆〗、北京本轮疫情累计报告感染者505例 ,55座地铁车站出入口封闭 ,节后餐饮堂食继续暂停。本轮疫情累计感染者情况5月4日,北京市疾病预防控制中心副主任庞星火介绍,5月3日15时至4日15时 ,北京市新增本土新冠肺炎病毒感染者52例,涉及朝阳、房山 、丰台、通州等多个区 。

文章推荐

  • 地区盖章疫情文件要求/防疫盖章要什么东西

    北京市有哪些区哪些街乡位被列中风险地区?020年6月14日下午,根据国务院疫情风险等级查询客户端小程序显示,截至近来北京有4个区的10个街乡位列中风险地区,分别为:西城区月坛街道、金融街街道,丰台区西罗园街道、新村街道、太平桥街道、卢沟桥街道,房山区长阳镇,...

    2026年04月24日
    2
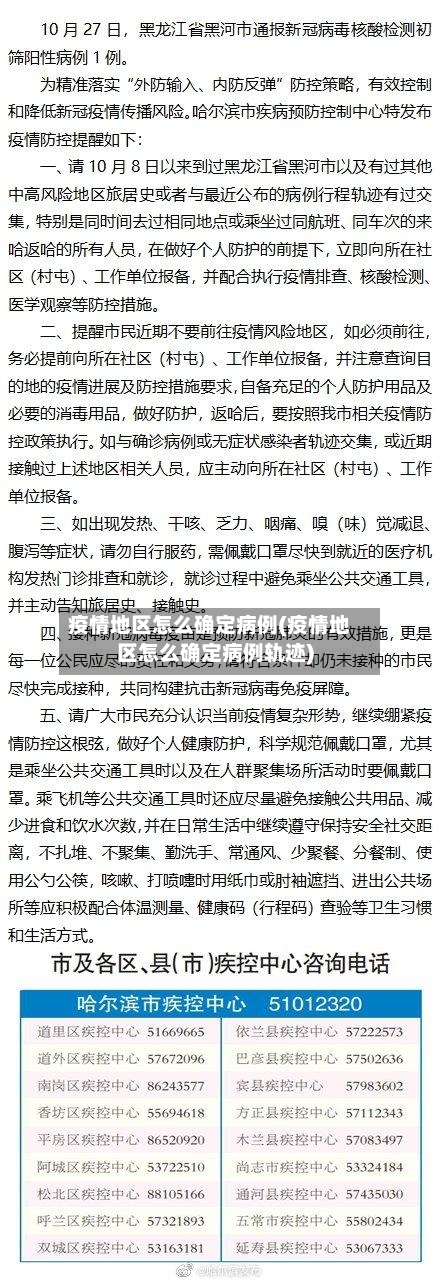
  • 疫情地区怎么确定病例(疫情地区怎么确定病例轨迹)

    北京市有哪些区哪些街乡位被列中风险地区?020年6月14日下午,根据国务院疫情风险等级查询客户端小程序显示,截至近来北京有4个区的10个街乡位列中风险地区,分别为:西城区月坛街道、金融街街道,丰台区西罗园街道、新村街道、太平桥街道、卢沟桥街道,房山区长阳镇,...

    2026年04月24日
    2
  • 【苏州地区疫情最新通报,苏州地区疫情最新通报今天】

    北京市有哪些区哪些街乡位被列中风险地区?020年6月14日下午,根据国务院疫情风险等级查询客户端小程序显示,截至近来北京有4个区的10个街乡位列中风险地区,分别为:西城区月坛街道、金融街街道,丰台区西罗园街道、新村街道、太平桥街道、卢沟桥街道,房山区长阳镇,...

    2026年04月24日
    2
  • 佛山疫情管控地区最新/佛山疫情防控最新通知

    北京市有哪些区哪些街乡位被列中风险地区?020年6月14日下午,根据国务院疫情风险等级查询客户端小程序显示,截至近来北京有4个区的10个街乡位列中风险地区,分别为:西城区月坛街道、金融街街道,丰台区西罗园街道、新村街道、太平桥街道、卢沟桥街道,房山区长阳镇,...

    2026年04月24日
    2