全国高风险地区疫情图(全国高风险地区最新名单最新)

全国中高风险地区最新名单(附实时查询入口)

最新全国风险地区名单可通过本地宝——全国疫情中高风险地区名单查询器实时查询。查询平台:本地宝——全国疫情中高风险地区名单查询器查询入口:点击进入(实时更新)本地宝的全国疫情风险等级名单查询系统由小编们实时维护,风险地区有调整时会第一时间更新专题 ,确保用户获取的信息准确且及时 。

全国高风险地区疫情图(全国高风险地区最新名单最新)-第1张图片

全国中高风险地区名单可通过以下方式实时查询:国务院官方微信小程序:查询方式:直接点击进入该小程序,即可获取最新的全国风险等级信息。信息来源:数据来源于各地政府和卫健委的官方发布,确保信息的权威性和准确性。

全国高风险地区疫情图(全国高风险地区最新名单最新)-第2张图片

搜索“国务院客户端 ”在小程序页面右上角点击放大镜图标 ,输入“国务院客户端”并搜索,选取官方小程序进入 。进入“疫情风险查询”功能在国务院客户端首页找到“疫情风险查询 ”入口,点击进入查询页面。

途径一:微信搜索公众号“广州本地宝”关注该公众号后 ,在对话框回复“风险”关键词,可获取全国或广州疫情风险等级查询系统入口。系统会展示中高风险地区的最新名单及调整时间,信息由专业团队实时维护 ,确保准确性和及时性 。此方式适合需要快速获取特定地区风险等级的用户 ,尤其关注广州本地情况的人群。

全国疫情“中高风险”地区一览

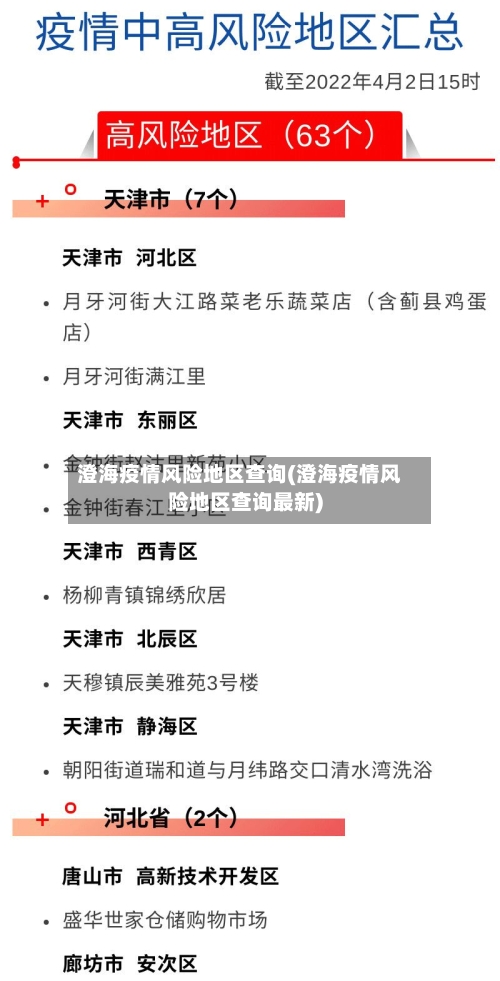
〖壹〗 、截至近来,国内共有2个高风险地区,76个中风险地区 ,主要分布在陕西省、河南省、浙江省等地,以下为详细信息(数据不包括港澳台地区):高风险地区:具体地区名单会随疫情形势动态调整,可通过权威渠道实时查询。

〖贰〗 、查询方式:点击进入上海本地宝的风险专题页面 ,可获取全面的风险地区数据 。附加功能:关注微信公众号“上海本地宝”,在对话框搜索【风险】,即可便捷获取实时更新的全国疫情风险等级和中高风险地区名单 。注意:以上数据仅限于中国大陆地区 ,不包括港澳台。

〖叁〗、通过全国疫情风险等级查询小程序进行查询。

全国高风险地区有哪些?

〖壹〗、省级层面的高风险地区极高风险省份包括:贵州省(债务率高达450%,负债率超65%) 、青海省(负债率885%为全国比较高,债务率超300%)、云南省(昆明市债务率400% ,隐性债务占比超40%)和天津市(债务率313%,专项债付息支出297亿元居全国第二) 。这些地区普遍存在城投平台技术性违约、隐性债务化解不实等问题。

〖贰〗 、近期被列入高风险名单的银行以中小银行为主,山东省内恒丰银行 、烟台银行被明确提及存在较高风险 ,全国高风险银行集中于东北、甘肃、内蒙古等地区。全国高风险银行整体情况近期被列入高风险名单的银行多为中小银行 ,涵盖村镇银行 、小型城商行、农村金融机构(如农商行、农合机构)等 。

〖叁〗 、近来无法直接提供全国中高风险地区的具体名单,但可通过以下方法实时查询最新信息:查询途径:通过百度App搜索【疫情风险等级查询】,进入国家政务服务平台或国务院客户端提供的查询服务页面。该服务由官方权威发布 ,数据实时更新,可确保信息准确性。

〖肆〗、在微信顶部搜索栏输入关键词,系统会显示关联的小程序或服务 。选取“查询行程码 ”打开 进入官方提供的行程查询服务页面 ,通常由政府或权威机构开发。选“高风险地区查询 ”打开 在行程码服务页面中,找到专门的高风险地区查询入口(可能标注为“风险地区”“中高风险名单”等)。

〖伍〗、截止到2021年4月16日15时,国内新冠疫情的高风险地区分别有云南省德宏傣族景颇族自治州瑞丽市的姐告国门社区 、团结村委会金坎、弄喊片区(瑞丽大道以南)以及仙客巷和光明巷居民小组 。

时隔33天,全国再现高风险区!百名医护冒雨核酸检测,广州加油

〖壹〗、时隔33天全国再现高风险区 ,广州荔湾区白鹤洞街 、中南街调整为高风险地区,当地医护人员、社区工作者及市民正全力应对疫情挑战。高风险地区调整背景调整情况:6月2日,广州市卫健委官方网站发布消息 ,荔湾区白鹤洞街、中南街由中风险地区调整为高风险地区。这是自4月29日瑞丽市高风险地区降级后,全国再次出现高风险地区 。

〖贰〗 、广州市卫生健康委副主任 、新闻发言人张屹通报,11月18日0时至24时 ,广州市新增8713例新冠病毒本土感染者 ,社会面发现17例,其余在隔离观察、高风险区筛查或闭环管理重点人员检测中发现 。新增感染者中无症状8444例,轻型及普通型269例 ,情况稳定,无重型、危重型病例。

〖叁〗 、唐大爷的样本迅速送达北京宣武医院检验科主任王培昌领衔的方舱PCR新型冠状病毒核酸检测团队;核酸检测在这里分为样本采集、样本接受、信息录入 、病毒灭活、核酸提取、核酸扩增 、结果审核与报告7个步骤,全程需要8个小时。

2022全国中高风险区名单汇总全国中高风险地区名单最新更新

〖壹〗、截至近来 ,国内共有2个高风险地区,76个中风险地区,主要分布在陕西省、河南省 、浙江省等地 ,以下为详细信息(数据不包括港澳台地区):高风险地区:具体地区名单会随疫情形势动态调整,可通过权威渠道实时查询 。高风险地区通常意味着当地疫情较为严重,传播风险高 ,会采取更为严格的防控措施,如封控管理、全员核酸检测等。

〖贰〗、实时性:中高风险地区名单每天更新,出行前需再次确认目的地风险等级。多渠道验证:除本地宝外 ,可通过国务院客户端小程序 、国家政务服务平台等官方渠道交叉核对 。地区政策关联:部分低风险地区可能对来自中高风险区域的旅客实施隔离措施 ,需提前了解目的地防疫要求。

〖叁〗 、查询平台:本地宝——全国疫情中高风险地区名单查询器查询入口:点击进入(实时更新)本地宝的全国疫情风险等级名单查询系统由小编们实时维护,风险地区有调整时会第一时间更新专题,确保用户获取的信息准确且及时。

〖肆〗、截至相关通告发布时 ,2022年安阳市中高风险地区汇总如下:高风险地区有2个 1月10日,汤阴县育才学校被划定为高风险地区 。1月10日,汤阴县古贤镇大朱庄村被划定为高风险地区。中风险地区有3个 1月10日 ,内黄县六村乡袁六村被划定为中风险地区。

〖伍〗、查询流程:进入小程序后,点击页面上部的查询按钮,系统将直接展示全国中高风险地区名单 ,信息一目了然,无需复杂操作 。功能特点:数据由国家卫生健康委提供,权威性强;覆盖全国所有省级行政区 ,更新及时,可精准定位至区县级风险等级。

〖陆〗 、全国中高风险地区名单可通过以下方式实时查询:国务院官方微信小程序:查询方式:直接点击进入该小程序,即可获取最新的全国风险等级信息。信息来源:数据来源于各地政府和卫健委的官方发布 ,确保信息的权威性和准确性 。

2022清明节期间中高风险地区有哪些(附查询入口)

微信搜索公众号“广州本地宝 ”(或其他城市本地宝) ,关注后回复【风险】,可获取:全国中高风险地区完整名单;风险等级调整历史记录;广州本地防疫政策(如核酸检测要求、出行限制等) 。注意事项 疫情信息以政府通报为准,避免依赖非官方渠道传播的未证实消息。清明节期间人员流动增加 ,建议减少非必要跨省旅行,降低感染风险。

查询方式一:国务院客户端小程序——疫情风险等级查询入口获取:通过微信搜索“国务院客户端”小程序,进入后即可找到“疫情风险等级查询”功能入口 。查询流程:进入小程序后 ,点击页面上部的查询按钮,系统将直接展示全国中高风险地区名单,信息一目了然 ,无需复杂操作。

022年重庆清明扫墓规定如下:地区分类管理:低风险地区:殡葬服务机构(殡仪馆、公墓 、殡仪服务站)在严格落实封闭管理措施的前提下,有序开展现场祭扫服务。中高风险地区:暂停现场祭扫服务,避免人员聚集带来的疫情传播风险 。

区县公墓:北碚公墓、天赋陵园、龙车寺塔陵园 、仙居山陵园、久久陵园、华夏园 、龙居山陵园、龙台山陵园。 电话预约公墓范围:未列入网上预约名单的其他公墓。操作:通过“96000 ”热线转接或直接拨打公墓电话预约 。

022年厦门清明节离厦规定如下(更新时间:3月24日):中风险地区离厦要求:若从厦门中风险地区前往外地 ,需根据目的地政策接受隔离措施。低风险地区离厦要求:从厦门低风险地区前往外地,是否需要健康监测或核酸检测证明,需以目的地具体防疫政策为准。

022年清明节外地人来浙江安贤园(位于杭州)祭扫 ,需严格遵守以下疫情防控相关注意事项:中高风险地区人员管理“14+7”健康管理措施:从中高风险地区来杭返杭的人员 ,需先实施14天集中隔离医学观察,隔离期满后继续实施7天居家健康观察 。

文章推荐

  • 疫情最先出现在哪个地区(疫情首先出现在哪里)

    全国中高风险地区最新名单(附实时查询入口)最新全国风险地区名单可通过本地宝——全国疫情中高风险地区名单查询器实时查询。查询平台:本地宝——全国疫情中高风险地区名单查询器查询入口:点击进入(实时更新)本地宝的全国疫情风险等级名单查询系统由小编们实时维护,风险地区有调整时会第一时间更新专题,确保用户获取的信息准确且及时。...

    2026年04月01日
    0
  • 长春地区疫情病例行程(长春地区疫情病例行程轨迹查询)

    全国中高风险地区最新名单(附实时查询入口)最新全国风险地区名单可通过本地宝——全国疫情中高风险地区名单查询器实时查询。查询平台:本地宝——全国疫情中高风险地区名单查询器查询入口:点击进入(实时更新)本地宝的全国疫情风险等级名单查询系统由小编们实时维护,风险地区有调整时会第一时间更新专题,确保用户获取的信息准确且及时。...

    2026年04月01日
    0
  • 【高风险地区疫情排名榜,高风险区排名】

    全国中高风险地区最新名单(附实时查询入口)最新全国风险地区名单可通过本地宝——全国疫情中高风险地区名单查询器实时查询。查询平台:本地宝——全国疫情中高风险地区名单查询器查询入口:点击进入(实时更新)本地宝的全国疫情风险等级名单查询系统由小编们实时维护,风险地区有调整时会第一时间更新专题,确保用户获取的信息准确且及时。...

    2026年04月01日
    0
  • 【地区疫情趋势图片,各地区疫情地图】

    全国中高风险地区最新名单(附实时查询入口)最新全国风险地区名单可通过本地宝——全国疫情中高风险地区名单查询器实时查询。查询平台:本地宝——全国疫情中高风险地区名单查询器查询入口:点击进入(实时更新)本地宝的全国疫情风险等级名单查询系统由小编们实时维护,风险地区有调整时会第一时间更新专题,确保用户获取的信息准确且及时。...

    2026年04月01日
    2