【温州地区疫情等级,温州地区疫情等级最新】

温州属于中高风险地区吗

温州不属于中高风险地区。通过查询相关公开信息显示截止于2022年12月19日,温州地区不再查验健康码、核酸阴性证明 ,不需要报备,不再开展落地检和三天三检,温州地区属于常态化。根据疫情风险等级查询 ,浙江温州为常态化防控区域 。

【温州地区疫情等级,温州地区疫情等级最新】-第1张图片

不属于。通过查询温州市疫情防控了解到,温州不属于高风险地区。温州地区没有低 、高风险区域,都是常态化防控区 ,自2023年1月8日起,对新型冠状病毒实施“乙类乙管”,实施后不再实行隔离措施 ,不再判定密切接触者 。

【温州地区疫情等级,温州地区疫情等级最新】-第2张图片

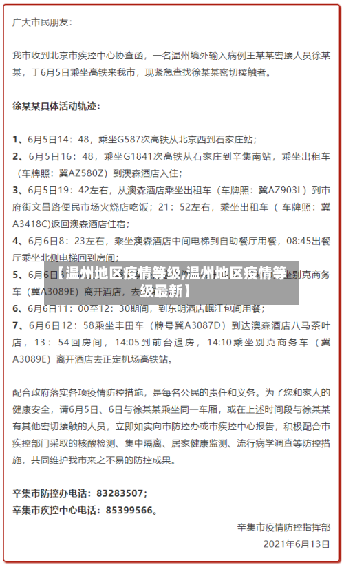
点击“查看详情 ”,就可以查看温州是否是中高风险地区了。

【温州地区疫情等级,温州地区疫情等级最新】-第3张图片

温州机场疫情风险等级

022年9月9日shi是常态化管理地区。温州市,简称“温”或“瓯” ,位于浙江省东南部 ,东濒东海、南毗福建、西及西北部与丽水市相连 、北和东北部与台州市接壤 。温州机场2022年9月9日无疫情新增案例,属于常态化管理地区。

例如,中转流程衔接不畅可能导致误机风险 ,建议预留至少3小时中转时间或选取直飞航班。设施压力显现:随着客流量增长,值机、安检等环节可能出现拥挤或流程停滞 。尤其在高峰时段,部分服务场景效率下降 ,影响整体出行体验。

温州机场坐飞机,需要的若14天内未去过中高风险地区,到达目的地时健康码颜色是蓝色或者绿色就不用隔离 ,但具体可先询问下当地相关部门和社区,以免耽误行程等。

在8月12日,温州一航班上就出现了3名阳性感染者 ,据说感染人数高达36人,就连相隔13排的人,也没能幸免 。一般来说 ,乘客在乘坐公共交通工具的时候都会佩戴口罩 ,但是在温州的这个航班上,即使有儿童佩戴了防护等级比较高的N95口罩,仍然被病毒给感染了 。

温州疫情哪个区严重

截止2022年12月10日温州鹿城、龙湾 、瓯海三个区疫情严重。根据新冠疫情实时打报告数据了解到鹿城、龙湾、瓯海均有一例确诊病例。温州 ,简称瓯,浙江省辖地级市,2型大城市 ,国务院批复确定的东南沿海重要的商贸城市和区域中心城市 。

因为温州市龙湾区疫情严重。因为通过查询温州市防控中心近来龙湾区疫情严重,所以回到邓州市需要进行居家隔离7天。龙湾区,隶属浙江省温州市 ,位于瓯江入海口南岸 。

封控区:疫情最严重区域,实行“区域封闭 、足不出户、服务上门 ”管理。管控区:疫情扩散风险较高区域,实行“人不出区、严禁聚集”管理。防范区:疫情可能扩散的周边区域 ,需加强社会面管控,限制聚集性活动 。

文章推荐

  • 太原疫情高发地区在哪(太原疫情等级区域划分)

    温州属于中高风险地区吗温州不属于中高风险地区。通过查询相关公开信息显示截止于2022年12月19日,温州地区不再查验健康码、核酸阴性证明,不需要报备,不再开展落地检和三天三检,温州地区属于常态化。根据疫情风险等级查询,浙江温州为常态化防控区域。不属于。通过查...

    2026年04月21日
    0
  • 怎么处理疫情地区的货物/怎么处理疫情地区的货物呢

    温州属于中高风险地区吗温州不属于中高风险地区。通过查询相关公开信息显示截止于2022年12月19日,温州地区不再查验健康码、核酸阴性证明,不需要报备,不再开展落地检和三天三检,温州地区属于常态化。根据疫情风险等级查询,浙江温州为常态化防控区域。不属于。通过查...

    2026年04月21日
    0
  • 【杭州疫情隐患有哪些地区,杭州疫情区域分布】

    温州属于中高风险地区吗温州不属于中高风险地区。通过查询相关公开信息显示截止于2022年12月19日,温州地区不再查验健康码、核酸阴性证明,不需要报备,不再开展落地检和三天三检,温州地区属于常态化。根据疫情风险等级查询,浙江温州为常态化防控区域。不属于。通过查...

    2026年04月20日
    1
  • 呈贡疫情关联地区查询/呈贡防疫

    温州属于中高风险地区吗温州不属于中高风险地区。通过查询相关公开信息显示截止于2022年12月19日,温州地区不再查验健康码、核酸阴性证明,不需要报备,不再开展落地检和三天三检,温州地区属于常态化。根据疫情风险等级查询,浙江温州为常态化防控区域。不属于。通过查...

    2026年04月20日
    1