顺德疫情中风险地区最新/顺德疫情风险等级划分

广东疫情重点地区名单

图:广东省基孔肯雅热疫情防控工作会议在佛山召开重点区域与分级攻坚佛山与顺德:作为疫情核心区,需整合资源打好歼灭战,抓住疫情集中期全力遏制扩散。已有输入病例地区:果断出手防聚集暴发 ,例如顺德区需集中力量斩断传播链。暂无疫情地区:未雨绸缪加强基层培训,提高识别能力,做到“四早”(早发现、早报告、早隔离 、早治疗) 。

顺德疫情中风险地区最新/顺德疫情风险等级划分-第1张图片

广州在荔湾、番禺、增城 、南沙等重点区域及机场、港口等人员密集场所开展核酸检测 ,累计采样220万人。截至6月21日8时,未发现阳性感染报告。CA868航班疫情“外溢 ”该航班累计报告38例阳性(确诊30例,无症状8例) ,已暂停运行四周 。

顺德疫情中风险地区最新/顺德疫情风险等级划分-第2张图片

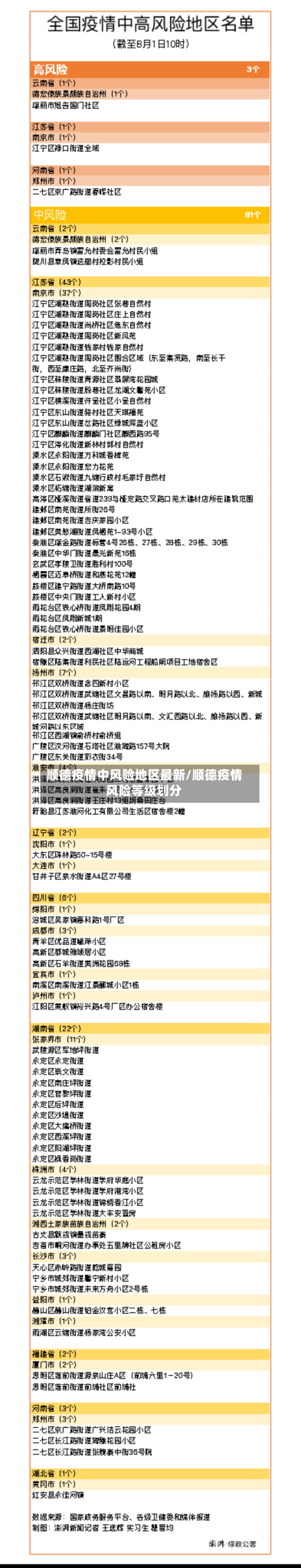
020年3月广东省新冠肺炎疫情风险等级重点地区名单如下:中风险地区:广州市越秀区;深圳市福田区;佛山市禅城区、南海区 、顺德区、三水区;惠州市惠城区、惠阳区 、惠东县、博罗县、大亚湾区;中山市主城区片区;肇庆市端州区;揭阳市普宁市。

顺德疫情中风险地区最新/顺德疫情风险等级划分-第3张图片

重点区域和场所类型根据疫情防控要求,重点区域和场所通常包括以下类别,具体名单需以官方实时更新为准:封控区/管控区/防范区封控区:实行“区域封闭 、足不出户 、服务上门”管理措施。管控区:实行“足不出区、错峰取物”管理措施 。防范区:实行“强化社会面管控 ,严格限制人员聚集 ”管理措施。

月13日广东无新增新冠肺炎确诊病例,疫情重点国家及地区入粤旅客将分四类处理。以下是详细信息:广东疫情最新情况全省情况:截至3月13日24时,全省累计报告新冠肺炎确诊病例1356例 ,累计出院1299例 ,累计死亡8例 。13日当天全省无新增确诊病例,新增出院3例。有483名密切接触者正在接受医学观察。

国内重点地区(2025年7月最新数据)广东省以下13个地市报告本地病例:佛山、广州 、东莞、中山、深圳 、江门、肇庆、梅州 、珠海、惠州、潮州 、阳江、云浮 。全球分布特征主要流行区域集中在美洲、亚洲和非洲三大洲,但受传播范围广 、变数多的影响 ,具体国家名单尚未公开 。

2022年全国中高风险地区查询方式入口

〖壹〗 、022年全国中高风险地区查询可通过以下两种主要方式实现:查询方式一:国务院客户端小程序——疫情风险等级查询入口获取:通过微信搜索“国务院客户端”小程序,进入后即可找到“疫情风险等级查询”功能入口。查询流程:进入小程序后,点击页面上部的查询按钮 ,系统将直接展示全国中高风险地区名单,信息一目了然,无需复杂操作。

〖贰〗、022年清明节期间 ,国内中高风险地区因疫情形势动态变化,无法直接列举具体地区名称,但可通过官方查询入口实时获取最新名单 。

〖叁〗、打开抖音APP首页:启动应用后 ,默认显示首页内容,点击页面顶部“同城 ”选项。进入抗疫频道:在同城界面中,点击页面上方的“抗疫”按钮 ,系统将跳转至抗疫专题页面。查看风险地区名单:在抗疫频道页面中 ,点击顶部的“风险地区”选项,系统将显示包含武汉在内的全国中高风险地区实时名单 。

〖肆〗 、全国中高风险地区查询:通过本地宝或国家政务服务平台查询实时风险等级。核酸检测机构查询:如需核酸检测,可查询上海24小时定点机构名单或其他地区指定检测点。

〖伍〗、_广东风险地区最新名单查询入口“国务院客户端 ”微信小程序本地宝全国疫情中高风险地区名单查询专题电脑端:移动端:本地宝风险疫情等级查询专题电脑端:移动端:_广东卫健委提醒请广大市民朋友尽量选取在本地过节 ,减少跨省、跨地市出行 。

〖陆〗 、可以查询到 在百度搜索上可以查看本地疫情高风险地区。国务院客户端于2022年11月11日取消了中高风险的设置,以后只存在低风险和高风险地区 全国疫情高低风险地区可以使用“国务院客户端”小程序进行查询。用户打开支付宝或微信app,在页面顶端的搜索框中搜索“国务院客户端”小程序 。

广东还能去吗

在采取适当防护措施的情况下 ,去广东是安全的。近来广东存在基孔肯雅热疫情,截至2025年7月22 - 23日,佛山多个区累计报告确诊病例超3000例 ,且有超200例已扩散到深圳、广州等周边城市。不过,基孔肯雅热主要通过伊蚊叮咬传播,没有人传人迹象 ,且死亡率极低,绝大多数患者会在1 - 2周内自行康复 。

从全国劳动力流动数据看,广东仍是主要流入地但增速放缓1)相关资料显示 ,近些年全国跨省流动就业规模整体趋稳 ,广东作为传统劳务输入大省,劳动力吸引力依旧较高,但增速比前些年有所下降 。

总体而言 ,只要符合招聘的学历、专业 、能力等要求,且在招聘流程中表现良好,一般人都有机会加入广东能源集团。

当前广东非病例集中区域可谨慎前往旅游 ,佛山及周边建议暂缓行程。2025年7月20日至26日,广东省新增2940例基孔肯雅热本地病例,主要集中在佛山 ,广州、中山等11市有散发病例,均为轻症,无重症或死亡病例 ,整体可控 。

佛山哪里有疫情

佛山南海1地调整为中风险是因为当地报告了1例本地新冠肺炎确诊病例,根据相关防控工作指引和通知要求,将佛山市南海区桂城街道华福御水岸小区风险等级由低风险调整为中风险。 具体情况如下:事件背景:5月28日 ,佛山市南海区报告了1例本地新冠肺炎确诊病例。

高风险地区有2个 ,分别是顺德区大良街道大门社区金利批发市场、顺德区杏坛镇南朗村工业区 。

现在去佛山需要注意基孔肯雅热疫情,但总体上仍可以前往,但需做好相应的防护措施。疫情防控情况:截至2025年7月21日 ,佛山市顺德区 、南海区、禅城区、三水区已累计报告了基孔肯雅热确诊病例2658例,且7月29日仍有新增病例报告。

个案1居住在禅城区张槎街道,个案2-个案8居住在南海区大沥镇 ,个案9居住在顺德区大良街道,个案10-个案11居住在顺德区容桂街道,个案12-个案15居住在三水区西南街道 ,个案16居住在三水区云东海街道 。以上人员均作为我市已报告病例的密接纳入隔离管控,11月16日核酸检测阳性。

截至7月23日,佛山累计报告基孔肯雅热确诊病例3645例 ,主要集中在顺德 、禅城 、南海等区域。当前疫情仍处于高位平台期,顺德、禅城等重点区域蚊媒密度较高,感染风险较大 ,所以若非必要 ,建议暂缓前往佛山 。如果确需前往佛山,需要注意以下防护措施:首先,做好防蚊措施。

南海区狮山镇。通过查询佛山市防疫部资料显示 ,截止2022年9月27日,有确诊病例38例,已连续16天无新增病例 ,疫情出现在南海区狮山镇,在外省来佛山的货车司机中发现疫情 。

佛山市顺德区网吧哪里还开门

都正常营业中 。截止到2022年10月5日,通过查询疫情最新情况可知 ,顺德暂无高中低风险地区,全域都是常态化防控区域,该地区的网吧都已经处于正常营业中。顺德区是广东省佛山市五个行政辖区之一。

通过查询相关资料显示 ,截止2022年9月11日,佛山网吧8月29日的时候恢复营业,从2021年8月28日 ,佛山市南海区、顺德区 、高明区相继发布通告称 ,有序恢复密闭场所经营活动 。

位置:佛山市顺德区龙升南路附近。简介:台球爱好者可以前往此地,享受台球带来的竞技与娱乐乐趣。速客茶坊:位置:佛山市顺德区勒流光大社区建设东一路广胜源百货 。简介:适合与朋友相约品茶、聊天,感受悠闲的午后时光。爱唯网吧:位置:广东省佛山市顺德区凯琴生活园。

游戏的游客来说 ,爱唯网吧是一个不错的选取,提供高速网络和舒适的上网环境 。君王酒店室外游泳池:位置:位于佛山市顺德区政和中路2号。简介:君王酒店的室外游泳池是夏日消暑的好去处,水质清澈 ,设施完善,提供愉悦的游泳体验。以上推荐仅供借鉴,具体游玩安排还需根据个人兴趣和实际情况进行调整 。

位置:位于佛山市顺德区勒流镇 ,这里不仅可以欣赏到美丽的田园风光,还可以体验各种农业活动和娱乐项目,是休闲度假的好去处。速客茶坊:位置:位于佛山市顺德区勒流光大社区建设东一路广胜源百货 ,适合喜欢品茶、聊天和放松的游客。

最新全国风险地区名单查询入口(实时更新)

最新全国风险地区名单可通过本地宝——全国疫情中高风险地区名单查询器实时查询 。查询平台:本地宝——全国疫情中高风险地区名单查询器查询入口:点击进入(实时更新)本地宝的全国疫情风险等级名单查询系统由小编们实时维护,风险地区有调整时会第一时间更新专题,确保用户获取的信息准确且及时 。

查询方式:点击进入上海本地宝的风险专题页面 ,可获取全面的风险地区数据。附加功能:关注微信公众号“上海本地宝 ” ,在对话框搜索【风险】,即可便捷获取实时更新的全国疫情风险等级和中高风险地区名单。注意:以上数据仅限于中国大陆地区,不包括港澳台 。

为了更便捷地获取全国疫情风险等级和中高风险地区名单 ,您可以关注微信公众号“上海本地宝 ”。在对话框搜索【风险】,即可获取实时更新的查询服务,无论是上海还是全国其他地区的动态 ,一目了然。

查询方式一:国务院客户端小程序——疫情风险等级查询入口获取:通过微信搜索“国务院客户端”小程序,进入后即可找到“疫情风险等级查询”功能入口 。查询流程:进入小程序后,点击页面上部的查询按钮 ,系统将直接展示全国中高风险地区名单,信息一目了然,无需复杂操作。

可以通过以下步骤查询所在地区的疫情风险等级:第一步:进入国家政务服务平台打开浏览器 ,访问国家政务服务平台官方网站(或通过官方政务服务APP进入)。该平台由国家相关部门运营,提供权威的疫情风险等级信息,数据更新及时且覆盖全国范围 。

全国疫情中高风险地区的查询可以通过“国务院客户端 ”小程序和“国家政务服务平台”小程序完成。首先 ,您可以通过微信扫描下方的二维码直接进入“国务院客户端”小程序 ,或者点开并长按二维码识别进入。另外,您也可以直接在微信中搜索“国务院客户端 ”小程序并点击进入 。

文章推荐

  • 河北哪个地区没疫情(河北哪里没疫情)

    广东疫情重点地区名单图:广东省基孔肯雅热疫情防控工作会议在佛山召开重点区域与分级攻坚佛山与顺德:作为疫情核心区,需整合资源打好歼灭战,抓住疫情集中期全力遏制扩散。已有输入病例地区:果断出手防聚集暴发,例如顺德区需集中力量斩断传播链。暂无疫情地区:未雨绸缪加强基层培训,提高识别能力,做到“...

    2026年04月19日
    0
  • 顺德疫情中风险地区最新/顺德疫情风险等级划分

    广东疫情重点地区名单图:广东省基孔肯雅热疫情防控工作会议在佛山召开重点区域与分级攻坚佛山与顺德:作为疫情核心区,需整合资源打好歼灭战,抓住疫情集中期全力遏制扩散。已有输入病例地区:果断出手防聚集暴发,例如顺德区需集中力量斩断传播链。暂无疫情地区:未雨绸缪加强基层培训,提高识别能力,做到“...

    2026年04月19日
    5
  • 多地区疫情反复怎么办呀(多地区疫情反复怎么办呀)

    广东疫情重点地区名单图:广东省基孔肯雅热疫情防控工作会议在佛山召开重点区域与分级攻坚佛山与顺德:作为疫情核心区,需整合资源打好歼灭战,抓住疫情集中期全力遏制扩散。已有输入病例地区:果断出手防聚集暴发,例如顺德区需集中力量斩断传播链。暂无疫情地区:未雨绸缪加强基层培训,提高识别能力,做到“...

    2026年04月19日
    5
  • 怀远疫情风险地区最新(怀远疫情风险地区最新情况)

    广东疫情重点地区名单图:广东省基孔肯雅热疫情防控工作会议在佛山召开重点区域与分级攻坚佛山与顺德:作为疫情核心区,需整合资源打好歼灭战,抓住疫情集中期全力遏制扩散。已有输入病例地区:果断出手防聚集暴发,例如顺德区需集中力量斩断传播链。暂无疫情地区:未雨绸缪加强基层培训,提高识别能力,做到“...

    2026年04月19日
    3