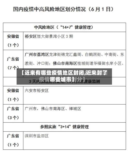
【近来有哪些疫情地区封闭,近来封了哪些城市】

世界上没有疫情的国家是哪个

近来全球没有感染过新冠病毒的四个国家分别是朝鲜、汤加王国 、基里巴斯、土库曼斯坦,其中土库曼斯坦的“零感染”状态存在一定争议 。以下是具体介绍:朝鲜地处东北亚 ,人口约2500万。其防疫成效主要得益于高度封闭的经济体制和迅速的边境管控措施。作为少数坚持计划经济的社会主义国家,朝鲜与外界资金和人员往来极少 。

【近来有哪些疫情地区封闭,近来封了哪些城市】-第1张图片

世界上没有疫情的国家是朝鲜、莱索托 、塔吉克斯坦、土库曼斯坦和也门。其中,朝鲜在面对全球性新冠肺炎疫情传播时 ,采取了全面加强国家紧急防疫工作的措施,彻底切断疫情输入途径。

【近来有哪些疫情地区封闭,近来封了哪些城市】-第2张图片

全世界没有疫情的国家是不存在的 。原因如下:疫情的全球性:疫情是指疫病的发生和发展情况,而疫病往往具有传染性和跨地域性 。在全球化的今天 ,人员和物资的流动使得疫情很容易跨越国界传播。

北京哪些小区已经封闭管理-北京现在封了多少个区

〖壹〗、北京市顺义区莲竹花园小区 12月23日下午 ,封闭式管理已全面实施,小区主要出入口只能进入。朝阳区利星行中心 12月25日,北京市朝阳区疾控中心接到报告 ,顺义确认1例 。工作单位汇宇(中国)有限公司位于朝阳区李星行中心。朝阳区核酸检测办公室立即关闭,3000人紧急启动检测。

〖贰〗 、昌平区:龙泽园街道龙跃苑四区 。天通苑北街道天通苑西三区1至7号楼。北七家镇冠华苑三区2号楼 、5号楼、6号楼、7号楼 、8号楼、9号楼。天通北苑二区10号楼至14号楼、甲11号楼及其所属区域 。丰台区:北宫镇:红山郡小区。青塔街道:岳各庄清洁队宿舍7排11号所在胡同。

〖叁〗 、石景山区鲁谷街道六合园小区1号楼、2号楼、3号楼 、4号楼、5号楼、重兴园小区1至10号楼 。八角街道景阳东街66号院。大兴区旧宫镇清逸园小区5月22日17时起 、旧宫镇清逸园甲区5月22日17时起。通州区马驹桥镇天鹅堡小区5月23日起、台湖镇胡家垡村5月23日起、张家湾镇环湖小镇东区5月23日起 。

广州封了哪些地方小区会全面封闭吗

〖壹〗 、广州并没有全面封闭管理,但部分小区进行了封闭管理 。以下是关于广州封闭管理地区的具体说明:封闭管理区域 广州白云区 、海珠区等区域均有小区被实施封闭管理。这些封闭管理区域是根据疫情防控需要 ,由相关部门划定的。海珠区封闭区域名单 海珠区内的封闭区域包括但不限于:赤岗街道赤岗路97号大院6-8栋等高风险地点 。

〖贰〗、新雅街团结村(北)封控区:塘口南路东一巷13-15号、东二巷13-15号 、东三巷13-15号。管控区:商业街以南,平石西路以北,东南二街以东 ,凤凰北路以西。防范区:花都大道以南,平石西路以北,曙光路以东 ,凤凰北路以西(不包括福达广场) 。

〖叁〗、广州越秀疫情涉及的重点场所(封控区、管控区 、防范区)具体范围及管理措施如下:封控区 具体范围:病例家所在楼栋,即天胜村65号。管理措施:实行区域封闭管理,全部居民转运至集中隔离场所进行集中医学观察。严格禁止人员进出 ,确保风险完全可控 。

突发!刚刚解封65小时后,上海这些区域再次封控7-14天!

上海部分区域在解封65小时后再次实施了7-14天的封控措施。具体情况如下:封控区域与时间:6月7日17时起 ,上海徐汇区对湖南路街道相关区域实行临时管控,辖区内所有人员足不出户。其中,陕西南路、新乐路、襄阳北路 、长乐路合围等区域自6月3日便开始管控 ,至7日发布公告时,实际解封时间仅65小时 。

第一,最简单的是以街镇为单位 ,上一轮在重点地区排摸当中,两轮全部都是阴性就解封了,相信大家朋友圈当中有这样的 ,排摸完以后这个区域以街镇为单位的网格化就全部阴性解封了。

封控区(1个):将娄门外下塘街14-1号2幢划定为封控区,实行“区域封闭、足不出户、服务上门 ”。

第65号) 根据疫情防控工作需要,自2022年3月13日起 ,福田区划定封控区 、管控区、防范区如下: 封控区: 南园街道沙埔头东43号 。 福保街道益田社区益田路1001号员工宿舍 。 沙头街道沙尾西村第16栋。 实行“区域封闭、足不出户 、服务上门”。

解封解控后,民治 、龙华、大浪街道上述区域相关管理措施调整如下: 上述区域原封控、管控区解除后一周内继续围合管理,设置卡口和“电子哨兵” ,实施居民白名单管理 。防范区解除后一周内 ,实施略高于社会面管理,避免各类人群聚集活动,严格做好自我健康监测 ,强化医疗机构 、药店等哨点监测。

最近因为河北唐山突发新冠疫情,本打算19日结婚的刘女士取消了婚礼。原来,新娘刘女士在结婚当天一觉醒来后 ,发现新郎所在的小区被封了(只能进不能出) 。尚未接到自家小区封控通知的刘女士,便踩着厚厚的积雪,自己拎着装着礼服的箱子 ,走进了新郎所在小区。

2022年封城的城市有哪些?

〖壹〗、西安:作为中国历史悠久的古城,西安在2022年因新冠疫情而采取封城措施,以控制病毒的传播。在封城期间 ,市民遵守政府规定,居家隔离,以保护自己和他人的健康 。 郑州:作为河南省的省会 ,郑州在2022年也经历了封城。这一措施是为了防止疫情进一步扩散 ,确保市民的安全。

〖贰〗、022年封城的城市有上海,深圳,东莞 ,长春市,吉林市等等 。封城是指用强制力量使该城市与外界断绝联系或往来。主要是阻止人员,交通工具通行的行动。按空间 ,分为地面封锁,海上封锁,空中封锁和立体封锁等 。按规模 ,分为战略封锁,战役封锁和战术封锁 。

〖叁〗 、022年封城的城市有西安、郑州、天津等多个城市。在2022年,由于新冠疫情的影响 ,一些城市采取了封城措施以遏制疫情的扩散。西安是中国的一个历史文化名城,也是旅游热点城市 。然而,在特定的疫情形势下 ,西安为了控制疫情传播 ,曾经实施了封城措施。

〖肆〗 、022年,中国采取封城措施的城市主要包括上海、深圳、东莞 、长春市和吉林市等。封城通常指通过强制手段断绝城市与外界的人员和交通往来,以阻止疫情扩散 。封城期间 ,各地会根据疫情风险等级采取不同的防控策略,包括“外防输入 ”、“内防扩散”等,并依据疫情发展情况调整风险等级和相应的防控措施。

〖伍〗、022年全国有多个城市实施了封城措施 ,其中包括吉林 、上海 、北京等地。首先,吉林省在疫情爆发期间采取了严格的封城措施 。由于疫情的快速传播,吉林省决定对全省实施封锁 ,以遏制病毒的传播。封锁期间,居民被要求待在家中,非必要不得外出。

文章推荐

  • 疫情地区怎么关心家人/怎样关心疫区的亲朋好友

    世界上没有疫情的国家是哪个近来全球没有感染过新冠病毒的四个国家分别是朝鲜、汤加王国、基里巴斯、土库曼斯坦,其中土库曼斯坦的“零感染”状态存在一定争议。以下是具体介绍:朝鲜地处东北亚,人口约2500万。其防疫成效主要得益于高度封闭的经济体制和迅速的边境管控措施。作为少数...

    2026年04月19日
    0
  • 【奉新县疫情风险地区图,奉新县疫情最新消息今天】

    世界上没有疫情的国家是哪个近来全球没有感染过新冠病毒的四个国家分别是朝鲜、汤加王国、基里巴斯、土库曼斯坦,其中土库曼斯坦的“零感染”状态存在一定争议。以下是具体介绍:朝鲜地处东北亚,人口约2500万。其防疫成效主要得益于高度封闭的经济体制和迅速的边境管控措施。作为少数...

    2026年04月19日
    0
  • 【莒县为什么地区没有疫情,莒县现状】

    世界上没有疫情的国家是哪个近来全球没有感染过新冠病毒的四个国家分别是朝鲜、汤加王国、基里巴斯、土库曼斯坦,其中土库曼斯坦的“零感染”状态存在一定争议。以下是具体介绍:朝鲜地处东北亚,人口约2500万。其防疫成效主要得益于高度封闭的经济体制和迅速的边境管控措施。作为少数...

    2026年04月19日
    0
  • 九江市是疫情风险地区吗(九江市属于什么风险等级)

    世界上没有疫情的国家是哪个近来全球没有感染过新冠病毒的四个国家分别是朝鲜、汤加王国、基里巴斯、土库曼斯坦,其中土库曼斯坦的“零感染”状态存在一定争议。以下是具体介绍:朝鲜地处东北亚,人口约2500万。其防疫成效主要得益于高度封闭的经济体制和迅速的边境管控措施。作为少数...

    2026年04月19日
    1