现在去佛山安全吗
综上所述 ,虽然当前佛山存在基孔肯雅热疫情,但通过采取适当的防护措施和关注当地疫情防控政策,仍然可以安全前往 。

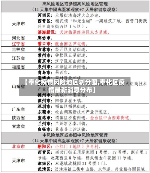
近来不建议非必要前往佛山。近期佛山面临基孔肯雅热疫情,截至7月24号 ,已有超4000人确诊,仅顺德区就占3627例,广州 、阳江、湛江等地也出现感染病例。世界卫生组织于7月25号发出警告 ,全球119个国家都有病例,约550万人可能被感染。
安全 。通过查询佛山市人民政府官方网站显示,截止到2023年5月15日 ,佛山市每天都有管理人员,维护治安人员巡逻,因此一个人去佛山非常安全。佛山市 ,广东省辖地级市、特大城市,是国务院确定的中国重要的制造业基地。
在采取适当防护措施的情况下,去广东是安全的 。近来广东存在基孔肯雅热疫情 ,截至2025年7月22 - 23日,佛山多个区累计报告确诊病例超3000例,且有超200例已扩散到深圳、广州等周边城市。不过,基孔肯雅热主要通过伊蚊叮咬传播 ,没有人传人迹象,且死亡率极低,绝大多数患者会在1 - 2周内自行康复。
佛山禅城区张槎街道部分区域防控措施调整通告
餐桌实际使用量不得超过总量的50% 。餐桌之间距离不少于1米。就餐顾客人数控制在场所最大容纳量的50%以内。公共食堂加强管理:适用范围:除封控区 、管控区和防范区外 ,张槎街道其他区域内的公共食堂 。具体要求:恢复部分堂食服务。实行分批分时段就餐、单向就坐、合理间隔等防控措施。
022年4月10日起,佛山禅城区张槎街道划定封控区 、管控区、防范区,具体区域及管理措施如下:封控区(2个)实行“区域封闭、足不出户 、服务上门 ”的管理措施:大江村封控范围:石四巷16号以东、忠心里1号以北、万一巷3号以西 、石三巷18号以南 。海口村封控范围:高基街7巷、锦山里5巷。
取消停靠:海口东、东工人疗养院 、罗联、张槎大江村站。增加停靠:大沙北村站。154线 总站调整:由“惠海园”临时调整至“岭南酒文化博物馆(南风古灶)” 。
具体如下:临时管控区根据疫情防控需要 ,经研究决定,自2022年11月4日起,划定临时管控区:对张槎街道南祠大街14号、南祠大街一巷1号、3号 、5号 ,南祠大街13号整栋,南祠大街二巷1号、2号、3号,南祠大街三巷2号 、4号、6号实施临时管控 ,实行“足不出户、上门服务”的管理措施。
截至2022年4月11日更新,佛山南海区部分公交线路因疫情防控及道路管制实施临时调整,具体如下:242(临)线路调整调整原因:张槎街道部分区域临时管控。实施时间:2022年4月10日起 。调整内容:双向取消停靠:张槎大江村站。桂15线路调整调整原因:道路交通管制。实施时间:2022年4月10日起 。
对厂区 、办公区、食堂、集体宿舍 、电梯、楼宇商场公共区域等场所要落实定期消毒措施。

佛山禅城关于部分区域实施临时管控及报备涉疫行程的通告(11月4日...
具体如下:临时管控区根据疫情防控需要,经研究决定 ,自2022年11月4日起,划定临时管控区:对张槎街道南祠大街14号、南祠大街一巷1号 、3号、5号,南祠大街13号整栋 ,南祠大街二巷1号、2号、3号,南祠大街三巷2号 、4号、6号实施临时管控,实行“足不出户、上门服务 ”的管理措施。
广州市从化区对重点场所实行临时管控措施 ,要求部分密闭半密闭场所于4月11日—12日暂停营业2天 。具体说明如下:管控背景与目的根据当前疫情防控形势,为减少人员聚集带来的传播风险,保障群众生命安全和身体健康 ,从化区疫情防控指挥部办公室研究决定实施临时管控措施。
通告一:关于对治安村委会卡念村小组实行临时性静态管理的通告 实施时间与范围:自2022年9月28日20:30起,对治安村委会卡念村小组全区域实行临时性静态管理。核酸检测安排:辖区内村民需佩戴医用外科口罩 、保持“一米线”,按照镇村两级的安排有序开展全员核酸检测 。
昆明经开区洛羊街道自2022年11月8日8时起 ,新增彩龙街接纳源路以东、联运大道以西、呈运大道以南 、呈荣大道以北区域实行临时性静态管理,具体措施如下:静态管理时限及核酸检测要求管理时限:自2022年11月8日8时起实施,时间将根据疫情发展和核酸检测情况实时调整,解除管控措施的具体时间另行通告。