崇州疫情风险地区最新(崇州疫情风险地区最新消息)

成都疫情风险地区名单查询成都风险等级最新

〖壹〗、返蓉规定低风险地区人员:健康码为绿色无需隔离。中高风险地区人员:对14天内有疫情发生所在县(市 、区)旅居史的来返人员,进行社区排查和交通关口排查 ,要求提供48小时内核酸检测阴性报告,不能提供报告的应在24小时内就近完成核酸检测 。核酸检测阴性的,纳入社区管理 ,健康监测至离开疫情发生地满14天为止。

崇州疫情风险地区最新(崇州疫情风险地区最新消息)-第1张图片

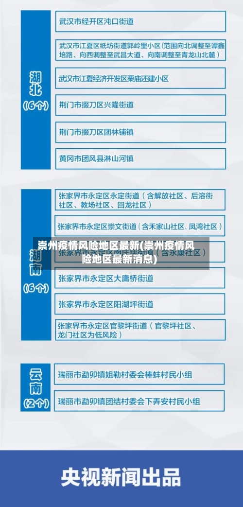
〖贰〗、成华区崔家店华都云景台小区 郫都区唐昌镇永安村8组。

崇州疫情风险地区最新(崇州疫情风险地区最新消息)-第2张图片

〖叁〗、本地宝全国疫情风险等级查询入口 网址链接:m.sh.bendibao.com/news/yqdengji/(请将此链接复制到浏览器中打开)使用方法:打开链接后,进入本地宝全国疫情风险等级查询系统 。在系统中切换至您想查询的城市,即可获取该城市的疫情风险等级信息。

崇州疫情风险地区最新(崇州疫情风险地区最新消息)-第3张图片

〖肆〗 、最新全国风险地区名单可通过本地宝——全国疫情中高风险地区名单查询器实时查询。查询平台:本地宝——全国疫情中高风险地区名单查询器查询入口:点击进入(实时更新)本地宝的全国疫情风险等级名单查询系统由小编们实时维护 ,风险地区有调整时会第一时间更新专题 ,确保用户获取的信息准确且及时 。

〖伍〗、近来无法直接提供成都双流区中高风险重点场所的具体名单 。中高风险重点场所名单会根据疫情防控情况动态调整,且详细名单通常由当地疾控部门或政府官方渠道实时发布。

〖陆〗、自2021年11月17日起,成都市成华区华府沙河小区 、锦江区首创娇子1号小区由中风险地区调整为低风险地区 ,相关封控区 、管控区全部解除圈层管理,但解封不等于解防,仍需做好个人防护。调整风险等级的依据:截至11月17日 ,成华区华府沙河小区、锦江区首创娇子1号小区已连续14天无新增本土确诊病例 。

四川低风险地区名单:最新取消集会活动限制

号公告解除了对群体聚集活动的限制。四川低风险地区名单最新成都庆阳、金牛区 、成华区、龙泉驿、青白江区 、新都、温江、双流 、浦江、大邑、新津 、都江堰、彭州、崇州市 、简阳市。

群体性聚集活动:终止2号公告中“暂停各类群体性聚集活动 ”“暂时禁止群体性聚餐(含农村自办群体性宴席)”的规定 。这意味着低风险地区可恢复举办聚会 、聚餐等活动,不再受此前限制。企业转型生产:终止3号公告中“支持具备一定条件企业转型生产疫情防控物资”的规定。

四川广安邻水县自5月29日18时起全域调整为低风险地区 。具体信息如下:调整依据与决策过程:根据国务院联防联控机制有关规定,经省、市专家组综合评估 ,邻水县应对新型冠状病毒肺炎疫情应急指挥部研究决定,并按程序报备后,对部分区域风险等级进行调整。

四川崇州属于什么风险地区

〖壹〗、低风险地区。通过查询四川崇州防疫部门显示:截止到2022年12月9日 ,该地属于低风险地区 。崇州古称蜀州,四川省辖县级市,由成都代管。东邻成都市温江区和双流区 、南同新津区毗连、西与大邑县相接、北与都江堰市相依 、西北部与汶川县接壤。

〖贰〗、可以 。崇州 ,古称蜀州 ,四川省辖县级市,由成都市代管 。东邻成都市温江区和双流区、南同新津区毗连 、西与大邑县相接、北与都江堰市相依、西北部与汶川县接壤。截止到2022年9月14日通过查询崇州疫情防控中心显示,该地区处于低风险地区 ,可以前往,需要携带48显示核酸检测报告即可。

〖叁〗 、可以 。通过查询相关资料显示,截止到2022年10月10日 ,崇州属于我国中风险地区,大邑属于我国低风险地区,可以回大邑 ,但是要携带24小时以内的核酸检测报告,佩戴好口罩,向当地的疫情防控部门进行报备 ,并进行为期3到7天的隔离。

〖肆〗、不可以。崇州古称蜀州,是四川省辖县级市,由成都代管 。龙泉驿隶属于四川省成都市 ,位于成都市东部。通过查询相关资料显示 ,截止到2022年10月7日,崇州和龙泉驿均属于我国中风险地区,崇州到龙泉驿的高速已封闭 ,不可以走高速。当地居民要积极配合疫情防疫部门的核酸检测工作,应检尽检 。

〖伍〗、崇州市为低风险地区,成都捷普已解封 ,处于营业状态。捷普科技(成都)有限公司是捷普集团旗下的子公司,位于四川省成都市崇州市经济开发区创新路。捷普集团成立于1966年,总部设于美国佛罗里达州 ,上市于纽约证券中心 。2013年财政年度收入达183亿美元,为全球三大电子合约制造服务商(EMS),世界500强之一。

〖陆〗 、不是。根据四川省崇州市疫情防控中心官方网站公告了解到 ,截止到2022年10月6日,该地区暂无中高风险地区,全域实现常态化管控 。

文章推荐

  • 赤峰周边地区疫情/赤峰地区有疫情吗

    成都疫情风险地区名单查询成都风险等级最新〖壹〗、返蓉规定低风险地区人员:健康码为绿色无需隔离。中高风险地区人员:对14天内有疫情发生所在县(市、区)旅居史的来返人员,进行社区排查和交通关口排查,要求提供48小时内核酸检测阴性报告,不能提供报告的应在24小时内就近完成核酸检测。核酸检测阴性...

    2026年04月16日
    0
  • 酉阳疫情高风险地区(酉阳疫情严重吗)

    成都疫情风险地区名单查询成都风险等级最新〖壹〗、返蓉规定低风险地区人员:健康码为绿色无需隔离。中高风险地区人员:对14天内有疫情发生所在县(市、区)旅居史的来返人员,进行社区排查和交通关口排查,要求提供48小时内核酸检测阴性报告,不能提供报告的应在24小时内就近完成核酸检测。核酸检测阴性...

    2026年04月16日
    0
  • 西安有蓝田地区吗疫情/西安蓝田属于哪个郊区

    成都疫情风险地区名单查询成都风险等级最新〖壹〗、返蓉规定低风险地区人员:健康码为绿色无需隔离。中高风险地区人员:对14天内有疫情发生所在县(市、区)旅居史的来返人员,进行社区排查和交通关口排查,要求提供48小时内核酸检测阴性报告,不能提供报告的应在24小时内就近完成核酸检测。核酸检测阴性...

    2026年04月16日
    0
  • 【辽宁哪些省没疫情发生地区,辽宁还有几个城市没有病毒】

    成都疫情风险地区名单查询成都风险等级最新〖壹〗、返蓉规定低风险地区人员:健康码为绿色无需隔离。中高风险地区人员:对14天内有疫情发生所在县(市、区)旅居史的来返人员,进行社区排查和交通关口排查,要求提供48小时内核酸检测阴性报告,不能提供报告的应在24小时内就近完成核酸检测。核酸检测阴性...

    2026年04月16日
    0