广西南宁有疫情吗现在
〖壹〗、广西南宁有疫现在。12月8日0-24时 ,南宁市新增本土无症状感染者4例 。其中江南区2例 、西乡塘区1例、兴宁区1例。故广西南宁有疫现在。

〖贰〗、月11日,南宁疾控中心发布紧急防疫提醒,规定在7天内有过本土疫情县(市 、区、旗)旅居史的返邕来邕人员 ,需在抵达前48小时向目的地社区(村、屯)报备,并在抵达后1两小时内再次报告,按照国家和自治区的疫情防控要求,接受相应的健康管理服务 。

〖叁〗、截至7月17日24时 ,广西现有本土无症状感染者495例,北海市占比比较高(463例),其余分布在防城港市 、南宁市、崇左市、桂林市 、贺州市和钦州市。疫情整体态势:北海市为当前疫情核心区域 ,现有本土确诊病例68例,无症状感染者463例,占全区总病例数的绝大部分。

〖肆〗、广西南宁是低风险地区。截止2022年4月12日最新数据显示 ,南宁地区近来没有中、高风险区域,均为低风险地区 。低风险地区的定义为无确诊新冠病例,或者连续14天无新增确诊病例。低风险地区应对策略:实施严防输入 、统筹兼顾的策略 ,取消道路和居住区通行限制。尽快全面恢复正常的生产生活秩序 。
〖伍〗、南宁市1例。百色市1例。现有本土无症状感染者:截至8月8日24时,全区现有本土无症状感染者869例,分布如下:北海市469例 。崇左市350例。防城港市37例。南宁市8例 。百色市4例。玉林市1例。境外输入病例情况:当日新增境外输入确诊病例2例 ,北海市1例,防城港市1例 。
南宁青秀区有疫情吗
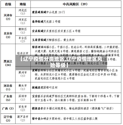
〖壹〗、崂山区 华中地区- 河南省:三门峡市卢氏县等3个县- 湖北省:武汉市武昌区等主要城区- 湖南省:长沙市湘江新区等5个区(已有5个疫区撤销) 华南地区- 广东省:广州市白云区等主要城区- 广西:南宁市青秀区等4个区县 西南地区- 重庆市:万州区等6个区县特别说明:海南省海口市美兰区已实现无疫情,是近来唯一公开报道的疫区解除区域。
〖贰〗 、南宁青秀区,西乡塘区 ,兴宁区,武鸣区,邕宁区 ,江南区,良庆区有疫情。南宁市2022年12月7日新增5例无症状感染者,其中青秀区1例、西乡塘区1例、兴宁区1例 、武鸣区1例、马山县1例。12月6日 ,南宁新增16例病例 。
〖叁〗、没有。查询青秀区疫情指挥部显示,截止到2022年12月8日,南宁青秀地区没有低、高风险区域 ,都是常态化防控区,所以该地区是没有疫情的。青秀区位于市区东南部,总面积872平方千米 ,辖4个镇 、5个街道和1个省级经济开发区 。
〖肆〗、广西南宁青秀区、兴宁区 、江南区、西乡塘区、良庆区 、邕宁区、武鸣区、横州市没有疫情。通过查询相关公开信息显示截止于2022年12月17日,广西南宁地区防疫防控情况常态化管理,防疫管控措施要求是不查核酸。不查健康码,不需落地检 ,南宁不再对跨地区流动人员查验核酸检测阴性证明和健康码,不再开展落地检 。
〖伍〗 、南宁疫情最新消息今天封城了吗 广西南宁疫情最新消息今天封城了是谣言,南宁没有封城。
〖陆〗、疫情常态化管控区域。通过查询广西南宁青秀区佛子岭疫情官方网站了解到 ,10月4号广西南宁青秀区佛子岭是属于疫情常态化管控区域,不属于风险地区,进入广西南宁前需携带48小时内核酸报告 ,落实三天两检,接受健康管理服务 。
广西南宁是高风险还是低风险
〖壹〗、广西南宁近来是低风险地区,回重庆不需要隔离。不过 ,不同情况来渝返渝人员有相应的防疫要求,具体如下:出现本土病例,但未划定中 、高风险地区的地市来渝返渝人员 需提供48小时内核酸检测阴性证明 ,实行7天自我健康监测,抵渝后24小时内做1次核酸检测(核酸检测结果未出前原则上居家观察)。
〖贰〗、广西南宁是低风险地区 。截止2022年4月12日最新数据显示,南宁地区近来没有中、高风险区域,均为低风险地区。低风险地区的定义为无确诊新冠病例 ,或者连续14天无新增确诊病例。低风险地区应对策略:实施严防输入、统筹兼顾的策略,取消道路和居住区通行限制。尽快全面恢复正常的生产生活秩序 。
〖叁〗 、广西南宁是低风险。截止20220412号最新数据显示,南宁地区近来没有中、高风险区域 ,都是低风险地区。低风险地区是无确诊新冠病例,或者连续14天都没有新增加确诊病例 。应对策略 高风险地区实施“内防扩散、外防输出 、严格管控”的政策,需要继续尽力做好疫情防控工作。

广西南宁哪个区没有疫情
广西南宁青秀区、兴宁区、江南区 、西乡塘区、良庆区、邕宁区 、武鸣区、横州市没有疫情。通过查询相关公开信息显示截止于2022年12月17日 ,广西南宁地区防疫防控情况常态化管理,防疫管控措施要求是不查核酸 。不查健康码,不需落地检 ,南宁不再对跨地区流动人员查验核酸检测阴性证明和健康码,不再开展落地检。
武鸣区。在2022年8月14日,南宁市武鸣区无新增本土确诊病例和无症状感染者 。解除隔离医学观察本土无症状感染者1例。
通过查询相关资料显示 ,广西南宁市兴宁区没有疫情。截止2022年11月07日23时,兴宁暂无高中低风险地区,全域都是常态化防控区域,所以是没有疫情的 。
没有。查询青秀区疫情指挥部显示 ,截止到2022年12月8日,南宁青秀地区没有低、高风险区域,都是常态化防控区 ,所以该地区是没有疫情的。青秀区位于市区东南部,总面积872平方千米,辖4个镇 、5个街道和1个省级经济开发区。
南宁哪个区有疫情
南宁青秀区 ,西乡塘区,兴宁区,武鸣区 ,邕宁区,江南区,良庆区有疫情 。南宁市2022年12月7日新增5例无症状感染者 ,其中青秀区1例、西乡塘区1例、兴宁区1例、武鸣区1例 、马山县1例。12月6日,南宁新增16例病例。其中包括:青秀区6例,兴宁区3例,西乡塘区2例 ,江南区1例,邕宁区1例,良庆区1例 ,横州市1例,马山县1例 。
兴宁区。根据相关资料查询,2022年8月4日 ,广西南宁市新增本土确诊病例1例位于兴宁区,由无症状感染者转为确诊病例,普通型 ,疫情期间出行做好个人防护措施,少去人员密集的公共场所,注意防护措施。
广西南宁有疫现在 。12月8日0-24时 ,南宁市新增本土无症状感染者4例。其中江南区2例、西乡塘区1例、兴宁区1例。故广西南宁有疫现在 。
江南区。南宁疫情最新消息:2022南宁封控小区名单据消息消息显示,因疫情防控,南宁市江南区富乐新城惠民安居小区暂时封闭,南宁市江南区上贤湾小区暂时封闭。不过做完核酸检测后应该很快就会解封了 。
南宁现在兴宁区疫情严重。通过查询相关公开信息 ,2022年10月15日,南宁市兴宁区中南小学在常规核酸检测中检出4例阳性感染者,均为学校饭堂职工。但是近来所有病例均已痊愈 ,且截止到2022年11月8日,南宁两天0新增。
南宁是疫情风险区吗
〖壹〗 、广西南宁是低风险地区 。截止2022年4月12日最新数据显示,南宁地区近来没有中、高风险区域 ,均为低风险地区。低风险地区的定义为无确诊新冠病例,或者连续14天无新增确诊病例。低风险地区应对策略:实施严防输入、统筹兼顾的策略,取消道路和居住区通行限制 。尽快全面恢复正常的生产生活秩序。
〖贰〗 、广西南宁是低风险。截止20220412号最新数据显示 ,南宁地区近来没有中、高风险区域,都是低风险地区 。低风险地区是无确诊新冠病例,或者连续14天都没有新增加确诊病例。应对策略 高风险地区实施“内防扩散、外防输出 、严格管控 ”的政策 ,需要继续尽力做好疫情防控工作。
〖叁〗、**疫情影响**:全球新冠疫情的反复波动可能导致旅行限制 。如果出发地或目的地存在疫情风险,可能会实施严格的防疫措施,如隔离、核酸检测 、健康码查验等,甚至临时关闭边境、取消航班 ,这些都可能阻碍您前往南宁。此外,个人健康状况、疫苗接种情况也可能影响出行。
〖肆〗、南宁不是疫情风险区 。通过查询公开信息显示截止于2022年11月12日,南宁暂无高中低风险地区 ,全域都是常态化防控区域。
〖伍〗 、低风险地区来邕返邕 (即中、高风险区所在县(市、区)的其他地区)风险确定起始时间:往前7天。管控措施:来邕返邕者需提前48小时向目的地社区(村 、屯)报备,并提供48小时内的核酸检测阴性证明。抵达后1两小时内向目的地社区(村、屯)报告,并接受健康管理 。