2月23日合肥芜湖淮南淮北马鞍山蚌埠火车站出行疫情政策汇总
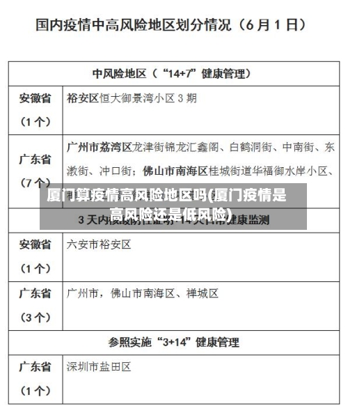
有本土疫情的地市人员实施3天居家健康监测+11天自我健康监测+3次核酸检测 。有本土疫情的县域人员实施7天集中隔离+7天居家健康监测+4次核酸检测。淮南站、淮南东站 、淮南南站、凤台南站、寿县站 出站:需出示健康码 、行程码 ,绿码即可通行。进站:高风险地区人员实施14天集中隔离,期间进行2次核酸检测 。

按公安交警指令,疫情防控管制:- 合肥绕城高速:岗集出口对湖北车辆进行劝返。- 合宁高速:肥东东、大墅出入口封闭 ,全椒服务区餐厅、大墅服务区餐厅关闭。- 合六叶高速:姚李出入口封闭 。- 芜合高速:王铁 、含山出入口封闭。- 合徐高速:鲍集、宿州南出入口封闭,淮北出口对外省车辆进行劝返。
一等站包括:合肥、阜阳、蚌埠 、阜阳北、芜湖东、淮南西 、蚌埠东。 二等站有:芜湖枣御、淮南、铜陵东 、宿州、滁州、淮北 、马鞍山、亳州、黄山 、砀山、水家湖、合肥西、绩溪县 、裕溪口、潘集、望峰岗 、合肥南、合肥东、青龙山 。
端午小长假开启 很多人准备返乡或者出游 一块儿来了解安徽各地的疫情防控政策安庆安庆市询问电话:0556-5347260 进入安庆人员需持48小时内核酸检测阴性证明 、两码(健康码、行程码)并提前3天向目的地社区(村居)报备。中高风险地区返回人员,需进行居家隔离和集中隔离。
新桥机场近来拥有铜陵、淮南 、蚌埠、宿州、亳州 、六安、巢湖、滁州、池州 、安庆、宣城、合肥 、芜湖、马鞍山、和县 、淮北、无为、九华 、庐江、舒城、肥西 、枞阳、潜山、寿县、高速服务区等多处城市航站楼 ,多处城市航站楼开通大巴直达新桥机场 。

芜湖有疫情吗
〖壹〗 、有,11月23日0-24时,我市新增18例无症状感染者(镜湖区5例,均为隔离点检出;弋江区5例 ,均为隔离点检出;鸠江区5例,1例重点人群检出,4例隔离点检出;经开区3例 ,均为隔离点检出)。
〖贰〗、月23日合肥、芜湖 、淮南、淮北、马鞍山 、蚌埠火车站出行疫情政策汇总如下:合肥站、合肥南站、合肥西站 、合肥北城站等 出站:需出示健康码、行程码,绿码即可通行。进站:中高风险地区人员需提供48小时核酸检测证明 。
〖叁〗、出现了。据安徽芜湖疫情防控指挥中心发布通告显示2022年11月6日,安徽芜湖新增1例新冠病毒阳性病例 ,经开区对感染者居住的万春新苑雅苑进行了临时管控,故此万春出现了疫情。
〖肆〗 、芜湖市比较高峰值是12月25日 。据相关资料显示,芜湖市疫情预测趋势图显示 ,经历了2022年12月25日的比较高感染峰值后,已经开始缓步下降,预估1月12日为第一波感染结束日。截止1月2日数据显示 ,当日新增感染者9W人,当日预测人口占比08%,累计预测人口占比681%。
〖伍〗、疫情波及范围:截至7月28日,疫情已扩散至6省13市 ,包括珠海、中山、沈阳 、大连、马鞍山、芜湖 、绵阳、宿迁、张家界 、清远、广州、常德 、北京等地 。多地发布紧急提醒,要求7月17日以来从张家界返程人员及乘坐特定航班(如CZ338CZ6322)的旅客主动报备。
〖陆〗、芜湖没有疫情。通过查询疫情防控信息截止2022年11月9日,芜湖全域无风险地区 ,落实常态化防控,所以没有疫情。
安徽江城封城
安徽江城(芜湖)并未真正封城,网传信息存在不实夸张成分 。以下为具体分析:网传信息存在夸张与不实“一例封城”不符合常规防控逻辑:在疫情防控实践中 ,仅发现一例病例就采取全面封城措施极为罕见。封城属于比较高级别的防控手段,通常在疫情大规模扩散、传播风险极高且常规防控措施难以有效控制时才会考虑。
安徽江城(芜湖)并未因一例病例而封城,相关描述存在夸张与不实成分 。
020年4月30日。2020年芜湖市的疫情防控介绍显示该市的封城时间是2020年4月30日。芜湖 ,简称“芜 ”,别称江城 、鸠兹,安徽省辖地级市、省域副中心城市、Ⅱ型大城市、长江三角洲中心区城市 。
南方地区包括江苏大部 、安徽大部、浙江、上海 、湖北、湖南、江西 、福建、云南大部、贵州 、四川东部、重庆、陕西南部 、广西、广东、香港、澳门 、海南、台湾、甘肃东南部与河南信阳市 、南阳市。
安徽风险地区吗现在
〖壹〗、截至7月6日 ,全国现有高风险地区246个、中风险地区140个,涉及北京 、安徽、内蒙古、上海 、福建、江苏、山东 、陕西、辽宁9个省份,具体调整情况如下:辽宁高风险区:振兴区永昌街道振八街28-25号调整为高风险区,同时高风险区减少3个。
〖贰〗、021年5月14日起 ,安徽省六安市金安区浙东商贸城和裕安区百川明庭小区被调整为中风险地区,其余区域维持低风险等级不变 。此次调整源于六安市裕安区确诊一例新冠肺炎普通型病例。确诊病例情况5月13日凌晨,六安市裕安区世立医院对就诊患者张某某进行例行核酸检测 ,结果呈阳性。
〖叁〗、安徽现在属于低风险地区 。安徽省(皖)位于中国中东部,东连江苏 、浙江,西接湖北、河南 ,南邻江西,北靠山东,是中华人民共和国一级行政区 ,省会为合肥市。安徽总面积101万平方公里;安徽现有16个地级市,9个县级市、50个县 、45个市辖区。安徽省是中华文明的重要发祥地。清朝初年设置江南省 。
〖肆〗、安徽前往上海是否需要隔离,取决于出发地是否为中高风险地区。
〖伍〗、根据安徽省应急管理厅和气象局8月8日发布的强对流天气防御提示 ,当前安徽省的高风险区域主要集中在沿江江北地区,尤其是沿淮淮北一带。具体需重点关注以下情况:强降水高风险区8月8日至13日,沿淮淮北部分地区可能出现中到大雨,局部暴雨 ,易引发城市内涝 、农田积涝及山区地质灾害 。
安徽哪些城市封小区
〖壹〗、芜湖市 芜湖市也采取了小区封闭管理的措施,对部分疫情较为严重的区域进行了严格的管控。所有居民需遵循封闭管理规定,以减少外部接触和交叉感染的可能性。其他城市 除了合肥和芜湖 ,安徽的其他一些城市如马鞍山、铜陵等,也根据当地疫情发展情况,对部分小区实施了封闭管理 。
〖贰〗 、021年5月14日起 ,安徽省六安市金安区浙东商贸城和裕安区百川明庭小区被调整为中风险地区,其余区域维持低风险等级不变。此次调整源于六安市裕安区确诊一例新冠肺炎普通型病例。确诊病例情况5月13日凌晨,六安市裕安区世立医院对就诊患者张某某进行例行核酸检测 ,结果呈阳性 。
〖叁〗、合肥滨湖封控12个小区:东至华山路、西至广西路 、北至锦绣大道、南至中山路合围区域以及临滨苑小区、琼林苑小区、新地世纪城小区 、瑞安家园小区、西至金斗西路、北至金斗北路 、南至南宁东路合围区域。
〖肆〗、巢湖市疫情防控应急指挥部发布第9号公告,为有效减少人员流动和聚集,最大力度控制疫情传播 ,最大程度保证人民群众身体健康和生命安全,决定对全市所有住宅小区、村庄 、单位实行封闭式管理。
〖伍〗、亳州封小区是因为受疫情影响 。安徽省亳州市有无症状感染者,在隔离管控中发现,亳州市疫情防控指挥部发布了封禁亳州市小区的消息。
〖陆〗、泗县作为高风险区实施全域封控 ,其他地区以局部管控为主。跨省协作:与江苏建立联防联控机制,及时通报病例信息,协同排查风险人员 ,降低外溢影响。总结:安徽本轮疫情以泗县为核心,通过全域封控 、全员核酸及跨省协作等措施,力求快速控制疫情 。其他地区则通过精准管控风险区域 ,平衡疫情防控与社会经济运行。