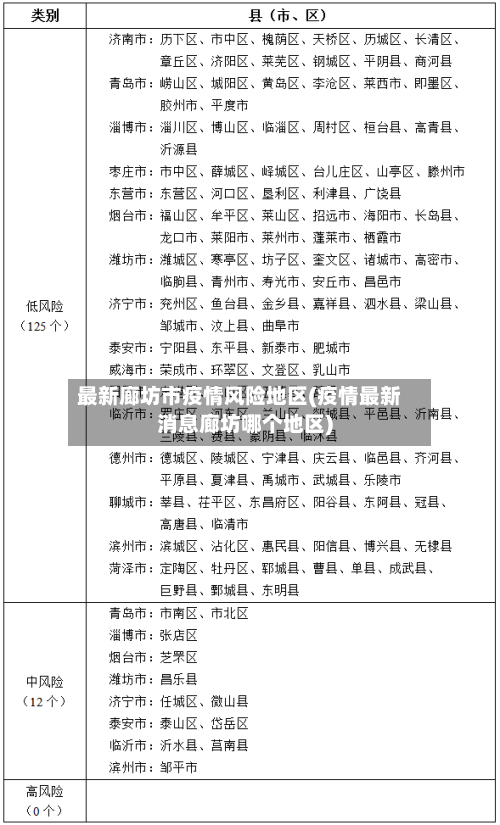
11月10日起廊坊广阳区新增中风险区(廊坊市广阳区是高风险)
〖壹〗 、根据疫情防控需要 ,经研判,决定自2022年11月10日零时起,将以下区域划为中风险区 ,实行“人不出区、错峰取物”管控措施 。廊坊市广阳区南尖塔镇朗欣社区朗园小区。廊坊市广阳区万庄镇华兴矿区。廊坊市广阳区万庄镇万怡社区万怡小区 。廊坊市广阳区北旺镇北旺三村。廊坊市广阳区北旺镇西村。

〖贰〗、022年11月10日,广阳区检测发现1例核酸检测阳性人员,近来正在定点医疗机构隔离治疗 ,已诊断为无症状感染者 。行动轨迹主要涉及以下风险点位:11月6日15:00--15:15:20--15:30,万庄镇万乐社区万乐小区好邻超市。11月7日10:15--10:45,香菇鸡。

〖叁〗 、廊坊市广阳区新开路街道瑞华里光明东道79号。1廊坊市广阳区新开路街道和泰社区保龙仓超市 。1廊坊市广阳区解放道街道小廊坊社区千隆超市、淘小米鲜美生活超市、健生堂。

〖肆〗 、022年11月7日,广阳区在隔离点发现2名新冠病毒核酸检测阳性人员 ,经研判,决定自2022年11月8日零时起,将以下区域划定为中风险区:银河北路街道爱民东道以南、铁路以东、大官庄大街自众康药店以西北侧、德胜路两侧合围区域内所有门店 、居民区。
〖伍〗、根据疫情防控需要 ,按照《新型冠状病毒肺炎防控方案》和《关于进一步优化新冠肺炎疫情防控措施科学精准做好防控工作的通知》规定,经研判,决定自2022年11月18日起 ,划定以下区域为高风险区,实行“足不出户,上门服务 ”等封控措施 。南尖塔镇孔雀公馆社区安瑞嘉园一区9号楼4单元。
〖陆〗、根据疫情防控需要 ,按照《新型冠状病毒肺炎防控方案》和《关于进一步优化新冠肺炎疫情防控措施科学精准做好防控工作的通知》规定,经研判,决定自2022年11月12日零时起 ,划定以下区域为高风险区,实行“足不出户,上门服务”等封控措施:南尖塔镇孔雀公馆社区安瑞嘉园小区一区3号楼2单元。

廊坊中高风险地区去厦门隔离规定(最新)
〖壹〗 、总体要求:廊坊中高风险地区人员应暂缓来(返)厦门,待所在地区风险等级降至低风险后 ,方可来(返)厦 。此规定旨在减少疫情跨区域传播风险,保障两地公共卫生安全。隔离措施:集中或居家医学观察:对所有来自或途经国内疫情中高风险地区的来(返)厦人员,一律实施14天集中或居家医学观察。
〖贰〗、进入厦门 中高风险地区入厦须隔离7天+核酸检测!对7天内有高风险区旅居史的入(返)厦人员:实施7天集中隔离医学观察(第7天各开展一次核酸检测) 。
〖叁〗、自驾回厦门是否需要隔离 ,取决于出发地疫情风险等级及具体防疫要求,中高风险地区或发生本地疫情地区人员抵厦后须按要求进行健康管理,其他低风险地区人员一般无需隔离。具体如下:中高风险地区:暂缓入厦。如确需来厦门 ,需要进行核酸检测及隔离14天 。
〖肆〗 、厦门:中高风险地区来厦门隔离7天+核酸检测;其他低风险地区入厦出示48小时核酸+三天两检,并做好健康监测;无涉疫城市地区入厦出示健康码绿码。天津:有来(返)津计划的人员,持48小时内核酸检测阴性证明、天津健康码“绿码” ,在完成报备的前提下有序进津。
〖伍〗、厦门春节进出厦最新规定如下:进厦门中高风险地区人员来厦返厦 中高风险地区人员应暂缓来(返)厦,待所在地区风险等级降至低风险后方可来(返)厦。已抵厦的,应在抵厦后6小时之内向所在社区(村) 、单位或所住宾馆“双报告 ” 。
11月12日起廊坊广阳区新增42个高风险地区
〖壹〗、南尖塔镇孔雀公馆社区枫景园西区1号楼3单元。南尖塔镇朗欣社区朗园小区12号楼2单元。南尖塔镇广阳公寓社区锦绣观邸小区6号楼2单元 。南尖塔镇尚都新苑东区16号楼2单元。南尖塔镇幸福城社区阳光郡工地。2北旺镇小海子村快速路东侧海胜东街 。30.北旺镇大枣林村枣林路春光街。3北旺镇彭庄村河源路盛安4巷。
〖贰〗、021年1月4日0时至24时 ,全国新增本土确诊病例17例,其中河北新增14例本地确诊病例和30例本地无症状感染者,石家庄市藁城区增村镇小果庄村被调整为全国唯一高风险地区 。
〖叁〗 、当前世界国内疫情形势复杂严峻,全国中高风险地区增至51个(高风险8个、中风险43个)。元旦、春节临近 ,人口流动和聚集性活动增加,疫情输入风险加大。
廊坊疫情风险等级查询流程
〖壹〗、想要查询廊坊市的疫情风险等级,您可以按照以下步骤进行操作 。首先 ,使用微信的“搜一搜”功能,输入“国家政务”,进入国家政务服务平台的小程序。或者 ,您也可以长按识别小程序的二维码直接进入。进入小程序后,您会看到一个主页,点击主页上的“各地疫情风险等级查询 ”选项。进入查询页面后 ,系统会列出全国各个城市的疫情风险等级 。
〖贰〗 、全国中高风险区域查询方式根据“国务院客户端”APP进行查询,每天会对全国疫情中高风险地区目录调整全国疫情风险等级查询小程序 全国疫情风险等级查询步骤:『1』在微信首页点击发现,然后选取小程序进入。『2』进入后 ,点击右上方的搜索框。『3』输入国务院客户端搜索,并点击进入 。
〖叁〗、全国隔离政策查询系统app下载地址:http://m.k1u.com/az/234html 低风险地区查询入口 国务院客户端上线,疫情风险等级查询功能,全国近3000个县(市、区 、旗)都能查 ,数据每天更新!全国低风险地区名单zui新 大家可以用上面的查询小程序查询呢。
〖肆〗、国务院客户端小程序:用户可以通过搜索“国务院客户端”小程序,进入应用后,点击页面上部的【疫情风险等级查询】按钮。该功能可以一键查看全国中高风险地区 ,信息更新及时,方便用户随时掌握疫情动态 。建议用户定期关注官方发布的疫情信息,做好个人防护 ,减少不必要的聚集活动,共同抗击疫情。
11月28日起廊坊安次区划定部分区域为高风险区
龙河高新区西孟村。杨税务镇前南庄村 。永华道街道安泰家园14号楼2单元。永华道街道通用新区1号楼2单元。永华道街道蓝波湾小区2号楼1单元 。光明西道街道南苑里小区2号楼2单元。北史家务镇银河嘉苑2区3号楼。北史家务镇银河嘉苑2区1号楼2单元。
按照《新型冠状病毒肺炎防控方案》和《关于进一步优化新冠肺炎疫情防控措施科学精准做好防控工作的通知》有关规定,经研判 ,决定自2022年11月30日起,划定以下区域为高风险区,实行“足不出户 ,上门服务”等封控措施:光明西道街道永兴小区28号楼5单元 。银河南路街道奥富斯小区3号楼1单元。
上海市自11月25日起新增三个中风险地区。
022年11月27日,安次区检出3例核酸检测阳性人员,近来正在定点医疗机构隔离治疗 。其行动轨迹主要涉及以下风险点位:11月22日—11月26日7:00—7:10,龙河高新区西孟村核酸检测点。11月22日—11月27日8:14—8:47 ,安泰家园小区核酸检测点。