【最新惠州地区疫情分布,惠州地区疫情最新发布】

惠州那个区没有疫情

惠城区。惠州位于广东省中南部 ,通过查询惠州疫情防控官方网站简介可知 ,该地没有疫情的区是惠城区 。疫情指的是疫病的发生和发展情况 。

【最新惠州地区疫情分布,惠州地区疫情最新发布】-第1张图片

外来人员输入。小金口属于惠州的惠城区,该地区首例疫情是外来人员输入来的,截止到2022年11月5日 ,惠城区小金口暂无中、高风险地区,并没有疫情,全域实行常态化管理。

【最新惠州地区疫情分布,惠州地区疫情最新发布】-第2张图片

没有 。截止到2022年11月15日 ,在惠州惠城区义乌批发市场没有出现疫情,义乌,浙江省辖县级市 ,是全球最大的小商品集散中心,拥有5万商户,关联210万产业链中小微企业 ,贸易辐射全球230多个国家和地区。

【最新惠州地区疫情分布,惠州地区疫情最新发布】-第3张图片

惠州小金口有没有疫情

惠州小金口有疫情。截止2022年10月11日0-24时,惠州市新增5例新冠肺炎确诊病例(轻型),均在隔离管控中发现 。新增病例情况如下:男 ,13岁 ,住小金口街道金英街。女,9岁,住小金口街道兴隆街。男 ,2岁,住小金口街道兴隆街 。女,44岁 ,住小金口街道平安街。女,23岁,住小金口街道平安街。上述病例已转送至定点医院隔离治疗 ,情况稳定 。

没有。截止2022年9月15日,惠州市惠城区小金口旭辉电子有限公司没有新冠肺炎疫情,属于低风险地区。公司位于广东省惠州市小金口青塘村内 ,隶属于香港旭辉集团,创立于1983年,1986年在东莞市内设厂 ,随着业务不断发展 ,于1995年工场全面移设到惠州 。

外来人员输入 。小金口属于惠州的惠城区,该地区首例疫情是外来人员输入来的,截止到2022年11月5日 ,惠城区小金口暂无中 、高风险地区,并没有疫情,全域实行常态化管理。

惠州市小金口疫情首例是火车站保洁阿姨被感染 ,因为她在小金口那边生活,导致小金口疫情爆发了。

封闭了 。截止到202年10月19日,通过查询惠州防疫部门显示 ,惠州江北小金口属于中高风险地区,是有疫情的,所以封闭了 ,惠州江北小金口位于广东省惠州市惠城区。

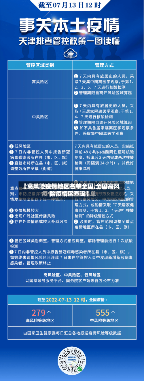
广东疫情重点地区名单

广州在荔湾 、番禺、增城、南沙等重点区域及机场 、港口等人员密集场所开展核酸检测,累计采样220万人。截至6月21日8时,未发现阳性感染报告 。CA868航班疫情“外溢 ”该航班累计报告38例阳性(确诊30例 ,无症状8例) ,已暂停运行四周。

020年3月广东省新冠肺炎疫情风险等级重点地区名单如下:中风险地区:广州市越秀区;深圳市福田区;佛山市禅城区、南海区、顺德区 、三水区;惠州市惠城区、惠阳区、惠东县 、博罗县、大亚湾区;中山市主城区片区;肇庆市端州区;揭阳市普宁市。

广东疫情最新情况全省情况:截至3月13日24时,全省累计报告新冠肺炎确诊病例1356例,累计出院1299例 ,累计死亡8例 。13日当天全省无新增确诊病例,新增出院3例。有483名密切接触者正在接受医学观察。在院病例情况:在院的49例确诊病例中,轻型1例 ,普通型29例,重型5例,危重型14例 。

最新!广东新增33例!钟南山指导研制的试剂盒有望15分钟内检测出结果...

〖壹〗、截至2月14日24时 ,广东省新增新冠肺炎确诊病例33例,累计确诊病例1294例。同时,钟南山院士指导研制的新型冠状病毒IgM抗体快速检测试剂盒已初步完成评价 ,有望在15分钟内通过一滴血完成检测。广东省疫情数据新增确诊:2月14日0-24时,广东省新增确诊病例33例 。累计确诊:截至2月14日24时,广东省累计报告确诊病例1294例 。

〖贰〗 、检测试剂的特点 该检测试剂的最大特点是其便捷性和快速性。通过滴血的方式 ,即指尖血或静脉血 ,都可以在约15分钟内得出检测结果。这一速度大大缩短了传统病毒核酸RT-PCR检测所需的时间,后者通常需要3-4小时才能出结果 。因此,这一新筛查方式在紧急情况下或需要快速筛查大量人群时具有显著优势。

〖叁〗、020年2月14日 ,吸疾病国家重点实验室表示,在钟南山院士的指导下,实验室联合多家研究机构 ,最新研发出新型冠状病毒IgM抗体快速检测试剂盒,并已在实验室和临床完成初步评价。据介绍,仅需采取一滴血就可在15分钟内肉眼观察获得检测结果 ,且患者的血浆稀释500至1000倍后,仍能检测出阳性条带 。

〖肆〗、可以用指尖在床边收集血液进行检查,这预示了更方便的筛选方法。此便捷(血滴试验) ,快速(15分钟内产生结果),安全(非直接接触呼吸道病毒),高检测灵敏度(IgM-IgG结合抗体)的针对COVID-19的抗体检测试剂盒 ,两者均为补充检测对于病毒核酸阴性的患者 ,可以提高临床诊断率。

文章推荐

  • 太原有疫情的地区吗/太原有疫情嘛?

    惠州那个区没有疫情惠城区。惠州位于广东省中南部,通过查询惠州疫情防控官方网站简介可知,该地没有疫情的区是惠城区。疫情指的是疫病的发生和发展情况。外来人员输入。小金口属于惠州的惠城区,该地区首例疫情是外来人员输入来的,截止到2022年11月5日,惠城区小金口暂无中...

    2026年04月13日
    0
  • 一键操作“微乐吉林麻将免费开挂神器”科技辅助神器手机版

    惠州那个区没有疫情惠城区。惠州位于广东省中南部,通过查询惠州疫情防控官方网站简介可知,该地没有疫情的区是惠城区。疫情指的是疫病的发生和发展情况。外来人员输入。小金口属于惠州的惠城区,该地区首例疫情是外来人员输入来的,截止到2022年11月5日,惠城区小金口暂无中...

    2026年04月13日
    3
  • 辅助开挂神器“微乐亲友房辅助器”开挂(透视)辅助神器

    惠州那个区没有疫情惠城区。惠州位于广东省中南部,通过查询惠州疫情防控官方网站简介可知,该地没有疫情的区是惠城区。疫情指的是疫病的发生和发展情况。外来人员输入。小金口属于惠州的惠城区,该地区首例疫情是外来人员输入来的,截止到2022年11月5日,惠城区小金口暂无中...

    2026年04月13日
    3
  • 【外国人看待华东地区疫情,外国人看待中国防疫】

    惠州那个区没有疫情惠城区。惠州位于广东省中南部,通过查询惠州疫情防控官方网站简介可知,该地没有疫情的区是惠城区。疫情指的是疫病的发生和发展情况。外来人员输入。小金口属于惠州的惠城区,该地区首例疫情是外来人员输入来的,截止到2022年11月5日,惠城区小金口暂无中...

    2026年04月13日
    1