开福区疫情中风险地区/开福区是中风险地区吗

长沙新增高风险区!芙蓉区2个、开福区5个 、雨花区3个、长沙县8个_百度...

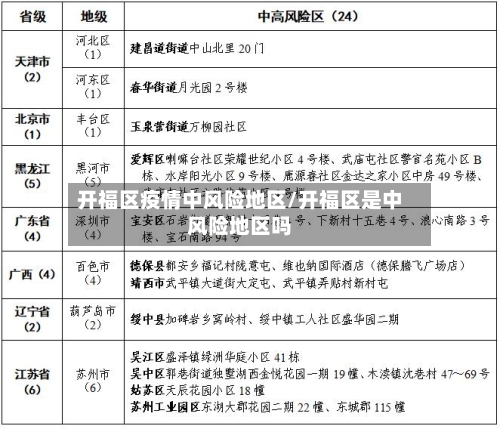
芙蓉区(2个)五里牌街道朝阳一村16栋3单元 定王台街道东茅街104号2栋管控措施:实行封控管理,“足不出户、服务上门 ”。连续5天无新增感染者且第5天全员核酸检测阴性后 ,经评估解除管控 。

开福区疫情中风险地区/开福区是中风险地区吗-第1张图片

行政区域四至范围:东面以芙蓉路(识字岭起)至新中路 、韶山路、中意路至洞井乡与大托乡乡界为界 ,与雨花区接壤;南面以大托乡与长沙县暮云镇乡界为界;西面以湘江主河道中心线为界;北面以人民路(识字岭起)原东区与南区界至黄兴路、五一广场至沿江大道为界,与芙蓉区 、开福区毗邻 。

开福区疫情中风险地区/开福区是中风险地区吗-第2张图片

截止到2022年12月7日,通过长沙人民政府官方网站查询可知 ,长沙县?梨街道龙华安置区20栋芙蓉兴盛超市、开福区芙蓉中路一段198号名富公寓为高风险区,其余为低风险区。

开福区疫情中风险地区/开福区是中风险地区吗-第3张图片

在长沙的五个区中,要判断哪个区最偏僻 ,没有固定的标准,需要从多个角度进行评估。 根据地理位置,长沙的东边是芙蓉区 ,北边是开福区,西边是岳麓区,南边是雨花区 ,中部偏南是天心区 。 如果以市中心的距离作为判断标准,岳麓区因为距离市中心较远,可能被认为是长沙最偏僻的区域。

长沙疫情最新风险区的划分

〖壹〗、望城区 、长沙县、开福区、天心区 、雨花区 ,为高风险地区。根据疫情防控工作要求可知 ,截至2022年12月7日,湖南省长沙市疫情最新风险区的划分是望城区 、长沙县、开福区、天心区 、雨花区,为高风险地区 ,其余地区为低风险 。

〖贰〗、天井小区9栋1单元 鸿图公寓4单元 芭茅洲68号香江锦园小区2栋1单元 建湘新村49栋1单元管控措施:封控管理期间“足不出户、服务上门 ”,5天无新增感染者后降为低风险区。其他区域为低风险区,需“个人防护 、避免聚集”。

〖叁〗、长沙封控区的具体范围会随疫情防控形势动态调整 ,无法直接提供实时完整名单,但可通过以下方式快速查询:查询方法 官方渠道:微信搜索公众号“长沙本地宝”,关注后回复关键词【封控】 ,即可获取长沙最新封控区、管控区 、防范区地图及详细名单,并支持实时更新查询 。

〖肆〗、长沙地区近来没有中、高风险区域,都是低风险地区;高风险地区:一般是指总计新冠确诊病例有超过50例 ,并且14天内是有聚集性疫情发生;中风险地区:14天之内有新增加确诊病例,累计新冠肺炎确诊病例不会超过50病例;累计确诊病例有超过50例,14天内未未发生聚集性疫情。

〖伍〗 、国内疫情风险地区主要分为高、中、低风险区 ,划分依据包括病例数量 、聚集性疫情发生情况等 ,具体标准如下:高风险地区:定义:累计新冠病例超过50例,且14天内有聚集性疫情发生。

11月26日通报长沙开福区在管控人员中发现4例新冠病毒感染者

月26日初筛阳性,经复核后确认阳性 。近来该感染者已闭环转运至定点医院。感染者4:郎某波 ,男,30岁,外省来长人员。11月26日初筛阳性 ,经复核后确认阳性 。近来该感染者已闭环转运至定点医院 。

感染者1:谭某某,女,32岁 ,现住长沙县安沙镇毛塘社区街道组,11月27日确认阳性。感染者2:黄某某,女 ,59岁,在密切接触者筛查中发现,现住长沙市开福区宏源小区 ,11月27日确认阳性。感染者3:邓某某 ,女,37岁,在密切接触者筛查中发现 ,现住长沙县泉塘街道海德公园,11月27日确认阳性 。

感染者1:住圭塘街道湖南杨子冶金实业有限公司。感染者2:住高桥街道新太平街7区25栋。感染者3:11月25日从外省来长,住井湾子街道联盟电竞酒店 。感染者4:11月26日从外省来长 ,住侯家塘街道莫林酒店(长沙湘雅附二店)。感染者5-9:在隔离管控人员中发现。感染者5:住东山街道湘北家庭旅馆 。

文章推荐

  • 喀什地区7月25日疫情(喀什地区7月25日疫情情况)

    长沙新增高风险区!芙蓉区2个、开福区5个、雨花区3个、长沙县8个_百度...芙蓉区(2个)五里牌街道朝阳一村16栋3单元定王台街道东茅街104号2栋管控措施:实行封控管理,“足不出户、服务上门”。连续5天无新增感染者且第5天全员核酸检测阴性后,经评估解除管控。行政区...

    2026年03月30日
    0
  • 【新浦疫情地区风险,新浦疫情地区风险等级查询】

    长沙新增高风险区!芙蓉区2个、开福区5个、雨花区3个、长沙县8个_百度...芙蓉区(2个)五里牌街道朝阳一村16栋3单元定王台街道东茅街104号2栋管控措施:实行封控管理,“足不出户、服务上门”。连续5天无新增感染者且第5天全员核酸检测阴性后,经评估解除管控。行政区...

    2026年03月30日
    0
  • 北京哪个地区疫情比较多/北京哪里的疫情比较严重

    长沙新增高风险区!芙蓉区2个、开福区5个、雨花区3个、长沙县8个_百度...芙蓉区(2个)五里牌街道朝阳一村16栋3单元定王台街道东茅街104号2栋管控措施:实行封控管理,“足不出户、服务上门”。连续5天无新增感染者且第5天全员核酸检测阴性后,经评估解除管控。行政区...

    2026年03月30日
    0
  • 【疫情风险地区查询公式表,疫情风险等级查询怎么查询】

    长沙新增高风险区!芙蓉区2个、开福区5个、雨花区3个、长沙县8个_百度...芙蓉区(2个)五里牌街道朝阳一村16栋3单元定王台街道东茅街104号2栋管控措施:实行封控管理,“足不出户、服务上门”。连续5天无新增感染者且第5天全员核酸检测阴性后,经评估解除管控。行政区...

    2026年03月30日
    1