• 中国最新疫情地区名单(中国最新疫情地区名单公布)

    陕西新增密切接触者6人!今起,从26国乘机回国需……〖壹〗、陕西在2020年4月7日8时至8日8时新增密切接触者6人,其中境外输入病例密切接触者5人、外省协查1人。自4月8日起,从26个国家乘机回国的中国籍旅客需提前填报防疫健康信息,未按...

    2026-04-05
    2
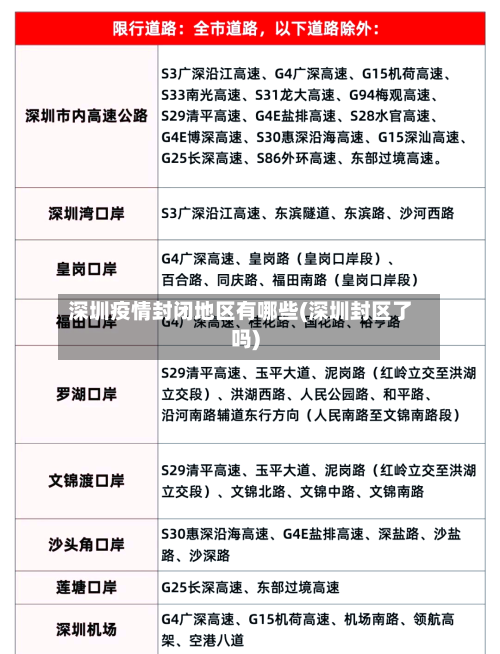
  • 深圳疫情封闭地区有哪些(深圳封区了吗)

    深圳南山区粤海和蛇口等6个街道划定封控区、管控区〖壹〗、自2022年3月13日起,深圳市南山区在粤海、南山、蛇口、沙河、西丽、南头等6个街道划定了封控区、管控区和防范区,具体范围及管理措施如下:封控区粤海街道:科苑学里第6栋。南山街道:...

    2026-04-05
    2
  • 【天津防控疫情重点地区,天津防控疫情重点地区名单】

    刚刚宣布!天津实现社会面清零!!022年1月21日,天津宣布实现社会面清零。具体情况如下:核酸检测情况:1月20日6时起,天津开展了第4轮全市全员核酸检测,已全部完成,累计采样12468359人,核酸检测阳性6例,均在被隔离管控人员中检出...

    2026-04-05
    1
  • 海南乐东疫情地区有几个/乐东县疫情

    海南黄流有疫情吗〖壹〗、有。黄流镇,隶属于海南省乐东黎族自治县,位于乐东黎族自治县西南侧,截至到2022年8月27日海南黄流镇累计确诊病例428例,新增确诊病例5例,属于中高风险地区,需根据当地的防疫政策积极配合防疫,做好个人防护措施。〖...

    2026-04-05
    2
  • 房山地区的疫情情况如何(房山区疫情通报)

    北京连续六日0新增!11日治愈出院11例〖壹〗、月9日北京市无新增本地及境外输入确诊病例,治愈出院12例,且截至当日已实现连续四天本地零新增。以下为详细情况:新增病例情况7月9日0时至24时,北京市无新增本地确诊病例、疑似病例及无症状感...

    2026-04-05
    3
  • 【日木哪个地区疫情重,日木疫情实时更新】

    厚劳省雄起了(4月15日日本疫情)〖壹〗、全国整体数据新增确诊:547人(较前日+28人),埼玉县单日新增61人创比较高纪录(加粗标出)。新增死亡:18人(较前日-1人),死亡率04%(累计死亡192人)。现存感染:9427人;累计治愈:...

    2026-04-05
    2
  • 【疫情补贴鹤岗地区政策,鹤岗市应对新冠肺炎疫情防控指挥部】

    为什么他们选取移居鹤岗,过上了高收入低消费的生活?〖壹〗、他们选取移居鹤岗并过上高收入低消费的生活,主要基于以下原因:低廉的生活成本:鹤岗的房价极低,每平方米五六百元,远低于一线城市。同时,每月1000元即可聘请保姆,生活成本显著降低。〖...

    2026-04-05
    0
  • 三桥地区疫情最新情况(三桥市地图)

    西安沣东新城关于对三桥街道和王寺街道部分区域实行临时静态管理通告...西安沣东新城对三桥街道和王寺街道部分区域实行临时静态管理的通告核心内容如下,管理时间为2022年4月14日16时起至2022年4月17日16时解除:人员流动管理区域内...

    2026-04-05
    0
  • 疫情防控地区汇总通知书(疫情防控地区汇总通知书范文)

    金乡调整疫情风险区域通知(金乡调整疫情风险区域通知书)金乡县关于新增疫情风险区的通告根据国务院联防联控机制有关规定,经综合研判,决定自12月7日0时起,金乡县增划以下高风险区:金乡县兴隆镇大棠树村中心街5巷3号、鱼山街道崔口村老食堂、山禄...

    2026-04-05
    3
  • 【芜湖市疫情中高风险地区,芜湖市疫情中高风险地区名单】

    全国疫情“中高风险”地区一览截至近来,国内共有2个高风险地区,76个中风险地区,主要分布在陕西省、河南省、浙江省等地,以下为详细信息(数据不包括港澳台地区):高风险地区:具体地区名单会随疫情形势动态调整,可通过权威渠道实时查询。查询方式:...

    2026-04-05
    1