• 江西哪些地区有流感疫情(江西省近来是否发生禽流感疫情)

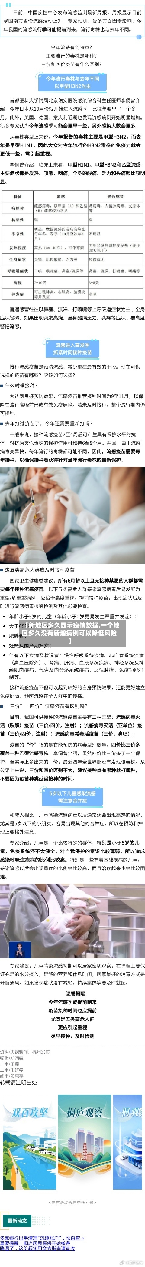
    新冠肺炎不是“大号流感”、抗原检测不能作为48小时核酸检测的替代...〖壹〗、抗原检测不能替代48小时核酸检测抗原检测定位:核酸检测的重要补充,适用于管控、隔离、密接人群,不建议普通人群使用。局限性:存在假阳性和假阴性结果,阳性结果需核酸...

    2026-04-05
    32
  • 无疫情地区去阳泉政策规定/进出阳泉要核酸证明么

    现在去阳泉进得去吗〖壹〗、截止到2022年12月22日,进得去。12月7日,国务院应对新型冠状病毒肺炎疫情联防联控机制综合组发布关于进一步优化落实新冠肺炎疫情防控措施的通知。其中提出:进一步优化核酸检测。不按行政区域开展全员核酸检测。除特...

    2026-04-05
    31
  • 晋江疫情高风险地区名单/晋江疫情高风险地区名单查询

    现在出入泉州最新规定〖壹〗、无需隔离如果检测结果没有问题,省内的外地市人员则不需要进行隔离。这意味着他们在符合健康要求的前提下,可以正常地进行生活和工作。综上所述,省内的外市人员在进入泉州时,虽然不需要开具健康证明,但仍需持有绿色健康码...

    2026-04-05
    31
  • 【什么叫做疫情发生地区,什么是疫情发生地低风险地区】

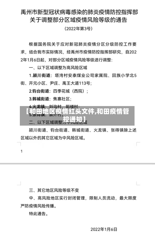
    国内疫情风险地区/国内疫情风险等级划〖壹〗、国内疫情风险地区主要分为高、中、低风险区,划分依据包括病例数量、聚集性疫情发生情况等,具体标准如下:高风险地区:定义:累计新冠病例超过50例,且14天内有聚集性疫情发生。〖贰〗、疫情等级划分的4...

    2026-04-05
    25
  • 【亳州地区疫情状况,亳州地区疫情状况最新消息】

    亳州是什么风险地区最新不是。截止于2022年8月30日,根据亳州当地疫情防控显示,谯城区已经常态化防控,属于低风险地区,并不是高风险地区,凡需离开亳州谯城区等疫情发生地来(返)亳人员,需持有48小时内核酸检测阴性证明。可以。毫州市属于安徽...

    2026-04-05
    37
  • 新都区有哪些地区有疫情/新都区包含哪些地方

    成都新都区哪些街道临时管控了(成都新都区哪些街道临时管控了疫情)〖壹〗、成都新都区哪些街道临时管控了临时管控范围:新繁街道、大丰街道、斑竹园街道推荐阅读:具体要求以上区域临时管控5天,实行5天5检。居民按所在街道、村通知,分时段有序到指定...

    2026-04-05
    27
  • 双榆树是疫情地区吗最新(双榆是哪里)

    万商城县安村旅游产业商城县羽泉旅游示范区商城县全域旅游示范区上海市常态化防控区是指未发生疫情的所有县(市、区、旗)实施常态化防控措施。对于没有疫情的低风险地区,按照社会常态化管理。低风险地区人员进入商场、超市等有防疫要求的公共场所,乘坐公...

    2026-04-05
    23
  • 【蒙古国疫情重点地区,蒙古国家疫情】

    蒙古国捐赠的羊已进入隔离免疫区,隔离免疫区在哪里?隔离区就设在东戈壁省扎门乌德县的活畜隔离免疫区。大家应该都知道,今年上半年我国经历了非常严重的疫情,各个国家都对我们伸出援助之手,比方说英国、日本等国家,纷纷给我们捐赠医疗物资,作为和我...

    2026-04-05
    29
  • 【查看今日邢台地区疫情,今日邢台市最新疫情】

    全国中高风险地区名单及查询方式查询方式一:国务院客户端小程序——疫情风险等级查询入口获取:通过微信搜索“国务院客户端”小程序,进入后即可找到“疫情风险等级查询”功能入口。查询流程:进入小程序后,点击页面上部的查询按钮,系统将直接展示全国中...

    2026-04-05
    29
  • 【新疆会有西安地区吗疫情,新疆会不会】

    新疆回西安的人需要隔离吗?〖壹〗、新疆回西安的人是否需要隔离需视以下情况而定:高风险地区进西安:对近7日内有国内高风险区旅居史的来(返)人员,落实7天居家隔离。如不具备居家隔离条件的,采取集中隔离医学观察。低风险地区进西安:正常出行,各交...

    2026-04-05
    26